【#中考# 导语】©文档大全网从天津招考资讯网了解到,2022年天津市高级中学校招生报名外地回津考生报名须知已发布,详细内容如下:

2022年天津市高级中等学校招生报名时间为:2021年12月20日9:00至30日20:00,逾期不再补报。根据我市疫情防控的最新要求,外地回津考生的报名一律采用网上申报,远程审核确认的方式进行。现就网上申报及远程审核确认有关事宜告知如下:
一、申报对象
具有本市常住户口或蓝印户口,现在外省市就读并要求回津升学的应届初中毕业生。
二、网上申报及审核流程
(一)网上申报
符合申报对象要求的报考者,可登录下列网址进行2022年天津市高级中等学校招生报名资格申报:
http://221.238.12.35:7010/tjzk2022-9
http://221.238.12.35:7011/tjzk2022-9
报考者须参照《2022年天津市高级中等学校招生报名外地回津考生网上申报说明》,自行填写申报信息、上传电子头像照片,并自行打印出纸质《报名登记表》,考生及家长均须在《报名登记表》上签字确认。
(二)远程审核材料
报考者须根据本市户籍所属区中招办发布的报名公告或报名须知的要求,按照区中招办确定的时间和方式,提供有关审核材料,履行审核确认手续。
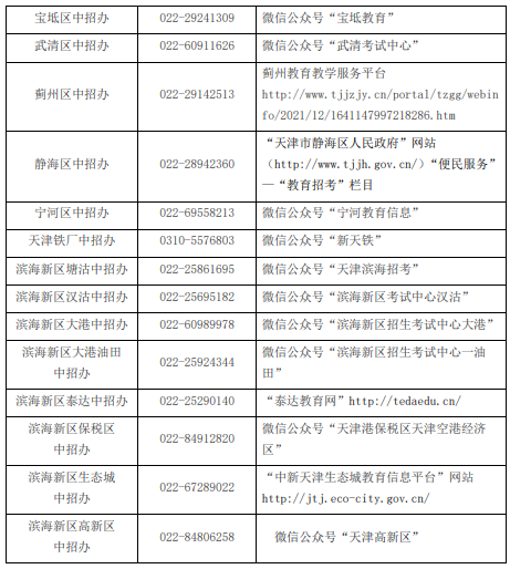
各区中招办联系方式如下:


天津市招生委员会高级中等学校招生办公室
2021年12月17日
正在阅读:
2022年天津市高级中学校招生报名外地回津考生报名须知10-04
2017年福建龙岩中考历史试卷11-29
小学二年级书信作文怎么写12-19
小学关工委工作计划范文怎么写04-17
我的表哥作文550字08-04
描写雪的作文600字06-16
2019年基金从业资格考试模拟试题及答案:私募股权投资(备考9)10-04
去英国留学需要具备什么条件,英国留学就业需要具备条件08-27
感悟人生的句子大全(5篇)09-20