
根据国务院办公厅《关于全面推行证明事项和涉企经营许可事项告知制的指导意见》(国办发〔2020〕42号)精神,以及人社部人事考试中心《关于印发专业技术人员职业资格考试报名证明事项告知制工作规程》(人考中心函〔2021〕1号)和《关于做好2023年度社会工作者职业水平考试考务工作的通知》(人考中心函〔2023〕19号)要求,现结合我省实际,将此项考试有关考务工作事项通知如下。
一、考试时间、科目及考点
考试定于6月10日至11日进行,具体时间和科目为:
26月10日14:00—16:00社会工作法规与政策(中级)
6月11日9:00—11:00社会工作综合能力(初、中级)
14:00—16:00社会工作实务(初级)
14:00—16:30社会工作实务(中级)
14:00—17:00社会工作实务(高级)
考点设在各市(含义乌市,下同),具体地点以准考证为准。
二、报考条件
凡中华人民共和国公民,香港、澳门、台湾地区居民,遵守国家法律、法规,恪守职业道德,均可申请参加相应级别的考试。
(一)助理社会工作师考试报名条件。
1.取得高中或者中专学历,从事社会工作满4年;
2.取得社会工作专业大专学历,从事社会工作满2年;
3.社会工作专业本科应届毕业生;
4.取得其他专业大专学历,从事社会工作满4年;
5.取得其他专业本科及以上学历,从事社会工作满2年。
(二)社会工作师考试报名条件。
1.取得高中或者中专学历,并取得助理社会工作师职业水平证书后,从事社会工作满6年;
2.取得社会工作专业大专学历,从事社会工作满4年;
3.取得社会工作专业大学本科学历,从事社会工作满3年;
4.取得社会工作专业硕士学位,从事社会工作满1年;
5.取得社会工作专业博士学位;
6.取得其他专业大专及以上学历或学位,其从事社会工作年限相应增加2年。
(三)高级社会工作师考试报名的人员,需同时具备以下条件。
1.拥护中国共产党领导,遵守国家宪法、法律、法规,热爱社会工作事业,具有良好的职业道德;
2.具有本科及以上学历(或学士及以上学位);
3.在通过全国社会工作者职业水平考试取得社会工作师(中级)资格后,从事社会工作满5年。
以上报考条件中涉及专业工作时限的,均计算到报考当年年底。以后学历报考的,专业工作时间前后可以累加(全日制教育实习期和成人教育脱产学习时间除外)。
报考条件咨询电话见附件1。
三、获得证书(成绩合格证明)条件
参加助理社会工作师考试的人员,应在一个考试年度内通过应试科目的考试;参加社会工作师考试的人员,应在连续两个考试年度内通过应试科目的考试,方可获得相应社会工作者职业水平证书。参加高级社会工作师考试的人员,应在一个考试年通过3应试科目的考试,方可获得高级社会工作师考试成绩合格证明。
特别提醒:已取得的证书(合格证明),证书上的错误信息无法修改,请各位考生在报名时务必正确填报个人信息和上传本人照片。
四、告知制报考有关规定
(一)除个别“不适用告知制”的人员外,其他所有报考人员均可选择“使用告知制”或“不使用告知制”报考。
“不适用告知制”的人员,是指在资格考试中有违纪行为尚在诚信记录期内的人员。
(二)对“使用告知制”报考的人员,在应试科目成绩合格后,直接上网公示,除有情况反映外,不进行现场考后核查。
(三)对“不使用告知制”报考的(包括“不适用告知制”和“撤回”的,下同)、学历等证书网上无法核验经上传后报考的,以及有其他存疑情况的报考人员,在应试科目成绩合格后,须在规定时间内带相关材料到指定地点进行现场考后核查。
(四)网上报名时,若选择“不使用告知制”或“撤回”,本年度此项考试不再使用告知制。
(五)在考前、考中、考后(如报名、打印准考证、考试、阅卷、成绩和证书使用等)任何环节,若发现有不实的,将视不同阶段,作出取消当次报考资格、当次考试全部成绩,以及已取得的证书无效等处理。
五、网上报考流程和注意事项
(一)报考流程
报考人员应于4月11日至21日上午12:00点之前,通过登录浙江人事考试网(http://zjks.rlsbt.zj.gov.cn)链接,或直接登录中国人事考试网(http://www.cpta.com.cn/),按系统提示,先如实注册个人信息,注册成功后,上传本人电子证件照(照片处理工具和方法见浙江人事考试网首页的“办事指南”栏目),再分别按以下流程完成报考。
1.“使用告知制”的报考流程如下:
(1)报考人员在报名系统中进一步填报完善个人信息(如身份证号、学历学位号、专业工作年限等),在线核验通过后(一般24小时),选择所要报考的信息(如考试级别、科目、考区、报名点等)。注意:如学历等信息无法在线核验,需上传相关证书材料后,方可继续选择报考信息。
(2)在确认所填选的信息和上传的材料准确无误后,选择(点击)“使用告知制”报考。在阅读系统上的《制告知书》后,系统生成《专业技术人员资格考试报名证明事项告知制告知书》电子文本,由报考人员签署并提交(不允许代为)。
(3)在书提交后,直接点击“确认”或打印“报名表”,随后即可进行网上交费。
(4)打印的“报名表”无需单位审核和提交,供报考人员留存备查。“书”电子文本可下载保存。报考人员可在未交费且在报名截止前撤回,但一旦“撤回”,本年度该项考试不再适用告知制,提醒报名人员务必慎重“撤回”,同时不要随意点击,以免误操作。
2.“不使用告知制”的报考流程如下:
(1)报考人员在报名系统中进一步填报完善个人信息(如身份证号、学历学位号、专业工作年限等),在线核验通过后(一般24小时),选择所要报考的信息(如考试级别、科目、考区、报名点等)。注意:如学历等信息无法在线核验,需上传相关证书材料后,方可继续选择报考信息。
(2)在确认所填选的信息和上传的材料准确无误后,选择(点击)“不使用告知制”报考,随后点击“确认”,同时必须打印“报名表”,随后进行网上交费。
(3)报考人员还须另行打印“专业工作年限证明”(可在浙江人事考试网右上角通过搜索词条下载打印,考试名称修改为本项考试)。打印的“专业工作年限证明”和“报名表”请妥善保存,在应试科目成绩合格后交单位审核盖章,用于现场考后报考资格核查。
(4)报名时一旦选择“不使用告知制”,则无法返回选择“使用告知制”报考,提醒报名人员务必慎重选择“不使用告知制”,同时不要随意点击,以免误操作。
3.“撤回”和“不适用告知制”的报考流程如下:对于“不使用告知制”人员中的“撤回”和“不适用告知制”的人员,其报考流程除少一个“选择”环节外,其他环节均按以上“不使用告知制”的报考流程操作。
(二)注意事项
1.对于2002年以前大专以上学历、2008年以前学士以上学位、国(境)外学历学位等,若无法在线核验的,须上传相应的学历(学位)证书图片后,方可继续完成上述对应的报考流程。
2.对于报名时须上传相关证件(证明)材料的,且为“不使用告知制”报考的人员,在上传相关证件材料后,还需联系省人事考试院作出相应设置后,方可继续完成上述对应的报考流程。
3.对于使用我国居民身份证报名但信息在线核验未通过的,以及使用非我国居民身份证件报名无法在线核验的,须联系省人事考试院查明情况后再作处理。
4.由于个人身份和学历信息提交在线核验后,才能再次登录报名系统报名,提醒各位报考人员要尽早报名,预留足够的报名时间。
5.报名期间,若发现报考信息有误,在未点击“确认”前,报考人员可点击“信息维护”自行进行修改;在点击“确认”或打印“报名表”后则不能再自行修改,若需修改须联系省人事考试院处理。
6.在档案库中有合格成绩的老考生,若不符合报考条件的,按考试报名无效处理。如因年限问题不符合报考条件的,不符合报考年度之前的合格科目按成绩无效处理。
7.根据《人社部办公厅关于印发专业技术人员职业资格考试考务规程》(人社厅发〔2021〕18号)规定,报考人员原则应在工作地或居住地报考(即:考生的工作地或居住地应在浙江省内)。如非我省考生,以及因报名人员传错照片、填错个人信息(如姓名、身份证件号、手机号等)、选错报考信息(如考试级别、科目、报名点等),漏交或错交考试费、不符合报考条件等,造成参加考试、答卷评阅、通信联络、资格核查、成绩和证书使用等受影响的,由报名人员自负责任。
8.报名人员在网上交费时可用同一支付宝账户逐一为多人支付,但要注意一一对应报考人员交费,以免错交费和漏交费,交费成功即为报名成功。在试卷预订后或属虚假被取消报考资格的,已交费用不予退还。
省部属单位定义,见浙江人事考试网首页的“办事指南”栏目。报考技术咨询电话:0571-88396764、88396765、12333,传真88395085。
六、准考证打印和参加考试
报名成功的考生应于6月5日至9日登录报名网打印准考证,按准考证规定的时间、地点和要求参加考试。若发现准考证信息有误,应在考前联系所在市(考区)人事考试机构处理。特别注意:若姓名和身份证号同时有误不得修改,“准考证”不要有其他人为标记,否则影响考试。
七、收费依据和标准
根据浙价费〔2016〕71号规定,考试收费标准为:客观题每人每科60元,报考中级主观题每人每科65元,报考高级主观题每人每科70元。考生所需交费票据为电子票据,在考试结束后以短信方式发送到报名时填写的手机号,如未收到短信,也可登录“浙里办”APP,在“我的票据”里查看和下载。
八、考试题型和相关规定
《社会工作实务》(高级、中级)科目为主观题,用黑色墨水笔在专用答题卡上书写作答,其他科目试题均为客观题,用2B铅笔在答题卡上填涂作答。各科目题本空白处可作草稿纸使用。
考生应考时,准许携带黑色墨水笔、2B铅笔、橡皮、削笔刀、计时器(无声、无收发和拍摄功能)、医用口罩。考生必须凭本人未作人为标记的纸质准考证和有效身份证件原件方可入场。开考5分钟后禁止入场,2小时后方可交卷离场。严禁将手机、手环等电子设备,以及提包、资料等物品带至座位。严禁将试卷、答题卡和草稿纸及考试信息带出或传出考场。严禁提前或超时答题。在答题前应仔细阅读题本和答题卡上的“注意事项”或“作答须知”,按规定要求涂写个人信息和作答,同时要检查题本和答题卡,如有印刷、装订等质量问题应当即举手报告。答题卡不得折叠和污损,也不得作与考试无关的标记。否则,若影响考试和成绩的,后果由考生自负,涉及违纪违规的按相关规定处理。因考生自己污损或答错位置的答题卡不得更换。
为维护考试公平公正,保留监考信息,考试期间对考场实施全程监控。提醒各位考生务必看管好本人的作答信息和诚信参考。
九、成绩公布、考后核查和证书制发
(一)成绩公布。考试成绩经国家考试主管部门确认后,在报名网上予以公布,届时考生可查询和下载打印考试成绩。
(二)考后核查。考前所有设置或操作,均不属于报考资格认定,对于应试科目成绩合格的考生,还应完成以下工作流
程:
1.对于“采用告知制”报考的人员,直接上网公示10个工作日。
2.对于“不使用告知制”报考的人员,需进行现场考后核查。核查的具体时间、地点和所需提交的材料,由省民政部门另行通知。
3.如有情况反映,涉及报考资格的由省民政部门负责核查,涉及考风考纪的相关市(考区)人事考试机构负责核查。在未查清事实前,以及考后审核逾期的,先不进行成绩数据和证书相关操作,暂按“报考条件待核查”相关规定处理。
(三)证书制发。根据人社部办公厅《关于推行专业技术人员职业资格电子证书的通知》(人社厅发〔2021〕97号)精神,对于通过公示和考后核查的成绩合格人员,在人社部人事考试中心制作电子证书后,由考生自行登录中国人事考试网下载打印本人电子证书(电子证书与纸质证书具有同等法律效力)。在人社部人事考试中心下发纸质证书后,在浙江人事考试网“合格证书”栏予以公告,相关考生可在该网上申请纸质证书邮寄服务(邮费到付)。往后纸质证书遗失、损毁,或者逾期不领取的,不再办理补发。
十、有关要求
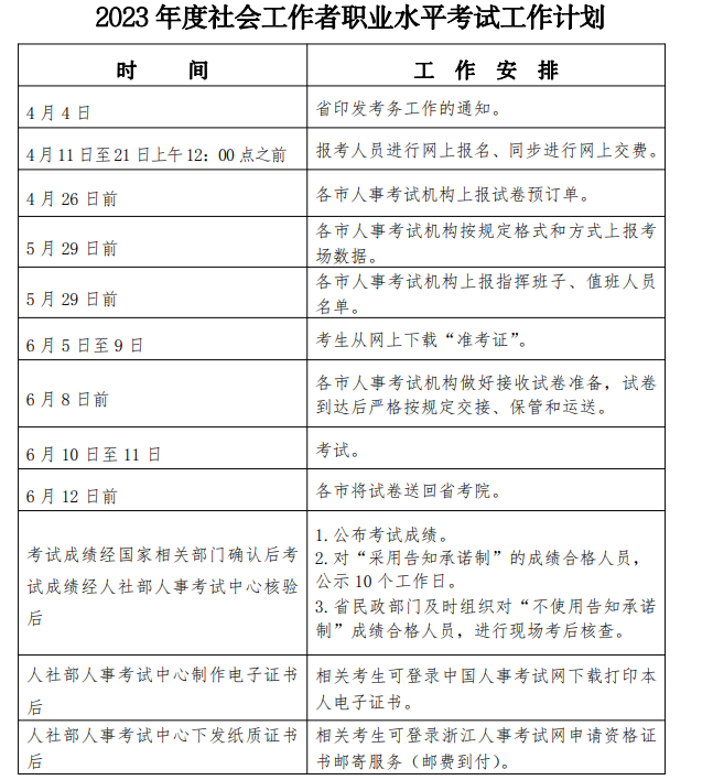
省市人事考试机构和民政部门相关单位务必高度重视,密切配合,认真做好各个环节的考务工作(具体计划见附件2)。
(一)考点下设至县(市、区)的市,要延伸考务管理,加强考务的检查、指导和监督。各市人事考试机构要采取切实措施,积极协调教育(学校)、公安(治安、网监、交管)、经信(无线电管理)、网信等相关职能部门,加强对考试的服务保障和安全管理。要下大力预防考试违纪违规行为发生,一经发现,要严格按照《专业技术人员资格考试违纪违规处理规定》
(人社部第31号令)和《人事考试工作人员纪律规定》处理。其中,对主观违纪的,还将记入资格考试诚信档案库,并在“信用中国(浙江)”网上公布,确保考试工作的公平公正和安全顺利实施。
(二)省市人事考试机构和民政部门相关单位要按照工作分工,分别做好报考技术和报考条件咨询工作。要及时做好对“不使用告知制”成绩通过的人员,以及有情况反映人员的考后核查工作。对需要现场核查的人员,信息联络要到位,谨防遗漏。要确保核查信息的完整和及时传送。
附件:
1.2023年度社会工作者职业水平考试报考条件咨询电话
2.2023年度社会工作者职业水平考试工作计划

文章来源:http://www.zjks.com/art/2023/4/4/art_1229635557_20820.html