




原则上,小学招生对象为入学年龄截至2023年8月31日年满6周岁(2017年8月31日前出生,含2017年8月31日出生)的适龄儿童。在学校有空余学位的情况下,可以适当放宽,但必须是截至2023年12月31日年满6周岁的儿童。
(一)片区内居民子女
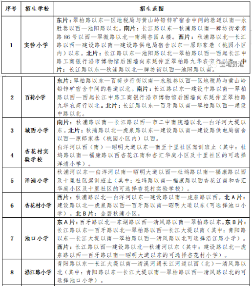
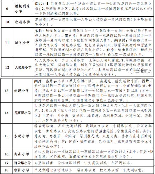
片区内居民子女以各学校招生范围内住宅房产为入学依据,分以下七种类型。
1.适龄儿童父母(含适龄儿童),城区有独立产权或属于主产权人(按份共有的份额产权人)共有产权的住宅房产的,可以在该房产对应招生范围的学校入学。尚未取得住宅房产证(不动产权证书)的,须提供已在不动产登记部门备案的《商品房买卖合同》和购房增值税发票。房产证(不动产权证书)上明确购买的公寓为“住宅型公寓”,其房产可视为“住宅房产”。
自建房未取得房产证(不动产权证书),且已实际居住的(学校上门核实“实际居住”),自建房人子女在对应招生范围的学校入学。须提供自建房的土地证(或购买宅基地发票)等证明材料。
适龄儿童父母在城关小学一年级招生范围内有住宅房产的,可以根据家长意愿安排到城区其他小学(百荷小学、月亮湖小学、秋浦小学、南湖小学除外)就读,由城关小学登记,报区教体局协调。
2.适龄儿童户口在城区,其父母在城区无住宅房产且长期居住在祖父母或外祖父母家的,且出生登记至今与父亲(母亲)和祖父母(外祖父母)在同一户口簿上,并“三代同住”至今,其祖父母(外祖父母)的住宅房产可作为登记入学依据。须提供适龄儿童及其父母城区无住宅房产证明。
3.适龄儿童父母购买“服务型公寓”或“出让/市场化商品房”,属城区住房且实际居住的(学校上门核实“实际居住”),可依据“房产证(不动产权证书)”登记入学。须提供证明日常居住的水电缴费凭证、适龄儿童及其父母城区无住宅房产证明。
属于上述三类招生对象的,实行招生片区内房产入学年限政策,即:自2023年5月31日起,同一套房产,6年内只能享有招生片区内小学1个有效学位,同一监护人的多胞胎、二孩三孩等情形除外。
4.适龄儿童及其父母整户非贵池户籍,持有效期限内的城区《居住证》,且城区无住宅房产,可以在《居住证》载明的“居住地址”对应招生范围的学校入学。须提供适龄儿童及其父母城区无住宅房产证明、适龄儿童及其父母的《居住证》。
5.城区正在拆迁、尚未安置的拆迁户居民子女,可以以原居住地或现居住地为登记入学依据。须提供原居住地证明(如征收协议书)或现居住地证明、搬迁证等相关材料。
6.保障房居民子女,其父母在城区无其他住宅房产,可以在保障房所在地对应招生范围的学校入学。须提供保障房证明材料(如住建部门的批复文件等)、适龄儿童及其父母城区无其他住宅房产证明。
7.符合《池州市人民政府关于促进主城区非住宅商品房去库存的若干意见》(池政〔2017〕78号)规定,在有效期内购房,持有已在不动产登记部门备案的《商品房买卖合同》(属首次登记为产权人),并已办理购房人子女户口迁入手续的,到迁入后户籍地对应招生范围的学校入学。须提供备案的《商品房买卖合同》和购房人子女户口迁入手续。
(二)非片区居民子女
1.适龄儿童户口在城区,其父母在城区无住宅房产且长期居住在祖父母或外祖父母家的,适龄儿童户口与父亲(母亲)和祖父母(外祖父母)在同一户口簿上(但适龄儿童户口不是出生登记就在同一户口簿上),并“三代同住”至今,其祖父母(外祖父母)的住宅房产可作为非片区居民子女登记入学依据。须提供适龄儿童及其父母城区无住宅房产证明。
2.适龄儿童户口不在城区,其父母在城区无住宅房产且长期居住在祖父母或外祖父母家的,适龄儿童户口与父亲(母亲)和祖父母(外祖父母)在同一户口簿上,并“三代同住”至今,其祖父母(外祖父母)的住宅房产可作为非片区居民子女登记入学依据。须提供适龄儿童及其父母城区无住宅房产证明。
3.其父母在城区经商务工(不少于3个月)、在城区租住的适龄儿童,且适龄儿童及其父母城区无住宅房产。须提供适龄儿童及其父母城区无住宅房产证明、适龄儿童父母在城区经商务工的证明材料(如适龄儿童父母经商的《营业执照》,与企事业单位签定的《劳动合同》、务工企业的《营业执照》或务工事业单位的《法人证书》)。
实行上述两类“三代同住”房产城区入学年限政策,即:自2023年5月31日起,同一套房产,6年内只能享有城区小学1个有效学位,同一监护人的多胞胎、二孩三孩等情形除外。
城关小学、百荷小学、月亮湖小学不接收非片区居民子女入学。
滨湖实验学校、平天湖小学、绿地小学接收园区企业进城务工随迁人员子女入学。
(三)政策优待人员子女
政策优待人员子女指符合条件的军人子女、国家综合性消防救援队伍人员子女、公安子女、抗疫一线医护人员子女、绿卡持卡人子女、高层次人才子女、徽商服务卡持有人子女。
城关小学、百荷小学不接收政策优待人员子女入学。
四、招生办法
在招生计划内主要采取“先网上报名再分批录取”“自主选择与摇号录取结合”办法进行,具体办法和步骤如下。
(一)片区内居民子女招生(具体流程见附件)
1.报名登记:2023年5月10日至5月20日
片区内居民子女,其父母登录“池州市贵池区义务教育招生平台”(以下简称“招生平台”),真实准确填报上传房产、户籍等相关信息和有关材料(每名适龄儿童限报1所学校)。
2.线上审核:2023年6月25日至7月21日
3.招生录取:2023年7月8日至7月22日
因网上报名填报上传虚假错误信息和材料等导致线上审核未通过的适龄儿童,一律由区教体局视情况按规定及时调整到正确学区学校,或由区教体局统筹安排学校就读。
(二)非片区内居民子女招生(具体流程见附件)
1.报名登记:2023年5月10日至5月20日
非片区内居民子女,其父母登录“招生平台”,真实准确填报上传房产(含无住宅房产证明)、户籍、经商务工等相关信息和有关材料(每名适龄儿童限报2所学校,分别是第一志愿报名学校和第二志愿报名学校)。
2.线上审核:2023年6月25日至7月21日
3.招生录取:2023年7月22日至8月3日
非片区内居民子女的录取在片区内居民子女和政策优待人员子女录取结束后进行。主要按照“报名人数小于或等于报名学校剩余招生计划数的直接录取”和“报名人数大于报名学校剩余招生计划数的摇号录取”的方式,分第一志愿报名学校录取、第二志愿报名学校录取两个录取阶段。第一志愿优先参与录取。同一志愿中,按照“‘三代同住’房产在学校招生范围内的”、“‘三代同住’房产不在学校招生范围内的”、“在城区经商务工的”顺序依次录取。第一志愿和第二志愿均未录取的适龄儿童回原籍就读,或由区教体局视情况统筹安排到进城务工随迁人员子女定点学校(齐山小学)就读。
(三)民办学校招生(具体流程见附件)
1.报名登记:2023年5月10日至5月20日
民办学校面向全区自主、同步招收小学一年级新生。适龄儿童父母登录“招生平台”,真实准确填报上传户籍等相关信息和有关材料(每名适龄儿童限报1所学校)。
2.线上审核:2023年6月25日至7月2日
3.招生录取:2023年7月3日至7月8日
通过审核的适龄儿童,当报名的人数小于或等于报名学校招生计划数的,按规定直接录取;当报名的人数大于报名学校招生计划数的,采取摇号方式确定录取名单。已被民办学校录取的适龄儿童不得再参加其他公办和民办学校的招生。
摇号未录取的适龄儿童,符合片区内居民子女(非片区内居民子女)入学条件的,其父母须在2023年7月10日至7月14日登录“招生平台”真实准确填报上传相关信息和有关材料(逾期不再接受信息和材料修改申请),继续参加“片区内居民子女(非片区内居民子女)”的“线上审核”和“招生录取”。
民办学校招生计划有剩余的学校,可在公办学校招生结束后再次通过“招生平台”自主招生,但不得突破招生计划,不得招收已被公办学校录取的学生,否则不予登记学籍。
(四)政策优待人员子女招生(具体要求见附件)
属于军人子女、国家综合性消防救援队伍人员子女、符合条件的公安子女的,按规定由相关部门审核汇总后,于2023年7月10日前报区教体局统筹安排入学,逾期不再受理。
属于抗疫一线医护人员子女、绿卡持卡人子女、符合条件的高层次人才子女、徽商服务卡持有人子女的,按规定由适龄儿童父母携带相关材料,于2023年6月30日前到区教体局审核,审核通过后统筹安排入学,逾期不再受理。
政策优待人员子女须参加2023年5月10日至5月20的“片区内居民子女(非片区内居民子女)”网上报名登记。符合《政策优待人员子女入学审核要求》的,由区教体局统筹安排入学;不符合《政策优待人员子女入学审核要求》的,继续参加“片区内居民子女(非片区内居民子女)”的“线上审核”和“招生录取”。
五、入学事宜
(一)领取入学通知书时间:2023年8月27日~28日;
(二)均衡分班:2023年8月29日;
(三)正式报名入学时间:2023年8月31日。
咨询电话:0566-3219832、0566-3219833
投诉电话:0566-2621015
附:2023年贵池区城区小学一年级招生政策解答
一、报名时间是怎么安排的?
答:片区内居民子女、非片区内居民子女、政策优待人员子女以及民办学校都在5月10日至5月20日报名,家长通过“皖事通”APP或手机微信扫二维码登录“贵池区义务教育招生平台”报名。材料审核和录取都在“招生平台”进行。“招生平台”的二维码已随招生方案发布,“招生平台”将于5月9日开放。请广大家长一定要在规定时间内报名。
需要提醒的是,片区内居民子女只能报1所学校,非片区内居民子女必须报2所学校(分别是第一志愿报名学校和第二志愿报名学校),城关小学、百荷小学、月亮湖小学不接收非片区居民子女入学,城关小学、百荷小学不接收政策优待人员子女入学。
二、网上报名怎么填报信息和上传材料?需要注意什么?
答:家长登录“招生平台”,点击“小学报名”进入报名系统,根据自己的实际情况依次选择“公办学校报名或民办学校报名”—“片区内或非片区内”—“报名类别”—“报名学校”,填报报名信息并拍照上传所需材料,点击“确认提交报名”即可完成报名操作。如果家长不会在手机上报名操作的,可以请亲属和他人帮助,也可以拨打咨询电话咨询。
家长提供的材料必须能够明确证明适龄儿童与父母的监护关系。片区内居民子女以房产报名的,必须能证明独立产权人(主产权人)是适龄儿童的父母(含适龄儿童本人)。填报上传的信息和材料必须真实准确、清晰完整。
三、网上报名填报上传的信息和材料能修改吗?
答:能在5月10日至5月20日、7月10日至7月14日修改。家长登录“招生平台”,点击“进度查询”,查询到学生信息后,点击“修改资料”按钮可以修改信息和材料(修改时须通过报名手机号进行验证)。
需要提醒的是,7月10日至7月14日,报名登记的信息和材料修改时,不能变更报名学校。
四、今年城区小学一年级招生实施房产入学年限政策吗?
答:实施房产入学年限政策。即:自2023年5月31日起,同一套房产,6年内只能享有招生片区内小学(或城区小学)1个有效学位,同一监护人的多胞胎、二孩三孩等情形除外。
五、城区小学报名是依据房产,还是依据户籍?
答:片区内居民子女主要以各学校招生范围内住宅房产为入学依据,户籍不是入学依据。
六、祖父母(外祖父母)的住宅房产能作为适龄儿童报名的依据吗?
答:同时满足下列三个条件时,祖父母或外祖父母的住宅房产才能作为“片区居民子女”登记入学依据,即:一是适龄儿童户口在城区;二是适龄儿童出生登记至今与父亲(母亲)和祖父母或外祖父母在同一户口簿上;三是适龄儿童及其父母在城区无住宅房产且长期居住在祖父母或外祖父母家的,三代同住至今。不能同时满足三个条件的,建议按“非片区内居民子女”报名。
七、城区经商务工人员子女能报名城区公办小学吗?需要提供哪些报名材料?
答:城区经商务工人员子女可作为“非片区内居民子女”参加城区公办小学的报名。适龄儿童父母在城区经商的(不少于3个月),报名材料主要是《营业执照》;适龄儿童父母在城区务工的(不少于3个月),报名材料主要是与企事业单位签定的《劳动合同》、务工企业的《营业执照》或务工事业单位的《法人证书》。
需要提醒的是,城区经商务工人员子女报名时须提供适龄儿童及其父母城区无住宅房产证明,无须提供租房证明材料。
八、非片区居民子女怎么录取?
答:非片区内居民子女的录取在片区内居民子女和政策优待人员子女录取结束后进行。主要按照“剩余招生计划数内直接录取”和“超剩余招生计划数摇号录取”的方式,分第一志愿报名学校录取、第二志愿报名学校录取两个录取阶段。第一志愿优先参与录取。同一志愿中,按照“‘三代同住’房产在学校招生范围内的”、“‘三代同住’房产不在学校招生范围内的”、“在城区经商务工的”顺序依次录取。第一志愿和第二志愿均未录取的适龄儿童回原籍就读,或由区教体局视情况统筹安排到进城务工随迁人员子女定点学校(齐山小学)就读。
九、如何查询审核结果和录取结果?
答:家长可以登录“招生平台”,点击“进度查询”查询审核结果和录取结果。审核结果查询时间为7月8日至7月9日、7月22日至7月23日。录取结果查询时间:片区内居民子女为7月8日至7月9日、7月22日至7月23日;非片区内居民子女为7月29日至7月30日、8月4日至8月5日。
十、民办学校怎么招生?
答:民办学校面向全区自主、同步网上招收小学一年级新生。通过审核的适龄儿童,当报名的人数小于或等于报名学校招生计划数的,按规定直接录取;当报名的人数大于报名学校招生计划数的,采取摇号方式确定录取名单。摇号未录取的适龄儿童,符合片区内居民子女(非片区内居民子女)入学条件的,继续参加“片区内居民子女(非片区内居民子女)”的“线上审核”和“招生录取”。
需要提醒的是,已被民办学校录取的适龄儿童不得再参加其他公办和民办学校的招生。民办学校招生计划有剩余的学校,可在公办学校招生结束后再次通过“招生平台”自主招生,但不得突破招生计划,不得招收已被公办学校录取的学生,否则不予登记学籍。
正在阅读:
5月10日起报名登记!2023年安徽池州市贵池区幼升小招生方案公布04-18
2018年中级会计职称考试题库每日一练(5.30)06-11
小学二年级关联词练习题12-25
国学宝典《战国策》:魏王遗楚王美人11-14
高二必修二生物复习笔记07-13
清明节的感想初三作文600字01-20
忘不了的那片残阳作文500字12-28
2021年下半年湖南长沙中小学教师资格考试(面试)考生退费申请通知12-19
员工思想自查报告五篇12-30