【#银行招聘# 导语】2023年度江苏紫金农村商业银行校园招聘180人,报名截止时间:2022年11月13日24点,初选截止时间:2022年11月14日16点,线上笔试时间:2022年11月19日,©文档大全网现将招聘公告发布如下:
江苏紫金农村商业银行股份有限公司(以下简称“我行”)成立于2011年3月,由原南京市区、江宁区、浦口区、六合区的4家信用联社合并组建成立。作为南京市地方法人银行,借助南京市具有的承东启西、联通南北的区位优势,主动融入南京高质量发展新形势,较好实现了与地方经济同频共振。2019年1月3日,我行成功登陆上交所A股主板市场,成为全国首家A股上市的省会城市农商行,全国第6家A股上市农商行,江苏省第8家A股上市银行。
秉承初心,逐梦前行。我行始终坚持稳中求进工作总基调,突出高质量发展要求,各项经营管理稳步推进,先后荣获全国文明单位、中银协陀螺评价体系全国城区农商行第10名、全国十佳农商行、江苏省文明单位、全省小微企业金融服务工作先进单位、江苏省绿色金融十大杰出机构、江苏金融业普惠金融服务奖等荣誉、成为全国第十家联合国“负责任银行原则”签署银行、2022年获得ESG“A级”评级,位居英国《银行家》全球银行484位,连续三年上榜“中国银行业100强”榜单。从省市级文明单位到全国文明单位,一步步打响全国品牌影响力,用行动诠释着“同分享共成长”的文化理念。
未来有你,一路同行!紫金农商银行2023年度校园招聘正式开启,180个岗位虚位以待,现诚邀国内外高等院校优秀青年学子加盟,期待与您同发展,共成长!
一、招聘对象
1.业务类:境内普通高等院校和境外高等院校2020年至2023年大学本科及以上学历毕业生,并取得相应学位,专业符合对应岗位相关要求。其中:
境内院校毕业生应在2023年7月31日前毕业,获得国家认可的毕业证、学位证和学信网学历认证报告,并在报到时提供。
境外院校毕业生应在2020年1月1日至2023年7月31日间毕业(以国家教育部学历学位认证的学位获得时间为准),获得国家教育部学历学位认证,并在报到时提供。
2.科技类:境内普通高等院校和境外高等院校2020年至2023年大学本科及以上学历毕业生,并取得相应学位,专业符合对应岗位相关要求。其中:
境内院校毕业生应在2023年7月31日前毕业,获得国家认可的毕业证、学位证和学信网学历认证报告,并在报到时提供。
境外院校毕业生应在2020年1月1日至2023年7月31日间毕业(以国家教育部学历学位认证的学位获得时间为准),获得国家教育部学历学位认证,并在报到时提供。
3.管培生:境内普通高等重点院校和境外重点高等院校2023年应届硕士研究生及以上学历毕业生,并取得相应学位,专业符合培养方向相关要求。其中:
境内院校应届毕业生应在2023年7月31日前毕业,并获得国家认可的毕业证、学位证和学信网学历认证报告,并在报到时提供。
境外院校应届毕业生应在2022年8月1日至2023年7月31日间毕业(以国家教育部学历学位认证的学位获得时间为准),获得国家教育部学历学位认证,并在报到时提供。
具体岗位及专业要求详见招聘职位。
二、招聘基本条件
1.具有良好的道德操守、信用记录,遵纪守法,诚实守信,品行端正,无违纪违法行为。
2.具有较强的学习能力、沟通能力和团队合作精神。
3.具有正常履行职责的身体条件和健康良好的心理素质,参照公务员录用体检通用标准相关规定。
4.本科生年龄不超过26周岁(1997年1月1日以后出生),硕士研究生不超过28周岁(1995年1月1日以后出生),博士研究生不超过35周岁(1988年1月1日以后出生)。
5.符合银保监部门银行业从业人员有关要求,符合我行履职回避相关规定。
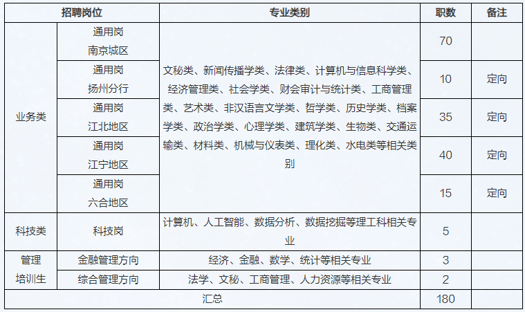
三、招聘职位及要求
本次招聘员工180名。具体要求如下:
注:1.我行通用类中的扬州分行、六合地区、江北地区以及江宁地区为定向招聘,工作地点分别为扬州、六合、江北以及江宁等地区。定向招聘员工在当地分支机构服务期限不少于3年。
2.非定向招聘的岗位,根据需要由总行统一分配于南京市(不含高淳、溧水)地区。
四、招聘程序
招聘工作坚持“公开、平等、择优”原则,包括以下环节:
(一)报名和初选
本次招聘统一采取网络报名,应聘者可登录报名网址(http://campus.51job.com/jsnx2023)并按要求注册、报名。
志愿选择及顺序非常重要,每个应聘者最多可在全省岗位中选择2个志愿填报,系统根据填报顺序,优先将简历投递至第一志愿,只有第一志愿审核未通过才会触发第二志愿简历投递。应聘者将以最终审核通过的志愿岗位参加笔试,笔试成绩不作为其他志愿能否进入我行面试的参考。
1.报名截止时间:2022年11月13日24点。
2.初选截止时间:2022年11月14日16点。
(二)笔试
线上笔试时间:2022年11月19日,具体时间以通知为准。笔试成绩查询时间另行通知。
(三)资格复审与面试
我行将组织资格复审和面试,资格复审不合格的,取消面试资格;通过资格复审的,由我行通知统一参加面试。相关审核材料需提供原件及复印件,复印件请自留底稿,恕不退还。
(四)体检、背景调查和录用
我行将组织体检和背景调查,结合综合成绩择优录用,并按规定办理录用手续。录用人员工资、福利待遇按行业有关规定执行。被录用人员如不愿签订劳动合同或不服从分配,我行有权不聘或解聘。
五、注意事项
1.我行根据应聘者提交的信息进行审核,审核贯穿招聘全流程,应聘者应对申请资料的真实性、完整性负责。如故意或过失提供虚假、不完整信息或材料,我行有权取消其应聘资格,解除相关协议约定,由此导致的一切后果由应聘者自行负责。
2.我行有权根据岗位需求及报名情况等因素,调整、取消或终止相关岗位的招聘工作,并对本次招聘享有最终解释权。
3.招聘期间,我行会通过招聘系统提示、电子邮件、短信等方式通知审核进程或与应聘者联系,请保持通讯畅通。
4.了解更多招聘讯息及相关动态,敬请关注“江苏辖区农商银行招聘”或“紫金农商银行”微信公众号。
5.本次招聘工作接受社会监督。
咨询电话:025-88866854,88866606。
监督电话:025-88866669。
本简章由紫金农商银行负责解释。
郑重声明:紫金农商银行招聘考试无指定考试辅导书,不举办、不委托任何机构举办考试辅导培训班。在校园招聘过程中,我行不会向应聘者索取任何账户信息,请提高警惕,谨防受骗。
原文标题:紫金农村商业银行2023年度校园招聘简章
文章来源:http://campus.51job.com/jsnx2023/p1.html?intro=1
正在阅读:
2023年度江苏紫金农村商业银行校园招聘简章【180名】10-12
寒假见闻日记500字四篇04-11
澳大利亚留学优势专业07-19
2021年辽宁监理工程师考试成绩查询时间07-25
初中散文:风中的那片小黄叶07-08
圣诞节简短5字祝福寄语08-27
2015年广东暨南大学食品化学考研真题(Word版)08-28
2020年营销个人工作总结(通用范本):2020年营销个人工作总结10-09
小学六年级优秀作文:啤酒不好喝12-09