
时代南湾幼儿园:
佛山市三水区时代南湾幼儿园位于三水北江新区时代南湾花园内,是一所全日制公办幼儿园,由西南街道办事处下属国有企业广东西南投资控股有限公司举办。园内场地充裕,环境优美,占地面积4496.69平方米,建筑面积2485.17平方米,全园开设9个班。幼儿园以“为孩子的终生发展奠基”为办园宗旨,遵从“以幼为本”、“全面发展”的教育理念,以“尊重、关爱、自主、探索、启发”的教育方式,倡导“回归传统、回归自然、回归童真、回归生活”的课程核心价值观,以“培养全面发展的完整儿童”为办园目标,传承中华民族优秀传统文化、睿智开拓创新的教育思想,围绕“自然童趣、体能智元、悦读成长”三大主题对园所环境、课程建设、校园文化进行精心的设计,打造一所“心中有孩子,处处有教育”的童梦乐园。
招商越园幼儿园:
佛山市三水区招商越园幼儿园位于三水区西南街道建设大道7号招商越园住宅小区内,是一所全日制公办幼儿园,由西南街道办事处下属国有企业广东西南投资控股有限公司举办。园内场地充裕,环境优美,占地面积4574.45平方米,建筑面积3137.37平方米,全园开设9个班。幼儿园以“水融美韵,让爱越园”为办园理念,以“遵循生命发展,给予幼儿适宜的爱”办园宗旨,倡导“仁爱、自律、智慧”的课程核心价值观,遵循“积极向上向善”的教育方式,以幼儿主题活动为基本形式,培养具有“发自内心的仁爱、灵动生长的智慧”幼儿,基于幼儿的生活经验、兴趣与需要,关注幼儿学习历程性的体验,让幼儿能够感受当下幸福和创造未来幸福的能力。
常乐府幼儿园:
佛山市三水区常乐府幼儿园位于佛山市三水区西南街道建设大道4号常乐府住宅小区内,是一所全日制公办幼儿园,由西南街道办事处下属国有企业广东西南投资控股有限公司举办。花园式的园所温馨、童趣,占地面积7875平方米,建筑面积5375.5平方米,全园可开设15个教学班。幼儿园以“怀一颗快乐的心,做一个幸福的人”为办园宗旨,以“常真·和乐”为办园理念,践行“为幼儿终身发展奠定良好的素质基础”的培养目标,倡导“心中有爱、成长有趣”的教育观,构建遵循幼儿身心发展规律的“乐”课程体系,全面推进素质教育,满足幼儿多元发展需求,促进幼儿身心健康和谐发展,幸福快乐成长。
二、计划招生人数
备注:包含教职工子女。
三、计划入读时间
2023年2月6日,录取幼儿需按时入读,不接受预留学位。
四、计划招生对象
同时具备以下三个条件的适龄儿童:
(一)身体条件:身体健康,适宜集体生活;
(二)年龄条件(出生日期):
小班:2018年9月1日——2019年8月31日
中班:2017年9月1日——2018年8月31日
大班:2016年9月1日——2017年8月31日
(三)报读条件:(符合以下条件之一均可报名)
五、报名时间
2023年1月10日上午8:30--2023年1月14日下午17:30。网上报名系统将于上述时间段开放使用,早于或迟于该时间段报名均属无效。
六、报名办法
实行网上报名,不接受现场报名,具体报名步骤如下:
第一步:登录幼儿园报名系统,按提示如实填写相关资料。
(一)电脑端登录报名链接为:http://www.aabfb.com/xnxkjt/index.asp
(二)手机端登录报名二维码:
第二步:上传证件材料(以原件拍照形式上传,确保证件完整展示,文字、数字、印章清晰),提交后即完成报名。
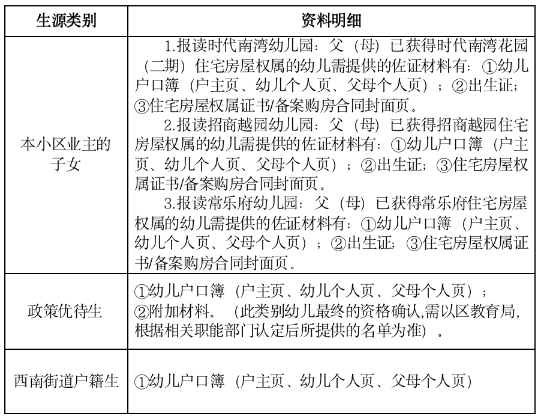
(三)需要提交资料清单:
(四)报名名单公示
2023年1月16日在“水韵西南”微信公众号、“时代南湾幼儿园”“招商越园幼儿园”“常乐府幼儿园”微信公众号公示符合报名条件的名单及直接录取人员名单、参与抽签人员的编号。
七、录取方式
(一)通过网上报名、资料审核环节,符合条件的幼儿按批次先后顺序进行录取。如报名人数超出计划招生人数,则在超出招生人数相应的批次开始,采取抽签的方式进行录取。
第一批:录取本小区业主的子女及政策优待生。
时代南湾幼儿园:录取父(母)已获得时代南湾花园(二期)住宅房屋权属的幼儿。
招商越园幼儿园:录取父(母)已获得招商越园住宅房屋权属的幼儿。
常乐府幼儿园:录取父(母)已获得常乐府住宅房屋权属的幼儿。
第二批:录取西南街道户籍生。如报名人数少于计划招生人数,按报名先后顺序依次分配学位为时代南湾幼儿园、招商越园幼儿园、常乐府幼儿园;如报名人数超出计划招生人数,则采取抽签的方式进行录取,按照中签顺序依次分配学位为时代南湾幼儿园、招商越园幼儿园、常乐府幼儿园。
(二)抽签说明:
1.抽签时间:2023年1月18日上午9:30
2.参与抽签人员:三水区公证处公证员、主管部门相关领导及家长代表。为体现抽签过程的公平公正,届时将按抽签号顺序依次邀请10名报名幼儿家长作为代表前来现场观看整个抽签流程。
3.抽签过程,分三轮进行:
第一轮:小班新生抽签:小班新生录取抽签,按本次招生人数(186人-直接录取人数)作为中签号码。
第二轮:中班新生抽签:中班新生录取抽签,按本次招生人数(151人-直接录取人数)作为中签号码。
第三轮:大班新生抽签:大班新生录取抽签,按本次招生人数(43人-直接录取人数)作为中签号码。
4.本次招生是三间幼儿园联合统招,按照中签顺序依次分配学位为时代南湾幼儿园、招商越园幼儿园、常乐府幼儿园。
5.抽签地点:佛山市三水区时代南湾幼儿园二楼舞蹈室。
八、录取名单公示
录取名单将于2023年1月19日-21日在“水韵西南”微信公众号、“时代南湾幼儿园”“招商越园幼儿园”“常乐府幼儿园”公众号公布。
九、注册领取录取通知书
2023年1月30日中签的幼儿家长带齐以下资料分批到各幼儿园门卫室领取《新生录取通知书》及办理注册手续(分批到园安排将在录取名单中说明),当天17:30前逾期不注册视为自动放弃。
(一)本小区业主子女
1.户口簿原件和复印件(复印户主页+报读幼儿页在同一页面、父母页)。
2.幼儿父(母)持佛山农商银行卡和卡主身份证复印件(复印在同一张A4纸上),此卡用作幼儿在园期间银行代扣相关费用。
3.幼儿出生证原件和复印件。
4.住宅房屋权属证书/备案购房合同封面页原件和复印件;
(二)政策优待生
1.户口簿原件和复印件(复印户主页+报读幼儿页在同一页面、父母页)。
2.幼儿父(母)持佛山农商银行卡和卡主身份证复印件(复印在同一张A4纸上),此卡用作幼儿在园期间银行代扣相关费用。
3.相关的政策优待证明材料。
(三)西南街道户籍生
1.户口簿原件和复印件(复印户主页+报读幼儿页在同一页面、父母页)。
2.幼儿父(母)持佛山农商银行卡和卡主身份证复印件(复印在同一张A4纸上),此卡用作幼儿在园期间银行代扣相关费用。
十、具体流程
(一)2023年1月5日-1月9日期间,在“水韵西南”微信公众号、“时代南湾幼儿园”“招商越园幼儿园”“常乐府幼儿园”微信公众号发布招生方案。
(二)2023年1月10日上午8:30-2023年1月14日下午17:30进行网上报名。
(三)2023年1月16日在“水韵西南”微信公众号、“时代南湾幼儿园”、“招商越园幼儿园”、“常乐府幼儿园”微信公众号公示符合报名条件的名单及直接录取人员名单、参与抽签人员的编号。
(四)当录取批次的报名人数超出招生人数,将采用抽签形式进行。
1.抽签时间:2023年1月18日上午9:30
2.抽签地点:佛山市三水区时代南湾幼儿园二楼舞蹈室
3.抽签顺序分三轮进行:
第一轮:小班新生抽签。
第二轮:中班新生抽签。
第三轮:大班新生抽签。
整个抽签录取过程将由有资质的第三方进行现场录制,同时录制视频交公证处封存留档。
(五)2023年1月19日-21日在“水韵西南”微信公众号、“时代南湾幼儿园”“招商越园幼儿园”“佛山市三水区常乐府幼”微信公众号公布录取名单。
(六)2023年1月30日领取《新生录取通知书》及注册。
十一、特别声明
(一)本次招生是三间公办园联合统招,西南户籍生按报名顺序号或中签顺序依次分配学位为时代南湾幼儿园、招商越园幼儿园、常乐府幼儿园,如无特殊原因学位一但分配不再进行调整。
(二)家长领取《新生录取通知书》时,如提供的资料与网上填报的资料不相符,将取消其录取资格。
(三)本次抽签多胞胎小孩实行报名共用一签的抽签办法,请多胞胎幼儿家长在报名时备注说明。若不主动进行登记说明,其多胞胎小孩以各自抽签结果安排学位,不再予调整处理。
(四)如家长因个人原因未按时注册的,幼儿园有权取消其录取资格。
(五)入学前,家长需提前带孩子到西南街道社区卫生服务中心进行入幼体检,并开具预防接种入园证明。未能按要求提交体检结果和预防接种入园证明者,幼儿园有权取消其录取资格。
(六)请各位家长切勿相信招生欺诈电话或信息,以免上当受骗。
十二、收费标准
(一)保教费:6500元/生/学期(最终按物价部门核定为准)。
(二)伙食费:350元/生/月。
十三、详情咨询
佛山市三水区时代南湾幼儿园招生电话:0757--87833498
佛山市三水区招商越园幼儿园招生电话:0757--66895118
佛山市三水区常乐府幼儿园招生电话:0757--87677993、18928562872
附:网上报名操作流程图
正在阅读:
1月14日17:30报名截止!2023年广东佛山三水区西南街道三所公办园春季招生公告发布01-12
2018考研政治毛中特部分9大重点问题08-14
甘肃平凉会计继续教育登录入口:甘肃省财政厅(http://czt.gansu.gov.cn/)10-13
2018年考研报名_陕西榆林2018考研报名网址【http://yz.chsi.com.cn/】02-17
统计局副局长述职述廉报告2019|统计局副局长述职述廉报告05-20
2019年国家公务员面试名单:中央台办09-18
大学主题班会策划书:校庆主题班会策划书10-23
美丽的韶山作文500字07-23
2020年广东基金从业考试报名网站:www.amac.org.cn01-29
让幸福在心底长驻作文600字11-10