【#高考# 导语】®文档大全网高考频道从湖南招生考试信息港了解到,香港中文大学(广东深圳)2023年招生计划及近期招生宣传行程安排已公布,具体如下:

香港中文大学(深圳)是一所经国家教育部批准,采用现代大学管理体制,传承香港中文大学办学理念和学术体系的综合性大学。大学以“结合传统与现代,融会中国与西方”为使命,以创建一所立足中国,面向世界的一流研究型大学为己任,致力于培养有国际视野、中华传统和社会担当的创新型高层次人才。作为粤港澳大湾区内合作办学的代表,大学一直得到国家教育部及省市政府的大力支持。
根据2022-2023年QS世界大学排名,香港中文大学在全球排名第38名。目前,来自世界各地9000多名优秀学子正在香港中文大学(深圳)求学。
办学特色
香港中文大学(深圳)的办学特色是国际化的氛围、中英并重的教学环境、书院制传统、通识教育、新型交叉学科设置和以学生为本的育人理念。大学一直致力于把学生培养成为“学贯中西、汇通古今、融合文理”的国际化人才。
一流的师资力量
大学面向全球招聘,截至2023年1月,香港中文大学(深圳)已引进520余名国际知名优秀学者和研究人员,其中诺贝尔奖得主5位、图灵奖得主2位、菲尔兹奖得主1位,中国工程院院士、中国科学院院士、美国国家工程院院士、美国科学院院士、加拿大皇家科学院院士、加拿大工程院院士等各国院士近30位,美国电气电子工程师学会、美国工业与应用数学学会、美国运筹学和管理学研究协会、国际计算机学会等国际知名专业技术协会会士近40位,特聘专家75位。目前大学引进的教师100%具有在国际一流高校执教或研究工作经验。
国际化的学习环境
大学学科专业设置与国际前沿接轨,采用全英文教学。截至目前,大学已与130余所全球一流大学开展实质性交流与合作,各类国际合作项目超过230个,遍布30多个国家和地区。在校学生中具有境外学习经历的比例超过60%,名列国内高校前茅。
优异的升学就业前景
本科毕业生就业率位于国内知名高校就业率前列。超70%的毕业生选择国内外顶尖继续攻读硕士/博士学位,其中,超过70%的学生攻读麻省理工学院、剑桥大学、牛津大学、耶鲁大学等世界大学排名前50的。选择就业的毕业生获得了包括华为、腾讯、微软、中信集团、汇丰银行、宝洁、联合利华等行业顶尖企业的工作机会,就业地区主要集中在深圳、广州、北京、上海、中国香港、杭州等地。2022届毕业生平均年薪高达16.69万元。
专业介绍
专业介绍
大学现有经管学院、理工学院、人文社科学院、数据科学学院、医学院、音乐学院六个学院以及一个研究生院,开设26个本科专业、36个研究生(硕士、博士)项目。
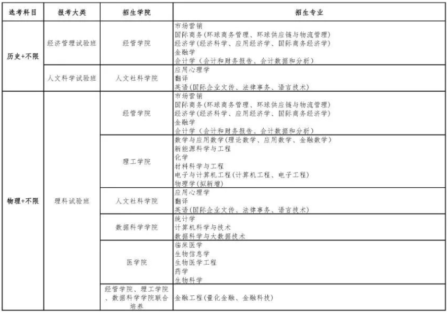
经管学院:市场营销、国际商务、经济学、金融学、会计学。
理工学院:数学与应用数学、新能源科学与工程、化学、材料科学与工程、电子与计算机工程、物理学(拟新增)。
数据科学学院:统计学、计算机科学与技术、数据科学与大数据技术。
医学院:临床医学、生物信息学、生物医学工程、药学、生物科学。
金融工程属经管学院、理工学院、数据科学学院联合培养,分为量化金融、金融科技两个方向。
科研实力
大学以创新驱动为指引,以粤港澳大湾区需求为导向,研究领域契合了国家战略发展需求,涵盖了地方新兴产业和未来产业发展方向,目前已组建超过60个国际水准研究院、重点实验室。其中包括3个诺贝尔奖研究院、1个图灵奖研究院、10个重点学科领域研究院,承担各级各类项目超过950项,项目超过290项。大学以高水平团队和研究平台为建设核心,以高质量科研服务为根本,开拓进取、务实创新、推动大学的科研发展,打造国际化科技创新平台。
录取方式
香港中文大学(深圳)2023年在湖南省普通类本科提前批常规志愿中招生,即完全依据考生的高考成绩在本科提前批中择优录取,建议意向考生在普通类本科提前批第一志愿填报。其中,高考英语必须达到120分及以上(满分以150分为计)。香港中文大学(深圳)省院校代码:4468。
更大类招生模式
●专业的招生名额不再受限制:考生按照不同选科类别(历史类或物理类)填报大类高考志愿。
物理类报考理科试验班的学生在深入了解各学院及专业优势后,根据个人兴趣和特长自主选择所属学院,修读完成所属学院一年级的基础课程后,在所属学院内不限成绩和人数任意选择最适合自己的专业。
历史类报考经济管理试验班或人文科学试验班的学生,分别进入经管学院和人文社科学院学习,修读完成所属学院一年级的基础课程后,在所属学院内不限成绩和人数任意选择最适合自己的专业。
这样的大类招生模式,为考生提供了按自己的意愿选择学院和专业的机会,将不再受意向专业的招生名额或录取成绩限制。
●大类覆盖更全面:仅设三个招生试验班——“经济管理试验班”、“人文科学试验班”和“理科试验班”。

*具体招生专业最终以湖南省招生主管部门公布为准。
拔尖人才培养
“诺贝尔班”计划
为培养兼具国际视野与中国文化底蕴的领袖型人才,香港中文大学(深圳)将在各省招收“诺贝尔班”学生。由国际顶尖的导师团队——诺贝尔奖得主,图灵奖得主,菲尔兹奖得主,中国、美国、加拿大等国的国家科学院或工程院等世界知名教授领衔的导师团队,为每个“诺班”学生量身订制个性化培养方案,因材施教。大一结束时任选专业,从大一开始(经管学院大二开始)参与导师指导下的研究项目,鼓励参加国际学术会议,资助去国际学习或参与研究项目。“诺班”的学生可获得优越的奖学金,用于支持学费、日常学习生活及参与国际等级学术会议、海外学习或研究项目。
“直博班”计划
为培养具有技术基础和相关专业知识的创新型人才,以及具有高度社会责任感和科学热忱的专才,进一步推动本科人才培养模式改革,积极探索拔尖创新人才培养计划,香港中文大学(深圳)理工学院、数据科学学院、医学院自2022-23学年起实施本硕博贯通式培养,开设直博班。
若考生被理科试验班录取,在入学后选择理工学院、数据科学学院、医学院,满足以下任一条件将可参与所属学院的直博班培养计划:
1)获得全国中学生奥林匹克(数学、物理、化学、生物、信息学)竞赛全国金、银、铜牌;
2)获得大学颁发的半免学费奖学金、全免学费奖学金、全额奖学金、诺贝尔班奖学金等四类新生入学奖学金。
各学院培养计划详情请查看以下链接:
理工学院直博班培训计划
数据科学学院直博班培养计划
医学院直博班培养计划
*2023年最新培养计划请关注学校信息
奖助学金政策
香港中文大学(深圳)设立了新生入学博文奖学金、新生学科特长奖学金、新生运动特长奖学金、新生入学奖助学金等奖助学金。学生所获的各类奖助学金可兼得,每年总额可达14万元。
1)新生入学博文奖学金(现已开放申请):凭高三期末或模考成绩申请。博文奖学金Ⅱ(3万元/学年);博文奖学金Ⅰ(5万元/学年)。
2)新生学科特长奖学金:全国中学生奥林匹克(数学、物理、化学、生物、信息学)竞赛省级一等奖及以上奖项获得者,丘成桐中学科学竞赛优胜奖及以上奖项获得者,可申请此项奖学金(3万元/学年-14万元/学年)。
3)新生入学奖学金:全额入学奖学金(14万元/学年);全免学费入学奖学金(11.5万元/学年);半免学费入学奖学金(5.75万元/学年);“励耘”入学奖学金(3万元/学年)。
新生入学博文奖学金申请指南
申请资格
博文奖学金的设立旨在鼓励和吸纳更多优秀的学生报考香港中文大学(深圳),欢迎各位综合素质高、有创新意识、希望接受国际化教育的优秀高三学生,通过个人申报的方式进行申请。
申请流程
1.个人网上申请
登陆香港中文大学(深圳)本科招生网上申请平台,进入博文奖学金申请系统,根据系统提示完成网上申请流程。网上申请平台链接:
https://ugapply.cuhk.edu.cn
*首次使用网上申请平台时需进行账号注册,注册时请务必绑定本人的有效手机号码。
2.上传证明材料
1)个人身份证扫描件;
2)高三成绩单:须包含高三年级2次及以上校级/市级/省级统一考试成绩及排名等(须加盖中学或教务处公章)。若在申请阶段因不可抗因素无法完成成绩单盖章,也可在系统中下载诚信书,经本人签名后上传至系统,并在大学入学录取通知书寄送前将盖章的成绩单补充提交至大学新生入学奖助学金邮箱(admissions-jz@cuhk.edu.cn),若届时未能及时补充提交或所提交的盖章版本与申请系统中所填成绩不一致,香港中文大学(深圳)将有权取消博文奖学金资格;
3)其他可反映个人优秀综合素质的证明材料(例如学科竞赛获奖证书、文艺体育竞赛获奖证书、英语及学术能力证明等,可选)。
3.申请截止时间
2023年5月10日17:00
审核评定
1)香港中文大学(深圳)将组织大学专责委员对学生的申请材料进行审核评定,确定“博文奖学金”入围资格。学生自6月1日起可在申请系统查询博文奖学金入围结果。
2)入围学生被香港中文大学(深圳)正式录取后,可获得博文奖学金Ⅱ(3万元/学年),如2023年高考成绩(不含加分)达到“博文I线”的要求,可获得博文奖学金Ⅰ(5万元/学年),具体请咨询湖南招生组。
为方便广大考生家长详细了解大学2023年招生政策、各学院及专业信息,湖南招生组将于2023年4月22日(周六)全天在长沙市雨花区延年神禹酒店(东塘地铁站)开展招生宣讲及咨询活动,欢迎各位考生家长报名参加!
报名链接:
https://www.wjx.cn/vm/OZYbClS.aspx#
了解更多资讯
学校:https://www.cuhk.edu.cn
学校招生办公室招生热线:0755-84273500
招生办电子邮箱:admissions-jz@cuhk.edu.cn
湖南招生组电话咨询
李 老师 18538880986(长沙、岳阳)
谢老师 13590139691(长沙、衡阳)
徐老师 19926699534(湘潭、株洲)
魏老师 13590156011(长沙)
曾老师 13510411666(长沙)
覃老师 13902990857(常德)
曾老师 13809891805(娄底)
顾老师 15915481021(邵阳)
原文标题:香港中文大学(深圳)2023年招生计划及近期招生宣传行程安排
文章来源:https://www.hneeb.cn/hnxxg/741/742/content_3836.html
正在阅读:
香港中文大学(广东深圳)2023年招生计划及近期招生宣传行程安排04-20
小学三年级寒假英语作文(五篇)01-25
江西省2022年普通高校招生体育类专业统一考试考生须知-江西省2022年普通高校招生体育类专业统一考试考生须知05-16
[小学三年级描写植物的作文300字左右]小学三年级描写植物的作文6篇10-20
2020浙江研究生考试报名时间及入口03-17
春姑娘作文300字09-16
油画上光油喷雾和涂抹哪个效果好:油画涂抹上光油时需注意的事项07-20
2019上半年广东惠州第二阶段(高中、中职)教师资格证书领取通知04-05
2018年3月四川计算机等级考试成绩查询入口【已开通】05-07
母亲节校园黑板报资料汇总篇05-16