






原文标题:宁夏回族自治区卫生健康委员会医师资格考试领导小组办公室通告
文章来源:https://mp.weixin.qq.com/s/Ay8LF0nF2grjT9sGae8Siw
正在阅读:
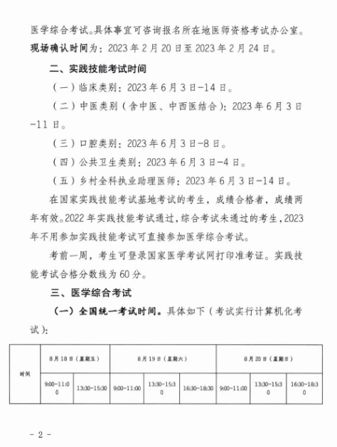
2023年宁夏医师资格考试公告[实践技能6月3日起举行医师综合8月18日起举行]03-30
宁夏2023年普通高校招生第二批录取院校本科预科投档信息08-01
2017黑龙江双鸭山专升本成绩查询入口【网站入口】02-13
关于英国技术移民的介绍05-06
郑州谢庄镇联合小学介绍02-19
2018年送朋友的劳动节短信祝福语05-14
教育部考试中心综合查询网:2016上半年河南计算机三级成绩查询系统09-16
加拿大投资移民费用详细介绍05-18
2017年国家公务员考试行测定义判断冲刺试题及答案04-12
​关于邮寄山东东营2023年第三批次中小学教师资格证书的公告10-18
移民成功者眼中的美国投资移民EB-5之路06-18