
一、报名时间
报考人员可登录中国人事考试网(www.cpta.com.cn)进行网上报名。
(一)报名时间:8月11日9:00—8月21日17:00。
(二)网上缴费时间:8月11日9:00—8月22日17:00。
二、考试信息
(一)考试时间、科目和题型。

考试分为药学类、中药学类两个专业类别,每个专业类别均包括4个考试科目。“药事管理与法规”为药学类和中药学类共同考试科目。
参加全部4个科目考试(级别为考全科)的人员须在连续四个考试年度内通过全部科目的考试,参加2个科目考试(级别为免二科)的人员须在连续两个考试年度内通过应试科目,方可获得资格证书。
(三)考场设置。
考试考场在主城区统一设置,考场详细地址以准考证为准。
三、报考条件
报考条件按照国家药监局、人力资源社会保障部《关于印发执业药师职业资格制度规定和执业药师职业资格考试实施办法的通知》(国药监人〔2019〕12号)(可点此链接查看原文http://www.mohrss.gov.cn/zyjsrygls/ZYJSRYGLSgongzuodongtai/201903/t20190320_312595.html)和《人力资源社会保障部关于降低或取消部分准入类职业资格考试工作年限要求有关事项的通知》(人社部发〔2022〕8号)(可点此链接查看原文http://www.mohrss.gov.cn/xxgk2020/fdzdgknr/zcfg/gfxwj/rcrs/202203/t20220311_437931.html)有关规定执行。具体报名条件要求、原制度过渡办法参照《国家药监局执业药师中心关于执业药师职业资格考试报考条件说明的函》(药监执函〔2019〕67号)执行。
(一)报名条件。
凡中华人民共和国公民和获准在我国境内就业的外籍人员,具备以下条件之一者,均可申请参加执业药师职业资格考试:
1.取得药学类、中药学类专业大专学历,在药学或中药学岗位工作满4年;
2.取得药学类、中药学类专业大学本科学历或学士学位,在药学或中药学岗位工作满2年;
3.取得药学类、中药学类专业第二学士学位、研究生班毕业或硕士学位,在药学或中药学岗位工作满1年;
5.取得药学类、中药学类相关专业相应学历或学位的人员,在药学或中药学岗位工作的年限相应增加1年。
6.从2019年开始,相关专业比药学类、中药学类专业在报考条件上,要求“在药学或中药学岗位工作的年限相应增加1年”。即取得相关专业大专学历,在药学或中药学岗位工作满5年;取得相关专业大学本科学历或学士学位,在药学或中药学岗位工作满3年;取得相关专业第二学士学位、研究生班毕业或硕士学位,在药学或中药学岗位工作满2年;取得相关专业博士学位,在药学或中药学岗位工作满1年。
报考条件中的专业岗位工作年限,是指报考人员取得药学、中药学专业及相关专业学历(学位)后全职从事药学、中药学专业岗位工作时间的年限。专业岗位工作年限计算截止日期为考试当年度的12月31日。
(二)免试部分考试科目的条件。
符合上述报名条件,按照国家有关规定,取得药学或医学专业高级职称并在药学岗位工作的,可免试“药学专业知识(一)”“药学专业知识(二)”,只参加“药事管理与法规”“药学综合知识与技能”两个科目的考试;取得中药学或中医学专业高级职称并在中药学岗位工作的,可免试“中药学专业知识(一)”“中药学专业知识(二)”,只参加“药事管理与法规”“中药学综合知识与技能”两个科目的考试。
符合“免二科”条件的报考人员,取得高级职称与在药学、中药学岗位工作两个条件须同时具备。高级职称的类别为从事药学或中药学岗位工作获得的药学、医学或医药学专业高级职称。从事医疗、预防、保健、医技、护理工作的主任(副主任)医师、主任(副主任)技师、主任(副主任)护师,从事高等院校教学、科研、管理工作的教授(副教授)等不符合免考两科的条件。高级职称应于报考截止日之前取得。
(三)学历(学位)证书的要求。
报考条件中有关学历、学位,是指属于国民教育系列或者国务院教育行政部门批准或认可的学历、学位,应有国家认可的文凭颁发权利的学校及其他教育机构所颁发的学历、学位证书为凭证,只取得肄业证书、结业证书不能报考。大专及以上的学历和学位包括普通高等教育、成人高等教育、电大开放教育、网络远程教育、高等教育自学考试所颁发的学历或学位证书。
报考条件中的“第二学士学位”,是指根据《高等学校培养第二学士学位生的试行办法》((87)教计字105号),在大学本科毕业获得一个学士学位后,再攻读且取得的列入国家第二学士学位招生计划的学士学位,在层次上属于大学本科后教育。一个本科学习阶段跨专业选修课程获得的“双学位”或一个本科学习阶段获得中外合作办学授予的“双学位”“联合学位”,不属于第二学士学位。
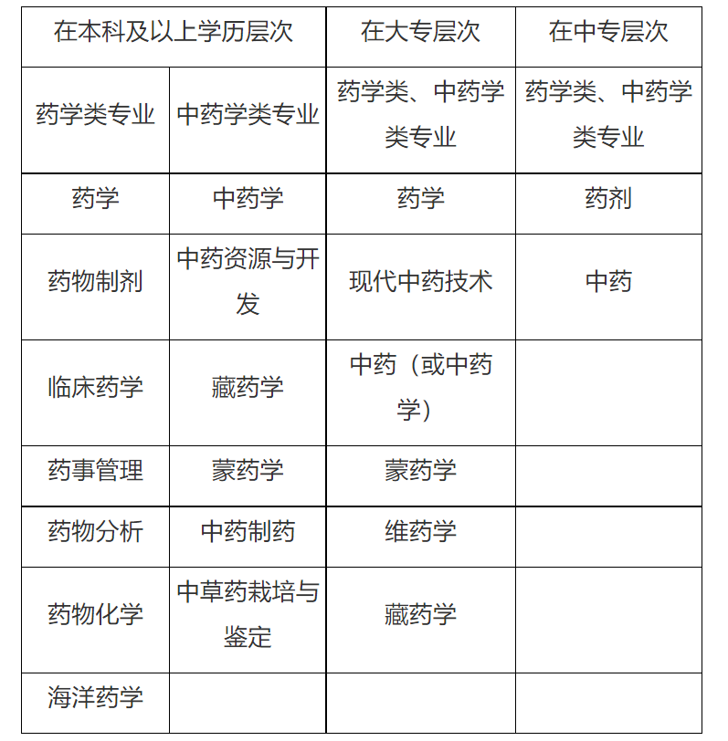
报考条件中要求的“药学类、中药学类专业”,按照国务院学位委员会、教育部印发的《学位授予和人才培养学科目录设置与管理办法》《普通高等学校高等职业教育(专科)专业设置管理办法》和《学位授予和人才培养学科目录》《普通高等学校本科专业目录(2012年)》《普通高等学校高等职业教育(专科)专业目录(2015年)》等规定,对照学科目录来界定。

报考条件中“相关专业”的界定,在《制度规定》《考试办法》实施过渡期内,参照《关于发布2015年执业药师资格考试报考专业参考目录的通知》(人考中心函〔2015〕31号)执行。该报考专业参考目录,包括药学类、中药学类专业和相关专业,其中列入报考专业参考目录的、“药学类、中药学类专业”以外的专业,属于报考专业要求中的“相关专业”,详见附件《国家执业药师职业资格考试报考专业参考目录》。
报考条件中“药学或中药学岗位工作”,限于执业药师注册管理办法规定的注册领域和执业范围内的工作,即药品生产企业、药品经营企业、医疗卫生机构中的药品质量管理工作和药学服务工作。医师的医疗、预防、保健工作,护士的护理工作,医药院校教学、科研、管理工作,化妆品销售工作,不等同于执业药师职业资格考试报考条件中规定的药学或中药学岗位工作。取得临床医学、中医学类、护理学类专业学历、学位的,如果从事药学或中药学岗位工作,且满足从事药学、中药学岗位工作年限要求,可申请参加执业药师职业资格考试;如果从事医疗、预防、保健等执业医师活动或从事护理工作,则不符合“从事药学、中药学专业技术工作”的报考要求。
(七)专业岗位工作年限计算方式。
专业岗位工作年限计算截止日期为2023年12月31日。报考人员从事的非药学、非中药学工作时间不计算为专业岗位工作年限。未取得毕业证书前的实习经历不计入专业岗位工作年限。国外工作经历不计算为报考条件要求的专业岗位工作年限。
取得药学、中药学及相关专业第一学历并参加工作,再以函授、自学考试、远程教育等后取得的药学、中药学及相关专业学历报考的,可累计取得第一学历至报考年度期间的实际药学、中药学岗位工作年限。超过半年的脱产学习时间不计算为专业岗位工作年限,脱产学习前后的实际专业岗位工作年限可累计。
(八)按照《国家药监局执业药师中心关于执业药师职业资格考试报考条件说明的函》(药监执函〔2019〕67号)规定,中专学历的应试人员不再符合执业药师职业资格考试报考条件,不得报考。
(九)港澳台居民报考规定。
港澳台居民可以报名参加国家执业药师职业资格考试。报名条件参照《制度规定》办理。港澳台居民持内地高等学校毕业证书的,可以直接填报相关信息;持香港、澳门、台湾地区或者国外高等学校学历或者学位证书报考的,学历、学位证书须经教育部留学服务中心认证。
四、考试大纲
2023年度执业药师职业资格考试大纲以《国家执业药师职业资格考试大纲(第八版·2023)》为准,见国家药品监督管理局执业药师资格认证中心网站(http://www.cqlp.org/info/link.aspx?id=6807&page=1)。
五、报名程序和要求
本考试报名证明事项实行告知制,请各位报考人员仔细阅读中国人事考试网“资格考试报名证明事项告知制”专栏中的政策文件、办事指南,详细了解,正确操作。网址:http://www.cpta.com.cn/promise.html。
根据《人社部办公厅关于印发专业技术人员职业资格考试考务规程》(人社厅发〔2021〕18号)规定,报考人员原则应在工作地或居住地报考(即:考生的工作地或居住地应在重庆市内)。如非我市考生,以及因报名人员传错照片、填错个人信息(如姓名、身份证件号、手机号等)、选错报考信息(如考试级别、科目等),漏交或错交考试费、不符合报考条件等,造成参加考试、答卷评阅、通信联络、资格核查、成绩和证书使用等受影响的,由报名人员自负责任。
(一)注册信息。
1.新注册的报考人员须详细阅读报名协议条款和注册须知,点击“接受”后填写用户信息,并上传电子照片;已注册的报考人员直接登录报名系统补充完善个人信息。
注册时上传的电子照片务必真实,该照片将用于准考证、考场座次表、证书、证书查询认证系统,一经上传不得修改。
2.报名系统将对报考人员身份、学历学位等注册信息进行在线核查,完成相关数据核查后方可继续报名。
注册信息在线核查原则上需24小时,考生须在报名前预留充足时间、提前完成用户注册和学历学位信息补充,以免错过报名。
3.“未通过”或“需人工核查”的报考人员在填报信息后,须按要求上传身份证、学历学位证书等符合报考条件的电子版证明材料。
自2023年度起,如报考人员提交的境内高等教育学历学位信息无法通过在线自动核验,应在报名前及时登录中国高等教育学生信息网(学信网)进行验证/认证,下载相关PDF格式在线验证/认证报告,报名期间按要求上传相关验证/认证报告,具体操作方式参见中国人事考试网“考生问答”栏目内容(http//www.cpta.com.cn/question/1525.html)。如报考人员在考试报名截止前无法及时取得学历学位验证/认证报告,可临时上传PDF格式的学历学位电子文件继续完成报名。
考后全科考试成绩达到合格标准且报名期间未上传验证/认证报告的人员,资格复审时,按审核部门要求提交,接受人工核查。
(二)填报信息。
报考人员填报信息前须仔细阅读《报考须知》。报考人员须如实、准确无误的填写报考人员个人信息(请报考人员准确提供个人信息:联系电话、工作单位、通信地址等),以便于接收考试相关资讯;如信息发生变更,应及时在注册信息中修改。
(三)选择报名办理方式。
在专业技术人员资格考试报名中存在虚假行为,或者因严重、特别严重违纪违规行为被记入专业技术人员资格考试诚信档案库且在记录期内的人员,不适用专业技术人员资格考试报名证明事项告知制(以下简称告知制)。其余报考人员可自主选择是否采用告知制方式办理报考事项。
1.报考人员选择告知制方式办理报考事项的,须认真阅读《专业技术人员职业资格考试报名证明事项告知书》(以下简称告知书),点击“签署”告知书(电子文本),一经签署即具有法律效力,不允许代为。
2.报考人员作出后,可在未缴费且报名截止前撤回。不适用告知制办理报考事项的、未选择告知制方式办理报考事项的、撤回的3类报考人员须按要求提交电子版证明材料,经在线核查通过后方可缴费。
考试成绩发布后,人事考试机构将对上述3类人员中全科成绩合格人员的报考资格开展在线人工核查。
3.报考人员未选择告知制方式办理报考事项的或撤回的,本年度该项考试中不再适用告知制。
4.“报名表”报考人员自行选择打印,打印的“报名表”无需单位审核和提交,供报考人员留存备查。
(四)网上缴费。
我市统一实行网上缴费,报考人员确认报名信息后,可直接进行缴费。缴费成功即完成报名,逾期不缴费视作放弃报名,报考人员完成报名后已缴费用不予退还。
按照人社厅函〔2015〕278号和渝发改收费〔2022〕156号文件规定,该项考试报名考务费为每人每科61元。新考生考试成绩档案管理费20元/人。未在规定时间内进行网上缴费的报考人员视为自动放弃报名参考。
考试成绩实行滚动管理,报名系统将对所有报考人员自动收取档案管理费20元/人。报名结束后系统将会自动甄别新考生、老考生,并在考试结束后退回老考生“档案管理费20元/人”至缴费账号,请相关考生注意查收。
需开具考试报名考务费收据的报考人员,请自行打印《考试报名表》并携带有效身份证件,本人于报名结束后90天内到重庆市人事考试中心2205室现场办理,单位统一办理的,还须出具介绍信及人员信息花名册电子表格,逾期不予办理。
(五)打印准考证。
打印准考证时间:10月16日-20日。
网上报名缴费成功的报考人员可于规定时间内登录中国人事考试网下载并打印准考证(使用A4纸打印,保证字迹、照片清晰),认真核对姓名、身份证等信息内容,如发现与身份信息不一致,务必在10月20日前(工作日)携带准考证及身份证(原件及复印件)到重庆市人事考试中心现场查询更正。
请考生按照准考证上的要求,在规定时间、地点参加考试。
六、考试成绩和合格标准
(一)考试成绩查询。
考试成绩计划在2023年12月上旬公布,考生可登录中国人事考试网(www.cpta.com.cn)进行成绩查询。
(二)合格标准。
自2022年度起,执业药师职业资格考试实行相对固定的合格标准,各科目合格标准为试卷满分的60%。根据有关规定或遇特殊情况,需要变更调整或单独确定考试合格标准的,另行通告。
七、考后在线人工核查
我市在考试成绩公布后,对全科考试成绩达到合格标准的,且不适用告知制办理报考事项的、未选择告知制方式办理报考事项的、撤回的、已作出但报名时在线核查状态为“未通过”或“需人工核查”的4类考生的报考资格实施在线人工核查。考试合格标准公布后,对前期未核查的上述4类合格人员进行补充核查。核查中如需补充提交必要的证明材料,考生须按照重庆市人事考试中心要求及时补交;逾期未提交的视为放弃核查资格,考试成绩按无效处理。请考生务必保持注册手机号码通讯畅通,并留意重庆市人力资源和社会保障局网站“人事考试”栏目通知公告。
八、监督监管
考试机构将在考前、考中、考后全程对报考人员的报考条件开展核查和日常监管。考试成绩发布后,考试机构将在网站上对相关全科成绩合格人员名单进行公示,公示期为10个工作日,集中接受社会监督举报。
(一)在核查或日常监管中发现报考人员不符合本考试报考条件的,考试报名无效,已缴费用不予退还;取得成绩的,当次全部科目考试成绩无效;取得资格证书或者成绩证明的,资格证书或者成绩证明无效。
(二)报考人员未按要求接受核查的,当次全部科目考试成绩无效。
(三)报考人员有提供虚假证明材料或者以其他不正当手段取得相应资格证书或者成绩证明等严重违纪违规行为的,按照《专业技术人员资格考试违纪违规行为处理规定》(人社部令第31号)处理,记入专业技术人员资格考试诚信档案库,纳入全国信用信息共享平台,向用人单位及社会提供查询,相关记录作为专业技术人员职业资格证书核发和注册、职称评定的重要参考。考试诚信档案库记录相关信息视情况向社会公布,并通知当事人所在单位。涉嫌犯罪的,依法移送司法机关。
九、证书发放和查询
核查结果公示期满后,考生可关注市人力社保局网站“人事考试”栏目通知公告,查看纸质证书领取通知;考后资格核查合格且公示无异议的考生,按通知要求选择邮寄或现场领取纸质证书。
根据《人力资源社会保障部办公厅关于推行专业技术人员职业资格电子证书的通知》(人社厅发〔2021〕97号),执业药师职业资格考试的电子证书可在中国人事考试网进行下载和查询验证,与纸质证书具有同等法律效力。
十、其它要求
(一)考生须携带准考证、有效期内的居民身份证(或社会保障卡)和准考证上允许的考试用具参加考试。不得携带电子记事本,移动电话等通讯电子设备,已带入考场座位的要切断电源,并与其他物品一同存放在指定的位置。考场上备有草稿纸,考后回收。
(二)各科目考试均采用闭卷形式。考试实行封闭2小时管理,开考5分钟后一律禁止入场,考试开始120分钟后考生方可交卷离场。考试开始和结束时间以考点统一信号为准。考生在打印准考证后,应根据所在考点交通状况合理安排好出行时间,尽量选择公共交通工具,以免误考。
(三)考生答题前要仔细阅读注意事项(试卷)和作答须知(答题卡),并按要求使用规定的作答工具、在答题卡指定的区域内填涂相关信息,以免影响考试成绩。
(四)为保障考试安全,维护考试公平公正,人事考试机构及其工作人员在考试过程中可以采取以下措施:对考生进入或离开考场、考点,提出规范性要求;查验考生身份证件、所携带物品,必要时可借助专门设备、专业人员进行检查;依法收缴考试作弊设备,集中保管应试人员违规携带的工具、资料等物品;对考试现场秩序和考试组织实施过程进行视频监控;在必要范围内,协调通讯管理部门对无线通讯等进行干扰或屏蔽;其他必要的安全管理措施。
(五)考生在考试过程中应妥善保管好自己的试卷、答题卡,防止他人抄袭。考试结束后采用技术手段等甄别为雷同答卷的考试答卷,将给予考试成绩无效处理。
(六)考生在考试期间须遵守考场规则,服从考试工作人员管理,遵从试题作答要求,诚信参考。对于违纪考生,将按照《专业技术人员资格考试违纪违规行为处理规定》(人社部令第31号)有关规定,给予其当次该科目考试成绩无效或当次全部科目考试成绩无效并记入专业技术人员资格考试诚信档案库五年或长期等处理。涉嫌*、组织考试作弊等犯罪活动的,依法移送公安机关。
十一、咨询电话
(一)报名条件咨询电话:023-12333。
(二)报名系统操作、缴费咨询电话:023-88152240、86868838。
正在阅读:
2023年重庆执业药师职业资格考试报名工作的通告[8月11日起报考]08-05
2023年河北卫生专业技术资格考试时间、科目及方式【4月15、16、22、23日】01-05
精选情人节周记500字范文12-29
2019广东省肇庆市鼎湖区文化广电旅游体育局招聘公告03-30
湖南衡阳高考时间2022年具体时间及科目安排【6月7日-9日】05-24
2019年西藏临床执业医师综合笔试缴费入口【已开通】03-26
2023贵州盘州市第二人民医院招聘编外专业技术人员19人(报名时间:7月1日-8月1日)06-27
幼儿园升旗仪式主持词范文推荐01-04
2022年黑龙江齐齐哈尔艺术类专业课省级统考笔试准考证打印时间:2021年12月20日后10-06
2019年吉林四平中考化学答案(已公布)04-16