【#中考# 导语】©文档大全网中考频道从东莞市教育局了解到,2023年广东东莞市中考体育与健康考试工作的通知已公布,现场考试时间为2023年4月20日至4月28日,缓考时间为2023年6月29日。具体如下:

各园区、镇(街道)教育管理中心,各中学:
为全面贯彻落实新时代党的教育方针,落实“立德树人”教育根本任务,树立“健康第一”教育理念,促进学生身心健康、体魄强健。根据《东莞市教育局关于进一步推进高中阶段学校考试招生制度改革的实施意见》(东教基〔2018〕1号)、《关于印发<东莞市初中学业水平考试体育与健康科目考试实施方案(2019年修订)>的通知》(东教考函〔2019〕29号)等文件精神,结合《广东省教育厅关于做好2023年初中毕业生升学体育考试工作的通知》(粤教体函〔2023〕6号)要求,现就做好我市2023年初中学业水平考试体育与健康考试工作有关事项通知如下:
一、考试的目的和原则
初中学业水平考试体育与健康考试旨在引导学生积极参与体育与健康课堂教学和课外锻炼,掌握体育与健康知识、技能和方法,形成终身参与体育锻炼的意识。考试坚持公开、公平、公正的原则,做到程序规范,标准统一,结果公正。特别是在当前新型冠状病毒感染“乙类乙管”特定环境下,全市初中学业水平考试体育与健康考试坚持“生命至上”和“健康第一”原则,遵循身心发展规律、体育锻炼规律和体育与健康教学规律,引导和帮助学生在体育锻炼中增强体质、健全人格、锻炼意志。
二、考试对象
所有参加2023年东莞市初中学业水平考试的初中毕业生。
三、考试时间
现场考试时间:2023年4月20日至4月28日,其中,游泳考试时间另行通知。
缓考时间:2023年6月29日。
四、考试的内容和项目
我市2023年初中学业水平考试体育与健康科目考试项目由《国家学生体质健康标准》测试和现场考试两个部分组成。
(一)《国家学生体质健康标准》测试
《国家学生体质健康标准》初中学生测试项目。
(二)现场考试
现场考试包括体能素质、选考两类考试项目。
1.体能素质考试项目
体能素质项目主要考查学生的动力性力量素质,男生可选项目为:双杠一分钟杠端跳起支撑前摆下(杠面高度110cm)、引体向上;女生可选项目为:双杠一分钟杠端跳起支撑前摆下(杠面高度110cm)、平行梯悬垂攀移;考生从中选择一项考试。
2.选考项目
选考项目考试主要考查学生个性化的运动能力。包括篮球运动能力、足球运动能力、排球运动能力、动作技能组合和动作技能、持续运动能力六类项目,考生选择其中两项进行考试。各项目2023年具体考核内容为:
(1)篮球运动能力动作组合:3体前换手变向运球接行进间投篮—抢篮板—运球—急停跳投(女生可选择进行定点投篮)—抢篮板球—运球—摆球—滑步及转身。
(2)足球运动能力动作组合:3快速运球—接球或停球—变向运球—变向运球接射门。
(3)排球运动能力动作组合:3垫球—垫球接击球—发球—拦网—传球—传球接击球。
(4)动作技能组合:3素质四项:连续完成俯卧撑8次<男>、6次<女>-跳跃5个障碍—连续前滚翻<2次>-30米跑。
(5)动作技能:3投掷实心球。
(6)持续运动能力:包括1000米(男)、800米(女),100米游泳(不限泳姿),考生可从中选择一项考试。
五、考试成绩评定
体育与健康科目考试总分为100分,其中《国家学生体质健康标准》测试占10%,现场考试占90%(其中体能素质考试10%、选考80%)。合成后的体育与健康科目考试成绩按60%计入初中学业水平考试总分。现场考试保留原始成绩,不单独进行“四舍五入”的处理。考试结束后,两者相加,按照“四舍五入”的原则处理。
(一)《国家学生体质健康标准》测试成绩评定
《国家学生体质健康标准》测试总分10分,具体分数评定要求如下:
1.普通考生《国家学生体质健康标准》测试成绩根据学生在初中阶段三个学年参加《国家学生体质健康标准》测试的结果进行计算。初中一、二年级,在规定时间内完成测试达到及格标准的学生每学年得3分、未达到及格标准的学生得1分,未按要求在规定时间内完成测试的学生得0分;初中三年级,在规定时间内完成测试达到及格标准的学生得4分、未达到及格标准的学生得2分,未按要求在规定时间内完成测试的学生得0分。
2.因身体健康问题或患有其他不适合剧烈运动疾病办理免修体育与健康实践课手续的学生(必须出具初中阶段免执行《国家学生体质健康标准》的手续表)得8分。
3.因残疾丧失运动能力的学生,应当凭《中华人民共和国残疾人证》办理免修体育与健康实践课手续(并存入学生档案),该生《国家学生体质健康标准》测试成绩按照满分记录;无残疾证而办理免修体育与健康实践课手续的学生,其《国家学生体质健康标准》测试成绩均按照上述第2点情形处理;鼓励残疾学生在专业指导下进行力所能及的日常体育锻炼。
4.《国家学生体质健康标准》测试成绩由各学校在中考报名期间统一进行公示,并将完成公示的成绩提交园区、镇街教育管理中心审核通过后,由园区、镇街教育管理中心统一通过中考报名系统如实进行上报,市教育局相关主管科室在中考前对各学校实际测试数据与中考系统内各学校上传的考生《国家学生体质健康标准》得分进行比对,发现存在数据不匹配、虚报乱报情况的,将追究相关学校主要领导责任。
(二)现场考试成绩评定
1.普通类考生现场考试成绩评定
普通考生参加现场考试,体能素质考试满分为10分,考试时按一类评分标准评价赋分,实际得分直接计入现场考试总分;选考项目取两科考试成绩的平均分(每个项目分为120分),平均分超过100分的按100分计,再按“平均分×80%”计入现场考试总分。
(2)体育尖子和特殊考生现场考试成绩评定
体育尖子和特殊考生的现场考试成绩评定方法如下:

(一)资格界定
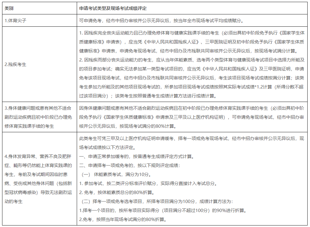
1.体育尖子
初中阶段参加市或市级以上教育行政部门或与体育部门联合主办的体育比赛,获得竞技类运动项目(如篮球、足球、排球、乒乓球、羽毛球、网球、田径、游泳、武术等)市级集体或个人项目前四名;省级集体或个人项目前六名;集体或个人项目前八名(需提供获奖证书原件及复印件)的应届初中毕业生。
2.残疾考生
根据《国家教委关于印发<初中毕业生升学体育考试工作实施方案>的通知》(教基〔1997〕18号)规定,残疾考生可根据自身实际情况,凭《中华人民共和国残疾人证》及三甲医院证明,办理免考或免考部分考试项目申请。
3.身体健康问题或患有其他不适合剧烈运动疾病且初中阶段已办理免修体育与健康实践课手续的考生
因身体健康问题或患有其他不适合剧烈运动疾病且在初中阶段已办理免修体育与健康实践课手续的考生,可出具初中阶段免予执行《国家学生体质健康标准》申请表及三甲医院证明办理免考。
4.身体发育异常、营养不良及肥胖症、畸形等仍然能上体育实践课的考生
须有三甲医院证明。界定标准如下:
第一类:营养不良〔计算公式:体重(公斤)/身高2(米2)〕,≤15.5—14.6为I度;≤14.5为Ⅱ度。
第二类:肥胖〔计算公式:体重(公斤)/身高2(米2)〕,≥26.5—29.9为I度;≥30为Ⅱ度。
第三类:严重脊柱弯曲,偏离中心线2.5厘米—3.4厘米为I度;3.5厘米以上为Ⅱ度。
第四类:O型腿:两膝之间距离10厘米—19厘米为I度;20厘米以上为Ⅱ度。
第五类:X型腿:两脚之间距离10厘米—19厘米为I度;20厘米以上为Ⅱ度。
5.考试前临时患病、受伤或其他身体问题(包括新型冠状病毒感染)导致无法剧烈运动的考生
考试前临时患病、受伤或其他身体问题(包括新型冠状病毒感染)导致无法剧烈运动的考生,可申请缓考,缓考时间在文化课统考后,全市集中一次性考试;如缓考时仍然不能参加考试的,出具相关医疗证明材料可现场办理免考。
6.考试时受伤的考生
因在考试中受伤不能完成考试的,由本人提出申请,经考务组长同意后,现场办理未考项目的缓考。缓考时间在文化课统考后,全市集中一次性考试。如缓考时仍然不能参加考试的,出具相关医疗证明材料可现场办理免考。
(二)免考、择考、缓考申请办法
申请免考、择考或缓考的学生,应准备好相关证明材料,在中考报名前提出申请。所在学校接到学生申请后,应严格按照免考、择考或缓考标准进行初审。学校初审同意后,需在中考报名时,将相应考生的情况录入到中考管理系统并打印出汇总表,然后将汇总表及相关证明材料(证明材料在开具时间的半年内有效)上报学校园区、镇街教育管理中心进行复审,并由园区、镇街教育管理中心将本镇街复审通过的相关申请材料汇总上报至市中招办(市直属初中学校直接上报)。
因身体健康问题申请免考、择考或缓考的,市中招办、所在镇街教育管理中心可联合医疗部门组成中考医务仲裁小组对该部分学生进行复检,复检通过,并经东莞教育网及本校进行公示完成后,考生方可获得免考、择考或缓考资格。申请缓考考生在报名结束后至缓考期间临时发现患有重大身体健康问题的,提供三甲医院证明,可前往市中招办补办申请免考现场考试。
七、考试规则及评分标准
考试规则和评分标准按《关于印发<东莞市初中学业水平考试体育与健康科目考试实施方案(2019年修订)>的通知》(东教考函〔2019〕29号)执行。其中,2023年继续对体能素质类项目考试评分标准进行调整:
(一)“男子引体向上”、“女子平行梯悬垂攀移”项目评分标准详见附件3。
(二)“双杠一分钟杠端跳起支撑前摆下”考试项目,2023年杠面高度继续保持为1.10米,长度及相关评分标准不变。
(三)明确2024年体能素质考试项目。男生为:引体向上;女生为:平行梯悬垂攀移;两个项目评分标准按照《关于印发<东莞市初中学业水平考试体育与健康科目考试实施方案(2019年修订)>的通知》(东教考函〔2019〕29号)所规定的标准实施。
八、做好考试保障工作
(一)加强组织领导。各园区、镇(街道)要按照属地管理原则,严格压实属地、考点及学校责任,强化组织,将考试过程中各个环节任务落实到人到岗。各园区、镇(街道)教育管理中心要结合本地实际情况,进一步细化和完善属地体育与健康考试考试工作方案;要督促和协助各学校认真做好考试工作准备,制定考试工作方案及应急预案,做好考前演练,全力确保考试安全有序平稳。
(二)落加强健康监测,落实科学训练。
各学校要加强对本校师生的日常健康监测,对出现发热、干咳、乏力、呼吸困难、腹泻等疑似症状的考生和工作人员,应立即指引及时就医排查,及时排除新冠病毒感染可能。
各学校要把师生安全和身体健康放在第一位,按照东莞市教育局关于印发《2022-2023学年第二学期东莞市中小学体育与健康课程教学指引》的通知要求,细致做好新型冠状病毒感染后学生进行体育锻炼前、中、后的身体健康状况评估,统筹做好体育课和课外体育活动指导,科学设计体育锻炼计划,合理安排运动负荷,引导学生注重提升健康素养,强化当好自己健康的“第一责任人”的意识,主动科学保障校内、校外体育锻炼。
要切实主动加强与学生和家长沟通,切实告知家长强烈运动可能存在的风险,提醒学生有效防范意外伤害,降低日常训练和考试过程中可能产生的运动伤害风险;提醒家长密切关注孩子在感染新冠病毒后在肌肉神经、心肺功能、心理障碍、并发症等方面的表现,科学合理、循序渐进安排运动训练,保障健康身心。
要将《东莞市初中学业水平考试体育与健康考试知情同意书》(附件2)印发给每一个考生,并详细解释其中内容,要求家长和学生在认真阅读后,根据学生的健康状况,如实填写相关内容,并在4月20日前交回学校存档。
考前,各应考学校应及时向考试工作组递交参加考试考生健康监测情况说明,要将有疑似症状但核酸检测为阴性以及不适合参加考试的考生进行辨别和区分,以使考试工作组根据应考学校情况调整相应编排。同时,各学校要根据考生平常上体育与健康课或参加课外锻炼活动的情况、身体健康状况,根据实际情况给出建议,防止考生“带病赴考”,限度避免意外伤害事件发生。
(三)强化考试过程衔接。各学校要对考生参加《国家学生体质健康标准》测试的结果严格把关,确保数据真实可靠,市教育局德育与体卫艺科将对上报的测试结果进行抽查复核,发现弄虚作假的情况将严肃处理。考试期间,应按要求在统一编排的考试时间内安排考生参加考试,考生的“体育与健康考试成绩登记卡”由学校在考试前从网上下载打印(见附件1),并贴考生大一寸彩照,加盖学校骑缝章。考生应严格按照市中招办公布的体育考试秩序册考试项目进行考试,现场考试中,严禁擅自更改考试项目,凡是未经批准变更考试项目的,考生当次考试成绩做0分处理。考前,各学校要组织学生认真做好准备运动,考试后做好放松运动及有序离开考场工作。考试期间,考生受伤或临时出现身体不适,不要勉强、不能隐瞒,应及时主动向教师或考场工作人员报告,并提出缓考或选考一项申请。
(四)加强条件保障。各园区、镇(街道)要加强统筹协调,各学校要做好口罩、手套、测温设备、洗手液、快速手消毒液、含氯消毒液等消毒防护物资的储备。各学校应配备至少1台自动除颤仪(AED)及懂得使用设备的人员若干名,确保体育与健康考试工作顺利进行。
(五)加强突发事件应急处置。各园区、镇(街道),各学校要针对可能出现的高温、台风、暴雨等自然灾害和突发公共卫生事件,完善突发事件应急预案,加强应急演练,确保一旦出现应急事件,立即启动,妥善处置。考前,各园区、镇(街)要组织考点学校根据考试流程,加强考试演练;考试期间,各园区、镇(街道)要协调属地医院做好医务保障,安排医务人员在考试现场驻守,确保一旦发生意外伤害能够及时进行处置。
附件点击查看
1:东莞市初中学业水平考试体育与健康现场考试成绩登记卡.docx
2:东莞市初中学业水平考试体育与健康考试知情同意书.docx
3:2023年引体向上(男)、平行梯悬垂攀移(女)考试项目临时评分标准.docx
原文标题:关于做好2023年东莞市初中学业水平考试体育与健康考试工作的通知
文章来源:http://edu.dg.gov.cn/flfw/ksxx/zk/content/post_3964626.html
正在阅读:
2023年广东东莞市中考体育与健康考试工作的通知公布03-03
科技局局长个人述职报告【三篇】05-02
安徽阜阳市2018年中考报名时间:3月12日至20日04-26
2018高二语文上学期期末测试卷含答案04-09
毕业生自我鉴定300字精选08-10
初中毕业考试教师评语语录精编07-15
给恋人的电影情人节甜蜜语录02-17
2022年陕西中西医执业医师实践技能考试成绩查询入口【已开通】07-14
宋词精选《诉衷情·当年万里觅封侯》阅读09-14