
一、疑问解答
今年小学毕业生升初中怎样到网上报名?
答:登录湖南省中小学新生入学在线报名平台,在湖南省人民政府(网址
http://zwfwnew.hunan.gov.cn/hnzwfw/1/index.htm)或由“湘易办”APP端“一件事一次办”服务专区“入学”服务主题场景应用进入“岳阳楼区”的报名入口,在招生网站按要求填报相关内容,将相关材料按平台提示拍照上传。
小孩想到郡华学校就读,怎样报名?能确保录取吗?
答:有就读郡华学校意愿的学生,统一到湖南省中小学新生入学在线报名平台报名。民办初中学校招生结果与招生计划数相关,如果报名人数少于招生计划数,则报名学生全部录取;如果报名人数超过学校招生计划数,则报名学生全部参加电脑摇号,按摇号结果确定录取名单。如果填报郡华学校,可确保录取。
我的孩子在外地读小学,他能到郡华学校读初中吗?
答:民办初中学校招生,原则上先满足本区小学毕业生需求,如招生计划未录满,经区教育局批准,可接受其他县市区学生报名。
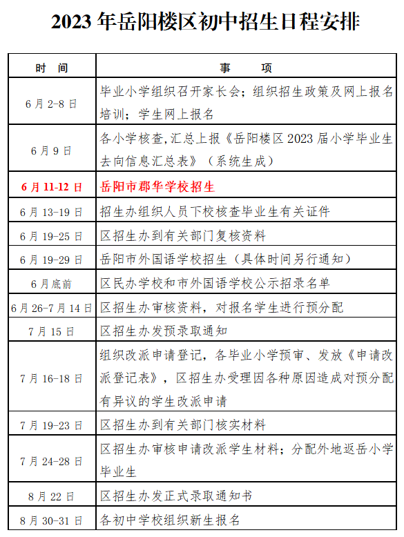
二、具体时间节点日程安排

注:楼区小学毕业生网上报名时间为6月2日-6月8日
三、2023年郡华学校“小升初”报名步骤
通过下面二维码进入填报相关信息:





四、招生计划
1、招收2023届小学毕业生
2、面向全市招收对数学学科有兴趣特长的学生组建强基班,由北大毕业并有多年强基培训经验和丰硕成果的教师领航执教,实现初、高中课程无缝对接,打造中学贯通式培养体系,为学生进入双一流大学铺设多条通道。
五、升学通道
本校初中毕业生可优惠就读本校高中,成绩优秀者直接升入高中部强基班。
六、奖、助学金制度
“郡华”奖学金:品德和学业综合表现优异的学生,每学期予以奖励。
“郡华”助学金:对品德和学业综合表现优异、且家庭困难的学生给予帮助。
七、收费标准

八、资讯方式
1.现场咨询:每周日8:00—17:30可入校参观校园。
2.网上咨询:登录学校“www.yyjhxx.com”,在网站首页即可实现实时咨询;或关注信息微信公众号:岳阳郡华,在招生菜单报名。
3.电话咨询:0730-8436888(谢老师);18107403999(赵老师)
4.扫码报名:长按识别二维码直接网上报名咨询

正在阅读:
湖南:岳阳市郡华学校2023年小升初志愿填报操作指南(报名时间6月2日8日)06-03
员工向公司借款合同_员工公司借款合同09-18
2017浙江丽水市直事业单位招聘(统考)领取体检通知书及有关事项公告01-17
关于孝的宣传标语:儿女尽孝,父母解难08-12
八年级新年作文300字:家乡的春节08-18
2020除夕夜短信祝福句子【三篇】01-28
有关团委书记竞聘演讲稿三篇03-04
2018年山西一级造价工程师考试准考证打印时间:10月22日-25日07-07
上围棋课作文200字05-09