
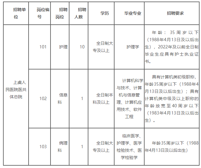
一、招聘计划及岗位要求

二、招聘条件
1.拥护中国共产党的领导,热爱社会主义;
2.遵纪守法,品行端正,具有为人民服务的精神;
3.具备拟报考岗位(专业)所需的资格条件;
4.身体健康,能吃苦耐劳;
5.本系统已就业者除外;
6.根据医院实际工作需要服从岗位调配。
三、招聘程序
由绍兴市上虞人民医院医共体总院组织人事部会同相关职能科实施,医院纪检监察室负责监督。
(一)报名
1.报名时间:2023年4月13日8:30--11:3014:00--16:00。逾期不再受理。
2.报名地点:绍兴市上虞人民医院医共体总院(上虞百官街道市民大道517号)行政中心四楼会议室。
3.联系方式:组织人事部82185308严老师13758569250。
4.报名者随带资料:
《2023年绍兴市上虞区卫健系统编外用工招聘登记表》一份(照片处贴上近期免冠1寸照片1张)本人身份证、毕业证、学位(学位)证书、教育部学历电子注册备案表(应届生提供学籍在线验证报告)及公告上要求的相关证件的原件及复印件。其中护理应届毕业生需提供成绩单、推荐表、三方协议原件及复印件一份;历届生需提供护士资格证书原件及复印件一份。由他人代报的,必须出具考生委托书、本人身份证和代报人身份证原件及复印件。
5.报名后经资格审查合格人数不足3倍招考岗位计划数的,将根据招聘单位意见适当降低招聘比例或酌情核减、取消招聘计划。确定后的招聘计划仍等于资格审查合格人数的岗位将取消该岗位招聘计划。
(二)考试
1.病理、信息岗位:采取面试的方式,内容为综合能力,面试成绩不足60分的为不合格,不合格者不进入下一环节(若单个岗位报名人数超过20人,则该岗位先进行笔试,考生笔试成绩从高到低按招聘计划数1:3比例进入面试,笔试成绩作为入围面试的依据,不计入总分)。
2.护理岗位:考试由笔试、面试组成。测试内容为专业知识、综合能力。根据笔试成绩,按1:2的比例从高分到低分确定面试人员。总成绩=笔试成绩50%+面试成绩50%。如总成绩相同,分别以笔试成绩、面试成绩、学历、执业资格高者列前,面试低于60分者为不合格。
3.参加考试人员持有效身份证件参加面试。
4.笔试、面试时间地点另行通知。
(三)体检
同一职位根据成绩从高分到低分的排序按照岗位名额1:1比例确定体检对象,体检标准参照《浙江省公务员录用体检标准》,体检费用自理。若入围人员不按规定时间地点体检、放弃体检、体检不合格或体检合格后再放弃者,则取消录用资格。
(四)录用
体检合格人员经公示后录用。
四、聘用时间及待遇
聘用时间、待遇、年度考核等根据医共体各单位编外用工有关规定执行。
五、其他有关事项
1.对报名人员所持证件、资料进行严格审查,凡应聘人员有伪造、假冒各种证件等弄虚作假行为的,一经查实,取消资格。
2.考试不能按时到达的,做自动放弃处理。
3.已与区内外其他用人单位签署了就业协议或聘用(劳动)合同,在办理聘用手续时,不能提供解约或解聘证明书的,不予聘用;事后发现有上述情况的,解除聘用合同。
4.聘用期内需服从医院工作岗位的调整和安排。
附件1:点击查看
《2023年绍兴市上虞区卫健系统编外用工招聘登记表》
绍兴市上虞人民医院医共体总院
2023年4月6日
原文标题:绍兴市上虞人民医院医共体2023年编外人员招聘公告
文章来源:https://www.syrmyy.com.cn/newsview.aspx?id=2481&pageid=1
正在阅读:
2023年浙江绍兴市上虞人民医院医共体招聘编外人员12人(报名时间:4月13日)04-08
难忘的母亲节作文500字三篇05-23
2019浙江省衢州市营商环境建设办公室招聘报名5月17日-18日11-05
游鸣沙山月牙泉作文600字08-14
2021年重庆一级建造师考试成绩查询入口(已开通)10-08
2018年海南执业药师资格考试工作的通知06-28
亲妈OR“后妈”作文600字10-24
高中生社区实习报告【三篇】08-08