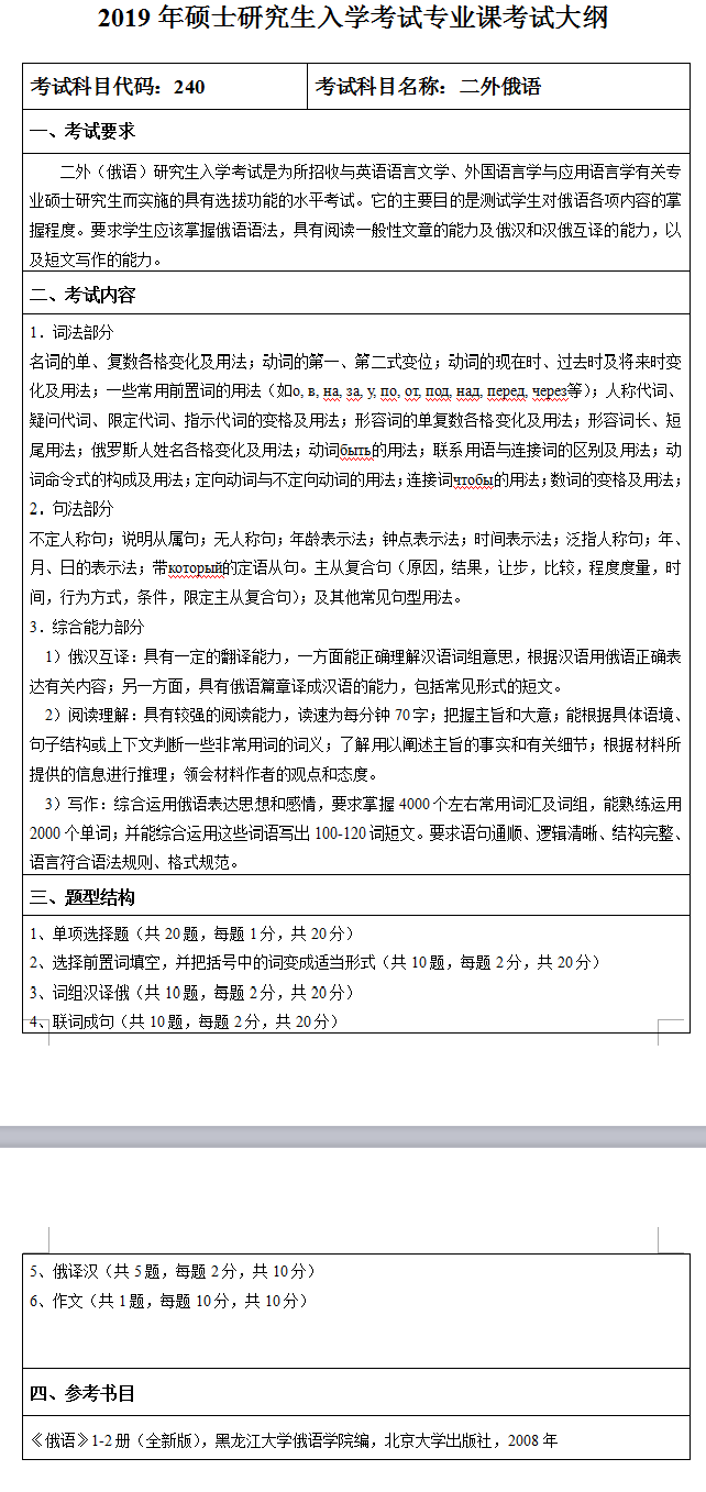
【#考研# 导语】齐齐哈尔大学始建于1952年,是黑龙江省西部地区一所省属综合性普通高等学校。学校坐落在黑龙江省齐齐哈尔市劳动湖畔,是黑龙江省重点建设高校。以下是®文档大全网为大家整理的《2019黑龙江省齐齐哈尔大学二外俄语考研大纲》供您查阅。


正在阅读:
2021广西南宁普通高校招生体育类专业统一考试时间:2020年12月10日-17日10-24
2018年广东省湛江幼儿师范专科学校成人高等教育招生简章07-05
2016年重庆会计继续教育试题及答案:全面预算管理详解03-19
乡村演出活动主持词范本01-10
精简公司个人检讨书范文07-22
小学心理健康教育工作计划202208-05
2020年四川成都市事业单位公开招聘1575名教师公告12-24
我愿秋常驻人间作文600字01-01