
一、招聘原则
遵循“公开、平等、竞争、择优”原则,采取面向社会,公开报名,统一考试,综合评定,择优聘用的方式进行。
二、报名条件
(一)基本条件
1.具有中华人民共和国国籍;
2.无违法犯罪记录;
3.拥护中国共产党的领导,热爱社会主义;遵纪守法,品行端正,具有良好的职业道德和全心全意为人民服务的思想;
4.具有符合岗位要求的文化程度、专业技能和工作能力;
5.具有适应岗位要求的身体条件;
6.被录用者必须服从用人单位分配。
(二)有下列情形之一者,不得报考
1.受行政开除处分未满5年或其他行政处分正在执行期的;
2.被开除中国共产党党籍的;
3.依法列为失信联合惩戒对象的;
4.法律、法规规定其他不得应聘的情形。
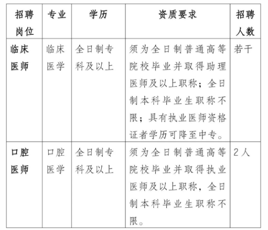
三、招聘岗位

四、招聘程序
(一)报名方式
现场、网络报名
(二)报名时间
1.现场报名
(1)长期可报名(招满为止)
时间:08:00-11:30,14:30-17:30(周六、周日,现场不报名。)
(2)地点
澜沧县上允镇政法大街2号澜沧县第二人民医院人事科(行政楼二楼)
(3)联系方式
座机:0879-7512122
手机:13987922405(曹老师)
2.网络报名
关注并查看澜沧县第二人民医院(pelcxdermyy)微信公众平台发布的招聘公告信息;应聘者报名时,须将个人相关报名材料电子扫描件发送至医院电子邮箱(lcsyey@126.com)。
五、报名证件提交
(一)身份证、个人简历(自荐表)、毕业证书(学位证书)、在校学习成绩单、执业(或助理)医师资格证书及执业证书、学校荣誉证书等相关证件复印件一份;现场报名须提交上述相关证件原件及复印件(原件现场审查后退回);电子邮箱报名须提供上述证件扫描件。
(二)面试时间及地点,现场及电话通知。
(三)报名未通过资格审核者不能参加下阶段考试,资格审查贯穿招聘全过程,凡弄虚作假,个人隐瞒不报,后经发现不符合招聘岗位条件的,一经查实,取消招考、录用资格。
六、招录方式
(一)采取证件审查、资格初筛;
(二)考试:理论、技能操作考试及面试;
(三)成绩:按四舍五入保留小数点后2位,综合成绩(按理论考试占50%、技能操作考试占30%、面试占20%进行核算,60分为合格成绩)由高到低录取。
七、确定初录名单
根据招聘岗位及人数按照综合成绩采取由高分到低分的顺序,以1:1的比例确定进入体检的人选。
八、体检
拟录用名单,严格参照事业单位公开招聘人员体检标准执行。体检合格者办理录用,体检不合格者不录用,最终按综合成绩依次递补体检人选,体检费用由应聘者个人承担。
九、公示
拟录用人员进行公示,公示期5个工作日。
十、用工方式
被初录人员,前3个月为试用期,试用期满后进行综合考核,合格者再签订劳动用工合同。
十一、薪酬待遇
(一)按照澜沧县第二人民医院相关规定执行工资待遇;
(二)签订劳动合同后给予购买“五险一金”;
(三)全日制本科毕业生签订劳动合同后给予1万元住房补助金,补助金均分两年领取;
(四)全日制本科并取得执业医师资格证书人员,给予住房补助金5万元,补助金兑现办法:试用期结束后发放2万元,履职满一年考核合格后领取1万元,履职满二年考核合格后领取1万元,履职满三年考核合格后领取1万元。
十二、经人事科审核符合我院招聘条件的从外地前来医院做双选面试,由医院报销一次单程交通费(飞机仅限经济舱、高铁仅限二等座及以下,提供相关报销票据)。
十三、意见及投诉
应聘者,若对本次招聘有任何不满及投诉意见的,可向澜沧县第二人民医院纪律监察室(党办)反映。
联系电话:0879-7511030
联系地址:澜沧县第二人民医院行政楼2楼党办
对招聘过程中,若有争议问题的,经澜沧县第二人民医院纪检监察及行政办公会议讨论后决定。
十四、温馨提示
澜沧县第二人民医院招聘过程中,任何部门及个人不会以电话、短信等形式向考生索取任何费用或要求通过银行、微信转账、汇款,请广大应聘者高度警惕,以免上当受骗,如发现及时拨打110举报犯罪线索,履行公民义务。
正在阅读:
2023云南普洱市澜沧县第二人民医院招聘编制外紧缺人才公告(长期可报名)07-27
甘肃省农业科学院公开招聘工作人员公告-广东省农业科学院及招聘工作人员公告06-05
初三抒情哲理散文:颜无双_700字12-07
睡前幼儿小故事大全【五篇】12-28
小学英语教师年度考核个人工作总结3篇05-07
西班牙留学省钱小技巧06-27
2021年上海普陀艺术类专业统考成绩查询入口(已开通)09-18
高二陈情表原文翻译及注释05-20
我家是个动物园作文500字07-01