
绍兴银行新昌支行秉承支持实体经济、服务小微企业,发展普惠金融的经营理念,积极探索金融创新,致力为社会和客户提供全面、优质、高效的金融服务,加大对新昌地区中小微企业的支持力度,促进地方经济发展。支行成立十四余年来,各项业务快速发展,网点已覆盖新昌城区、澄潭街道、羽林街道、儒岙镇、上礼泉村等重要街道和集镇。支行注重培养员工综合能力,营造和谐的内部竞争环境,为员工提供广阔的职业发展空间和具有市场竞争力的薪酬水平。
因新昌支行业务发展需要,现面向新昌县范围内定向诚聘英才,我们热忱欢迎各位英才加盟,携手同行,共创辉煌!
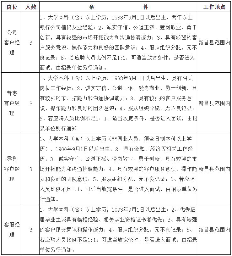
一、社会招聘的岗位、人数和条件
二、福利待遇
本次招聘,一经录用即为绍兴银行员工,除享受国家政策规定的五险二金、年休假等外,还提供学习培训、午餐或午餐补贴、健康体检等。
三、报名方式及注意事项
1、请报名人员进入绍兴银行——人才招聘——下载填写《绍兴银行应聘登记表》(需填写“应聘岗位”一栏,若不填写,视为无效报名),将登记表及身份证、学历证书、专业技术职务证书、近年来所获荣誉证明等各类证件电子版本放在一个压缩包内,发送至sxyhxczh2009@163.com,邮件主题为“2023招聘-姓名-应聘岗位”。
2、受到诫勉、组织处理或者党纪政务处分等影响期未满或期满影响使用,正在受司法机关立案侦查,纪检部门、监察机关立案审查或受过刑事处罚以及其他影响任职因素的,谢绝报名。
3、初审通过人员,我行将及时通知面试时间,如审核未通过,应聘材料恕不退还。
4、应聘人员应对简历真实性负责,需提供的各种资料、信息(本人身份证、毕业证书、学位证书、证书、专业技术资格证书等原件),我行将在考察时进行审核,如出现虚假简历或资料与简历不符等问题,由应聘人员承担相应责任。我行有权根据情节严重程度取消其录用资格。
5、拟录用人员按我行要求时间提交入职体检报告,入职体检按公务员录用体检通用标准执行,报考人员不按规定要求完成入职体检、资格复审及综合考察相关工作的,视作放弃。
6、我行有权根据岗位需求变化及报名情况等因素,调整或终止相关岗位招聘工作,并享有最终解释权。
7、面试、录用等招聘环节的通知和相关信息均以电话或短信形式通知,请保持通讯设备畅通,如因联系方式错误或信息错误无法联系到本人的,均视为本人自动放弃。
8、报名截止日期:2023年9月27日24时。
联系人与联系电话:张女士 0575-86043205、13857597740
地址:新昌县鼓山西路650号绍兴银行新昌支行综合管理部(注明“应聘”字样)
附件:绍兴银行应聘登记表(请至绍兴银行网下载)
正在阅读:
2023年浙江绍兴银行新昌支行招聘12人报名时间9月27日24时截止09-22
安徒生童话故事内容简介30字-安徒生童话故事内容简介10-26
2017年吉林护士资格考试时间安排(5月6、7、8日)07-12
小学生幸福的年夜饭作文600字01-25
初二春节作文500字:盼春节04-18
小学一年级关于大年初三的日记06-22
吉林2019年3月计算机一级成绩公布时间10-15
高一年级地理必修三知识点笔记05-18
2021下半年黑龙江软考报名网站:中国计算机技术职业资格网08-16
不期而遇初三满分作文800字【5篇】01-26