
1.总体要求
区教育局负责具体组织实施,妥善安排辖区内户籍适龄儿童少年入学工作,统筹好公、民办义务教育学校招生,指导各义务教育学校解决在招生过程中遇到的问题和困难。
(二)严格按照“学校划片招生、生源就近入学”的要求,推进义务教育学校招生免试就近入学全覆盖。
各学校须落实招生免试就近入学,按照区教育局核准的招生计划与招生范围进行招生。公办学校招生坚持免试相对就近入学原则,民办学校招生坚持免试入学原则。坚持小学一年级“零起点”教学;严禁各学校以考试或任何变相考试形式进行招生。
(三)依法保障户籍适龄儿童少年入学权利。
各公办学校须无条件接收区教育局统筹安排学位的适龄儿童少年。对符合入学条件的残疾儿童要做好学位安排,对有特殊教育需求的中、重度残疾儿童要做好评估转介指引,为残疾儿童提供多种形式的学习机会。各学校须切实履行义务教育控辍保学法定职责,做好户籍适龄儿童少年未入学情况排查,建立延缓入学、失学、辍学适龄儿童少年工作台帐,健全义务教育保障长效机制。
(四)加强招生计划管理。
区教育局结合辖区学位需求及学校规模等核定各公、民办义务教育学校招生计划。各义务教育学校未经批准超出招生计划招收的新生不得办理学籍。各公办学校应主动加强与社区、周边学校(幼儿园)沟通协作,加强对学龄人口变化趋势的预测分析,合理引导家长预期,并及时向区教育局报告相关情况。
(五)进一步提升教育服务水平。
一是做好信息公开。各学校要按规定做好招生地段、招生计划、招生条件、招生程序、咨询电话、招生结果等招生信息公开工作;要按随机编班原则做好学生编班工作,并公布编班结果。各学校需于9月15日前做好学籍信息采集、建籍等工作。二是落实减证便民。进一步简化招生审核材料和程序,提升招生服务水平。三是及时回应群众关切。主动、准确、全面做好政策解读和宣传释疑,妥善处置招生工作相关矛盾,对于个别有争议的个案,相关学校可报区教育局裁决。
(六)做好承租人子女入学工作。
房屋承租人及其配偶在广州市无自有产权住房,以在海珠区租赁住宅用途的房屋作为本市居住地,且招生报名时房屋租赁合同及备案符合相关要求的,可通过户籍地报读、政策性照顾、积分制入学和报读民办学校等方式为适龄子女申请入学。
(七)做好政策性照顾适龄儿童少年入学。
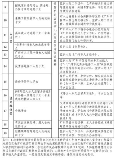
按有关政策做好军人子女教育优待、高层次人才子女、港澳居民随迁子女(或持证的适龄儿童少年)等的入学工作。各学校要密切配合区教育局做好政策性照顾学生的学位安置工作。
(八)积极稳妥做好来穗人员随迁子女接受义务教育工作。
在保障户籍适龄儿童少年义务教育公办学位的基础上,以居住证为主要依据,以积分制入学为主要办法推动“以流入地政府管理为主,以全日制公办中小学为主”落实随迁子女就学目标。进一步简化优化随迁子女入学申请条件和程序,为随迁子女就学提供便利服务。
2.公办小学招生
1.公办小学学位按“人户一致”原则安排。继续实施公办小学招生网上报名。公办小学按“人户一致”原则安排学位。“人户一致”的适龄儿童需同时符合以下两个条件:一是适龄儿童实际居住在父母或其他法定监护人为业主的完全房产,适龄儿童及其父母或其他法定监护人的户籍地址与其实际居住地址一致;二是适龄儿童申请入学的房产地址近6年未有安排学生入读对口公办小学(同父母的适龄儿童除外)。
“人户不一致”的适龄儿童由区教育局按本实施细则的学位安排原则统筹安排学位。
公办小学的招生地段由区教育局核定。各学校须提前调研地段内社区变化、新增门牌等情况,并将有关情况上报区教育局。各公办小学不得拒绝招生地段内户籍适龄儿童的入学报名。户籍适龄儿童报名后,由区教育局根据公办小学学位安排原则安排学位。对个别学校出现因户籍适龄儿童人数超出该校承载能力的情况,由区教育局统筹做好户籍适龄儿童的入学工作。
2.小学生就近入学是指相对就近入学。学生居住地与学校距离原则上在3公里以内。
(二)招生对象。
小学、特殊教育学校小学阶段的招生对象为年满6周岁以上儿童。凡具有中华人民共和国国籍、于2016年9月1日(含)至2017年8月31日(含)出生且尚未接受义务教育的儿童,不分性别、民族、种族、家庭财产状况、宗教信仰等,应当入学接受规定年限的义务教育。
(三)学位安排原则。
1.完全房产住户
穗籍适龄儿童父母或其他法定监护人拥有学校地段100%房产权属并入户入住,且学位未被占用的(同父母的适龄儿童除外),按照房产拥有时间的先后顺序安排入读对口小学,直至招生计划录满,因招生计划录满未能安排对口小学学位的,由区教育局统筹安排学位。房产拥有时间以不动产权证书登记时间为准。不符合上述要求的完全房产住户的适龄儿童由区教育局统筹安排学位。
2.不完全房产住户(指户籍地房产是适龄儿童父母或其他法定监护人与他人共同拥有)
适龄儿童父母或其他法定监护人拥有的不完全房产是其在广州市的居住地,户籍地址与其居住地址一致,且学位未被占用的,在户籍地址对口小学未满招生计划的情况下,按照房产拥有时间的先后顺序安排入读对口小学,因招生计划录满未能安排对口小学学位的,由区教育局统筹安排学位。
适龄儿童父母或其他法定监护人在广州市同时拥有2套或以上不完全房产的,由房产权属占有比例的不完全房产所在地统筹安排学位;该房产对应的学位已被占用或监护人另有完全房产的,由区教育局统筹安排学位。
3.随祖辈居住户
适龄儿童及其父母或其他法定监护人与祖辈(直系亲属)同户籍同住在祖辈为业主的完全房产,且该房产是其在广州市的居住地,适龄儿童及其父母或其他法定监护人的户籍地址与其实际居住地址一致,且该房产学位未被占用,在户籍地址对口小学未满招生计划的情况下,可按照房产拥有时间的先后顺序安排入读对口小学,因招生计划录满未能安排对口小学学位的,由区教育局统筹安排学位。适龄儿童随祖辈居住的其他情况,由区教育局统筹安排学位。
4.随非直系亲属居住户
户籍挂在本区非直系亲属房产,且实际居住在本区的适龄儿童须提交实际居住材料(房屋所有权证或租赁合同及备案等),由区教育局统筹安排学位。
5.街道公共集体户
适龄儿童的户籍在本区街道公共集体户,适龄儿童及其法定监护人在本市无自有产权住房,以其在本区租赁住宅用途的房屋作为居住地,且持合法有效租赁备案的,原则上安排入读户籍地对口小学。
6.本区户籍租住户
(1)租住国有房产或单位公房:本区户籍(非街道公共集体户)的适龄儿童及其法定监护人在本市无自有产权住房,租住在本区国有房产或单位公房,适龄儿童及其父母或其他法定监护人的户籍地址与其实际居住地址一致,且该住房为适龄儿童及父母或其他法定监护人在广州市的居住地,学位未被占用的,在户籍地址对口小学未满招生计划的情况下,可安排入读对口小学。不符合上述要求的本区户籍国有房产或单位公房租住户的适龄儿童由区教育局统筹安排学位。
(2)租住私人住宅:本区户籍(非街道公共集体户)的适龄儿童及其法定监护人在本市无自有产权住房,以其在本区租赁住宅用途的房屋作为居住地,且持合法有效租赁备案的,由区教育局统筹安排学位。
7.拆迁户
根据拆迁协议内容由拆迁方安排在海珠区居住,或领取拆迁补贴自行解决住地实际在海珠区居住的临迁户适龄子女,能提供拆迁协议、租赁合同及租赁备案,且现住址为适龄儿童与父母或其他法定监护人在广州市的居住地的,由区教育局统筹安排学位。
8.非海珠区户籍的穗籍租住户
非海珠区户籍的穗籍适龄儿童及其法定监护人在本市无自有产权住房,以在2022年8月31日(含)前租住本区住宅用途的房屋作为居住地,并同时办理合法有效租赁备案,且房屋租赁期限至少到2025年8月31日(含)的租住户适龄子女,由区教育局统筹安排学位。不符合上述租住条件的适龄儿童须回户籍地申请学位。
9.持有港澳居民居住证的港澳居民随迁子女(或持证的适龄儿童少年)
持有港澳居民居住证的港澳居民同时符合以下条件的,可为其适龄随迁子女申请小学一年级学位:(1)持有在我市办理的港澳居民居住证;(2)在广州市合法稳定工作;(3)适龄儿童的父母或其他法定监护人在海珠区有合法稳定住所(拥有海珠区自有产权住房;或在广州市无自有产权住房,但以在海珠区合法租赁的住宅房屋作为居住地),且截至2023年8月31日(含)居住满1年。
持有港澳居民居住证的适龄儿童同时符合以下条件的,可由其法定监护人为其申请小学一年级学位:(1)适龄儿童持有在我市办理的港澳居民居住证;(2)申请人须为适龄儿童的法定监护人,且具有海珠区户籍;(3)适龄儿童的父母或其他法定监护人在海珠区有合法稳定住所(拥有海珠区自有产权住房;或在广州市无自有产权住房,但以在海珠区合法租赁的住宅房屋作为居住地),且截至2023年8月31日(含)居住满1年。
经审核符合条件的适龄儿童由区教育局统筹安排学位。
10.政策性照顾学生
符合广州市义务教育阶段政策性照顾学生条件的适龄儿童按招生日程指引直接到实际居住地对口小学递交报名材料,经审核符合条件并通过公示的适龄儿童,由区教育局统筹安排学位。
11.关于统筹安排学位
不符合安排入读户籍地对口小学的本市户籍适龄儿童,由区教育局视其户籍地、房产地、实际居住地周边3公里公办小学学位情况,综合考虑监护人房产拥有时间(以不动产权证书登记时间为准)、适龄儿童入户先后、兄弟姐妹就读等情况统筹安排学位。
(四)其他事项。
1.关于区内“人户分离”适龄儿童的报名安排
本区户籍与本区实际居住地址不一致的适龄儿童,由户籍地对口小学接收入学申请材料,区教育局统筹安排学位。
2.关于特殊儿童学位安排
本区户籍的特殊儿童按正常招生程序进行网上报名,由其法定监护人向报名系统指引的学校提交资料。中重度特殊儿童法定监护人可向学校递交特殊教育学位申请报告,由区教育局安排学习能力评估,根据评估结果、学位情况等统筹安排入读特殊教育学校、普校特教班或安排到普校随班就读。启能学校优先招收本区户籍、且具有一定学习和自理能力的中重度残疾儿童。视障、听障儿童可到广州市启明学校、广州市启聪学校报名就读。
3.关于延缓入学
因身体状况需要延缓入学的适龄儿童,由其法定监护人向户籍地对口小学提交区级以上(含)医院医生诊断书及书面申请,经区教育局审核同意后,可以延缓一年入学。延缓入学期满后,其应立即申请入学。各学校应及时指引上一年延缓入学儿童报名入学。
4.关于户籍生申请转学返区就读
因家庭迁移迁户、新入户、回国就读等情况要求转学回本区就读的小学生,按照《广东省教育厅关于中小学生学籍管理的实施细则(试行)》(粤教基〔2014〕24号)的有关规定执行。由法定监护人于规定时间到户籍地对口小学递交转学申请材料,经审核符合转入条件的学生由区教育局统筹安排学位。
5.关于非穗户籍承租人子女学位申请
非穗户籍承租人已在《广州市来穗人员积分服务管理信息系统》核定积分,符合海珠区来穗人员随迁子女积分制入学申请条件的,可为其适龄子女申请参加积分制入学。不符合政策性照顾条件或未取得积分制入学资格的非穗户籍承租人可为其适龄子女申请民办学校学位。
3.公办初中招生
公办初中实行免试就近入学,招收当年应届小学毕业生。
(二)招生方式。
公办初中以多校划片加电脑派位为主要招生方式,部分试点学校采用对口直升方式招生。不同类别生源的入学方式如下:
1.具有本区公办小学学籍的本市户籍学生、具有本区民办小学学籍的本区户籍学生和经审核通过的具有本区小学学籍的政策性照顾学生均具有本区公办初中电脑派位生资格,上述学生按所属派位组别填报志愿学校,参加公办初中的电脑派位或对口直升(电脑派位及对口直升具体办法另行公布)。具备派位生资格的学生如因家庭搬迁等原因,不按规定分组参加电脑派位,可申请按实际居住地址(人户一致)就近安排学位。经审核符合条件的学生,由区教育局统筹安排区公办初中学位。
2.在我区民办小学毕业的广州市非海珠区户籍学生要求到公办初中就读的,应在其户籍所在区申请,按对应区升学办法入学。
3.具有本区户籍但无本区学籍的外地或外区应届小学毕业生拟返回海珠区升读初中的,应在规定时间内向区教育局提交申请并附相关材料。经审核符合条件的学生,由区教育局统筹安排区公办初中学位。
4.持有港澳居民居住证的港澳居民随迁子女(或持证的适龄儿童少年)入学。
持有港澳居民居住证的港澳居民同时符合以下条件的,可为其适龄随迁子女申请初中一年级学位:(1)持有在我市办理的港澳居民居住证;(2)在广州市合法稳定工作;(3)适龄儿童的父母或其他法定监护人在海珠区有合法稳定住所(拥有海珠区自有产权住房;或在广州市无自有产权住房,但以在海珠区合法租赁的住宅房屋作为居住地),且截至2023年8月31日(含)居住满1年;(4)随迁子女为2023年应届小学毕业生。
持有港澳居民居住证的适龄儿童同时符合以下条件的,可由其法定监护人为其申请初中一年级学位:(1)适龄儿童持有在我市办理的港澳居民居住证;(2)申请人须为适龄儿童的法定监护人,且具有海珠区户籍;(3)适龄儿童的父母或其他法定监护人在海珠区有合法稳定住所(拥有海珠区自有产权住房;或在广州市无自有产权住房,但以在海珠区合法租赁的住宅房屋作为居住地),且截至2023年8月31日(含)居住满1年;(4)适龄儿童为2023年海珠区应届小学毕业生。
经审核符合条件的适龄儿童,由区教育局统筹安排学位。持港澳居民居住证的适龄儿童,符合上述条件(1)至(3),不符合条件(4)的,如确需在我区申请学位,由区教育局在8月底根据剩余公办学位情况进行统筹安排。
5.不符合政策性照顾条件的非穗户籍小学毕业生,希望在本区升读初中的,可根据《2023年广州市海珠区来穗人员随迁子女积分制入学实施细则》规定参加积分制入学,未取得积分制入学资格的,可报读民办学校。
(三)相关提示。
鉴于小学适龄人口增长趋势及我区初中教育资源的实际情况,现开展对口直升试点的小学,其毕业生(小学2023年及以后入学的)可能通过多校划片加电脑派位方式升学。具体的招生条件、招生范围、招生办法等详见当年招生细则。
4.民办义务教育学校招生
民办义务教育学校须严格按省、市、区教育行政部门的各项规定招生,招生工作纳入审批地统一管理。本区民办学校原则上面向本区招生,无寄宿条件的民办学校不得跨区招生。有寄宿条件且确有跨区招生需求的民办学校,须向区教育局提出跨区招生申请,经审批后方可实施。跨区招生计划不超过总计划的50%。
民办义务教育学校招生实行网上报名。适龄儿童的父母或其他法定监护人在报名时应充分了解民办学校办学条件、收费标准等情况。适龄儿童的父母或其他法定监护人于规定时间登录“广州市义务教育学校招生报名系统”,按要求如实填写学生相关情况,完成学生报名信息采集等工作。不具备网上报名条件的家庭,可向拟报名的民办学校提出申请,由学校提供网上报名服务。报名人数大于招生计划数的民办学校,实行电脑派位随机录取,报名结束后由区教育局组织实施电脑派位工作。民办学校不得拒绝接收经电脑派位确定录取资格且在规定时间内报到注册的学生。具体实施方案详见附件1。
对于已被民办学校录取并注册,但自愿放弃民办学校学位的本区户籍适龄儿童,由区教育局统筹安排公办学位。
5.工作要求
在区委、区政府和上级教育行政部门的领导下,在区招生考试委员会成员单位的共同协作下,形成全区合力,推进落实义务教育招生工作。各学校在区教育局指导下成立学校招生工作领导小组,根据招生政策统筹组织招生工作,确保义务教育学校招生工作依法、有序地开展。
(二)强化服务意识,积极主动为群众做好服务工作。
各学校要牢固树立服务意识,为家长提供咨询服务;落实一次性告知制度和首问负责制度,向社会和家长做好政策宣传、解释和引导等工作。
(三)严肃处理招生工作中出现的违规行为。
各学校必须进一步规范招生程序,严格落实教育部“十项严禁”纪律要求,严格执行《广东省教育厅关于印发规范义务教育办学行为的六项规定的通知》的相关规定,严禁出现《广州市义务教育学校招生负面清单》(详见附件3)中列举的违规行为,确保阳光招生、廉洁招生。对发生违法违规行为的学校,将依法依规给予相应处理。
附件:









正在阅读:
请收好!2023年广东广州市海珠区中小学招生工作实施细则出台05-07
少儿睡前故事365文字版,少儿中长篇睡前故事文字版02-13
感恩节作文500字:献给感恩节05-25
高考生如何准备英语口语考试01-07
中国期货业协会:2021年11月陕西期货从业资格报名入口已开通08-30
飞起来作文11-30
2020年广东外科主治医师考试时间及考试科目【5月23日、24日、30日、31日】01-08
海南二建报考需要什么条件|2017海南二建报考要求05-14
年的味道作文600字08-07
高二数学上册知识点笔记07-27
2017年北京顺义中考成绩公布时间12-25