
公办初中招生:
1.报名办法
关注微信公众号“元氏招生”或登录元氏县中小学招生平台(http://yszs.shidajy.com/)进行报名。
农村户籍小学毕业生上传两证:①户口本,②小学毕业生基本信息表。
城镇户口及在城内购房并居住的小学毕业生上传三证:①户口本,②《房屋所有权证》、《不动产权证书》或购房合同,③小学毕业生基本信息表。
进城务工人员随迁子女上传四证:①户口本,②居住证,③合法的务工合同及养老保险手册或经营许可证及纳税证,④《房屋所有权证》、《不动产权证书》、购房合同或租赁合同。
2.招生时间
①7月17日—18日小升初跨县域转学学生到教育局办理转学手续。
②7月17日—19日登录招生系统进行报名。
③7月19日—23日各学校在网上进行预录取,对在城区入学报名的学生进行证件初审和入户核查。
④7月24日—28日教育局组织人员到住建、不动产、户籍管理等部门对学校初审合格的证件进行核验。
⑤7月29日—31日各学校对教育局核定录取的学生名单进行公示,学生报到并发放新生《入学通知书》。
⑥8月1日招生系统二次开放,进行补录。
⑦8月2日—3日补录学生报到,处理初中招生遗留问题。
⑧8月4日各学校把学生报到花名册上报教育局,完成初中招生工作。
报名时所提供的证件均需原件、复印件,并且各种证件的取得时间必须是在2023年6月30日之前。
各阶段招生中,凡属以下情况之一者,将不保证适龄儿童、少年就读申请学校或获得学籍:
1.未在规定时间报名者。
2.提供虚假证件、证明的。
3.已报名而不按时到校报到的。
4.报公办学校的学生在两所及两所以上学校重复报名的。
5.学校不按政策规定所招的学生。
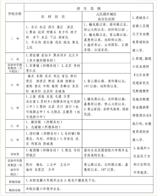
附件1:2023年小升初招生划片范围

附件2:2023年义务阶段学校招生咨询电话

正在阅读:
丑橘不丑作文600字11-08
幼儿园安全教育教案及教学反思5篇06-07
我的好伙伴作文600字07-20
家乡的梅园作文350字10-11
北大教授对医改的五点建议08-21
2020年黑龙江设备监理师考试准考证打印时间:8月28日-9月3日11-26
2018年湖北结构工程师成绩公布时间08-12
自己想象一个节日作文400字05-25
新概念青少版英语-新概念时事英语:川普百日计划退出TPP声明10-05
信念的光环作文600字01-02