
一、招聘岗位和人数
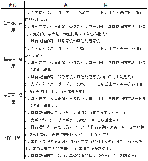
二、招聘条件
三、应聘须知
(一)所有岗位的应聘者须符合下列基本条件:
1、认同本行核心价值观,具有良好的职业操守,无不良记录。
2、具备较强的工作责任意识,具有良好的团队意识和奉献精神。
(二)应聘者籍贯不限,工作所在地籍贯人员优先考虑。(三)报名人数不足1:1时,可适当放宽条件,是否进入面试,由招录单位另行通知。
四、福利待遇
本次招聘,一经录用即为绍兴银行正式员工或派遣制员工,除享受国家政策规定的五险一金、年休假、疗休养等外,还提供学习培训、午餐/午餐补贴、健康体检等。
薪酬由基本薪酬和绩效考核薪酬组成。绩效考核薪酬根据绍兴银行相关考核办法确定。
五、应聘方式
(一)应聘者请下载并填写《绍兴银行应聘登记表》。
(二)报名方式:以邮件形式发送《绍兴银行应聘登记表》到sxyhjxfh@qq.com(主题请注明:“应聘绍兴银行-意向工作地点-职位-姓名”)。
(三)初审通过人员,我行将在报名截止日2周内通知面试时间。如审核未通过,应聘材料恕不退还。
(四)报名截止日期:2023年2月20日。
招聘咨询电话:0573-82672995叶女士
绍兴银行
2023年1月17日
原文标题:绍兴银行嘉兴分行招聘公告
文章来源:http://www.sxccb.com/cn/gywh/rczp/rczpZ/29146.html
正在阅读:
2023年绍兴银行浙江嘉兴分行招聘25人(报名时间2月20日截止)01-19
2018年陕西环境影响评价师考试时间:5月19日、20日04-23
北京2020年初级银行从业资格考试成绩时间预计从11月初开始10-05
有关军训的感想500字左右[实用版]08-23
2022年甘肃兰州大学西部生态安全协同创新中心科研助理招聘公告03-12
初中国庆节假期安排日记600字三篇03-07
工程建设英语口语句子10-27
卷笔刀的自述作文500字11-15
党支部民主评议个人总结范文10-20