
(一)属地管理。按照以区为主的管理体制,由区教育行政部门统筹全区幼儿园的招生工作。各教育指导中心协调辖区学前教育资源,指导各幼儿园根据本招生方案制定具体的招生办法并负责组织实施。
(二)免试入园。幼儿园招生实行免试入园,除健康检查以外,不得采用测验、口试或其他任何变相考试及审查成绩的方式招生。
(三)公正公开。坚持依法依规,幼儿园招生严格执行招生政策,做好信息发布,保障招生工作公开、平稳、规范进行。
二、招生对象、范围
(一)幼儿园小班入园年龄。
2019年9月1日至2020年8月31日出生的3周岁幼儿。
(二)不同类型幼儿园的招生范围。
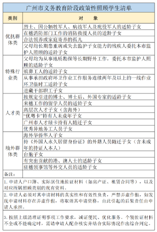
1.教育部门举办的公办幼儿园招收从化户籍(2023年4月30日前(含)入户)以及符合《广州市义务教育阶段政策性照顾学生清单》的非从化户籍的适龄幼儿。
2.集体举办的幼儿园除招收本集体人员的子女外,应当积极创造条件向社会开放,招收附近居民适龄子女入园。
3.小区配套幼儿园在优先考虑本小区从化户籍业主适龄子女入园的情况下,剩余学位面向社会进行招生。
4.民办幼儿园面向社会招生。
三、招生办法
(一)电脑摇号招生
1.适用的幼儿园。
共12所14个园区:
从化区幼儿园、从化区第二幼儿园、从化区第三幼儿园及其莱茵分园(小区配套幼儿园)、街口街幼儿园、妇联幼儿园(含河滨园区和关围园区,其中关围园区为小区配套幼儿园)、街口街流溪御景幼儿园(小区配套幼儿园)、街口街荔山雅筑幼儿园(小区配套幼儿园)、山水城幼儿园(小区配套幼儿园)、江埔街爱尚流溪幼儿园(小区配套幼儿园)、江埔街逸泉映翠幼儿园(小区配套幼儿园)、江埔街御湖城幼儿园(小区配套幼儿园)、城郊街和府幼儿园(小区配套幼儿园)。
2.招生方式。
(1)非小区配套幼儿园:
从化区幼儿园、从化区第二幼儿园、街口街幼儿园、妇联幼儿园(河滨园区)以电脑摇号的方式向从化户籍适龄幼儿招生,电脑摇号的比例为招生学位数的90%。
(2)小区配套幼儿园:
从化区第三幼儿园及其莱茵分园、妇联幼儿园(关围园区)、街口街流溪御景幼儿园、街口街荔山雅筑幼儿园、山水城幼儿园、江埔街爱尚流溪幼儿园、江埔街逸泉映翠幼儿园、江埔街御湖城幼儿园、城郊街和府幼儿园分批次进行招生录取工作。
第一批次招收小区业主且为小区户籍的幼儿;第二批次招收小区业主且为从化户籍(非小区户籍)的幼儿。
在某一批次符合条件的幼儿人数超出招生学位数时,该批次幼儿采用摇号方式确定录取名单,至某一批次录满则不再向下一批次招生。在招收本小区从化户籍业主子女入园后的剩余学位以电脑摇号的方式向从化户籍适龄幼儿招生,电脑摇号的比例为剩余学位数的90%。
(3)电脑摇号招生后剩余的10%学位由各幼儿园自主招生。
3.招生工作具体安排。
(1)公布招生方案及相关幼儿园申报招生计划。
4月21日至28日,在从化电台、从化电视台、今日从化、从化区人民政府门户网站(http://www.conghua.gov.cn/)中的“从化区教育局”栏目,以及“广州从化发布”“广州从化教育”微信公众号等媒体,向社会公布《广州市从化区2023年幼儿园招生工作方案》。
4月29日至5月5日,从化区幼儿园、从化区第二幼儿园、街口街幼儿园、妇联幼儿园(河滨园区)登录“从化区公办幼儿园招生电脑摇号服务平台”(http://ch.mrtdephoto.cn)申报电脑摇号招生计划及幼儿园招生信息。
5月5日至6日,从化区第三幼儿园及其莱茵分园、妇联幼儿园(关围园区)、街口街流溪御景幼儿园、街口街荔山雅筑幼儿园、山水城幼儿园、江埔街爱尚流溪幼儿园、江埔街逸泉映翠幼儿园、江埔街御湖城幼儿园、城郊街和府幼儿园审查、确定拟录取本小区从化户籍业主子女入园名单。
5月6日,从化区第三幼儿园及其莱茵分园、妇联幼儿园(关围园区)、街口街流溪御景幼儿园、街口街荔山雅筑幼儿园、山水城幼儿园、江埔街爱尚流溪幼儿园、江埔街逸泉映翠幼儿园、江埔街御湖城幼儿园、城郊街和府幼儿园登录“从化区公办幼儿园招生电脑摇号服务平台”(http://ch.mrtdephoto.cn)申报电脑摇号招生计划及幼儿园招生信息。
(2)报名及具体要求。
小区配套幼儿园从化户籍业主适龄幼儿报名:
4月27日至29日,上午9:00-12:00,下午14:30-17:30,为小区从化户籍业主适龄幼儿报名时间,符合条件的幼儿法定监护人分别到相关幼儿园现场报名。
需审核资料:户口簿、父(母)或其他法定监护人身份证、幼儿出生证明、预防接种证和接种单位出具的《儿童预防接种情况审核报告》(或提供由家长自行到“粤苗”APP小程序下载打印件)、房产证或购房合同(购房合同需提供购房付款发票)等。
若业主子女属于以下两种情况则需提供报名当月打印的《广州市个人名下不动产登记结果查询证明》:一是幼儿与父母一直和直系祖辈同住(提供共同户口簿),房产是直系祖辈100%产权,且父母在广州市没有房产和其他居住地的(没有单位分房、自购房、自建房、租房等);二是幼儿父母拥有不完全房产的居住地是其在广州市的居住地。以上所有资料需提供原件核实并上交复印件一份。
5月6日,家长可在幼儿园公告栏或网站进行拟录取本小区从化户籍业主适龄幼儿入园名单查询。
从化户籍适龄幼儿网上报名:
5月7日至10日8:00-17:00,从化区幼儿园、从化区第二幼儿园、从化区第三幼儿园及其莱茵分园、街口街幼儿园、妇联幼儿园(含河滨园区和关围园区)、街口街流溪御景幼儿园、街口街荔山雅筑幼儿园、山水城幼儿园、江埔街爱尚流溪幼儿园、江埔街逸泉映翠幼儿园、江埔街御湖城幼儿园、城郊街和府幼儿园接受满足招生条件的适龄幼儿网上报名。由幼儿父(母)或其他法定监护人在规定时间内登录从化区人民政府门户网站(http://www.conghua.gov.cn/)内“从化要闻”的“从化区公办幼儿园招生电脑摇号服务平台”(http://ch.mrtdephoto.cn),实名制注册后进行网上报名。
每个幼儿只可参加上述12所公办幼儿园(14个园区)中的其中1个园区电脑摇号,经发现填报多个园区的,一律取消其参加电脑摇号资格。已被小区配套幼儿园录取的幼儿不得再报名参加本轮摇号,经发现取消小区配套幼儿园已录取资格和本轮摇号录取资格。
报名其他说明:
①双胞胎(多胞胎)参加幼儿园电脑摇号可在“一号摇号,同园录取”或“多号摇号,按实录取”两种方式中任选其一,一经选定不得更改。
②不具备网上报名条件的家庭,其父母或其法定监护人可向拟报名的幼儿园提出申请,由幼儿园提供网上报名服务。
(3)电脑摇号及名单公布。
5月12日上午,在招生工作监督小组的监督下和广州市从化公证处公证员的公证下,由招生领导小组人员启动电脑摇号程序进行电脑摇号,并当场公布拟录取幼儿名单,同时在“从化区公办幼儿园招生电脑摇号服务平台”(http://ch.mrtdephoto.cn)和各幼儿园发布摇号结果。
(4)资格审核。
5月13日至16日,幼儿园对拟录取幼儿进行资格审核,并在“从化区公办幼儿园招生电脑摇号服务平台”(http://ch.mrtdephoto.cn)录入审核结果。
资格审核程序:由幼儿园现场打印《从化区公办幼儿园报名表》,拟录取幼儿的父(母)或其法定监护人对报名信息当场确认,并提供监护人与幼儿共同户口簿(若户口簿不共有则须提供幼儿户口簿及法定机构如法院、公安机关等出具的监护证明)、监护人二代身份证、幼儿出生证、预防接种证和接种单位出具的《儿童预防接种情况审核报告》(或提供由家长自行到“粤苗”APP小程序下载打印件)等的原件核实并上交复印件一份。经资格审核发现电脑摇号不符合报名条件的、提供虚假材料或证明材料不齐全且未按时补齐的,以及未在规定时间内前往幼儿园进行现场资格审核的,一律取消其录取资格。
(5)补录。
5月17日至18日,资格审核产生的空缺名额,按排位序号从小到大由后续幼儿依次递补。幼儿园负责通知后续排位序号的幼儿父(母)或其法定监护人,在补录期间进行递补录取资格的现场审核。
(6)公布录取名单。
5月19日至24日,幼儿园公布最终录取名单。
(7)发出《新生录取通知书》。
5月26日至27日,由父(母)或其法定监护人到录取的幼儿园办理注册登记手续,领取《新生录取通知书》,逾期未注册登记的,视为自动放弃学位。
(8)未被录取的幼儿可参加我区其它幼儿园的招生。
(二)其他公办幼儿园招生
其它公办幼儿园2023年招生办法由幼儿园会同举办单位制定并报教育局备案,向社会公布后实施。招生报名工作在6月上旬前完成,录取工作在6月中旬前完成。
(三)民办幼儿园招生
由幼儿园各自制定招生办法,面向社会招生。招生工作在6月下旬前完成。
四、录取后相关工作
(一)新生体检。
幼儿收到《新生录取通知书》后,应按有关的指引到医院进行体格检查。
(二)新生信息登记。
新生入园后,各幼儿园要认真做好新生在园学籍及相关信息登记工作。
广州市从化区2023年幼儿园招生咨询地址和电话:
>>>点击查看广州市从化区2023年秋季幼儿园小班招生信息
温馨提示:以上是从化区全部合法幼儿园(或分园)名单。为了孩子的健康成长,切勿到非法幼儿园(或机构)入读。
正在阅读:
4月27日起第一批报名!2023年广东广州市从化区幼儿园招生方案出炉04-23
[小学生作文国庆趣事三年级]国庆趣事小学生作文【三篇】08-06
2023届广西环江农信社高校毕业生招聘5人报名时间7月25日24时截止07-20
学习雷锋精神日记300字:我读雷锋故事10-26
我的家人300字优秀作文三年级07-26
学生考核方案06-09
2016中元节来历与中元节习俗02-24