
一、招生计划
(一)小学:根据2023年招生区域划分(见附件),招收服务区内符合入学条件的年满6周岁(2017年8月31日〔含〕前出生)适龄儿童。未满6周岁的儿童不得就读一年级,否则无法注册学籍;确因特殊情况年满6周岁不能入学的,学校结合家长或监护人填写延缓入学通知书。
(二)初中:招收本服务区应届小学毕业生。其中:第一初级中学天桥校区招收16个班,第一初级中学南关校区招收16个班,一中初中部招收20个班,二中初中部招收6个普通班和2个城区寄宿生班,南城中学招收16个班,东城中学招收14个班,英才学校招收10个班,兴郓学校招收14个班,金河中学招收14个班,共计128个教学班。
各招生学校要严格执行省、市规定,结合现有规模和省定班额标准进行招生。
二、时间安排
网上报名时间:小学8月16日开始(具体时间由各小学结合实际发布招生简章),初中8月18日开始。
网上审核时间:小学8月20日—22日,初中8月23日—25日。
网上录取时间:小学8月24日,初中8月27日。
三、招生条件
城区小学一年级招收年满6周岁(2017年8月31日〔含〕前出生)适龄儿童;初中一年级招收具有城区学籍的小学应届毕业生。城区中小学根据招生计划分4个批次进行学位安排。
(一)城区户籍子女,同时具有城区房产且入住。需要提供:不动产证(房产证)或购房合同(拆迁户提供原房产证复印件或拆迁协议)、父母身份证、户口簿。提供购房合同的还需同时提供购房发票和物业费、水电费等实际入住的相关证明材料。
(二)现役军人子女、烈士子女、因公殉职军人、公安英烈和因公牺牲伤残公安民警子女,县委、县政府为发展郓城经济引进的返乡创业高科技人才子女。需要提供:与父或母一起的户口簿、相关部门证明材料,按照有关规定落实教育优待政策。
(三)非城区户籍子女,有房产(全部产权)且入住。需要提供:不动产证(房产证)或购房合同(拆迁户提供原房产证复印件或拆迁协议)、父母身份证、户口簿。提供购房合同的还需同时提供购房发票和物业费、水电费等实际入住的相关证明材料。
(四)非城区户籍务工经商人员和租房居住子女。需要提供:①户口簿、监护人身份证;②经商类提供2022年8月31日前办理的营业执照、税务登记证(经核查目前营业中);务工类提供连续缴纳两年(2021、2022年)养老保险费单据、企业开具的正在务工证明;③租房合同、租房的租金缴纳单据(两年以上)及物业费、水电费等实际入住的相关证明材料。
按照以上顺序,小学一年级和初中一年级招生根据学区划分依次安排入学。同类情况,按照户籍迁移时间、房产证办理时间、居住证办理时间、经商务工证件办理时间的先后依次录取。
凡提供虚假材料的,一经查实,取消报名资格。
凡在城区小学就读的农村户籍六年级毕业生、一年级适龄儿童,不具备上述条件的,原则上回户籍所在地就读初中一年级或小学一年级。
四、学区划分及招生流程
(一)学区划分
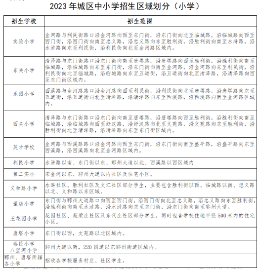
根据我县实际,经充分调研,对城区中小学学区进行了适当调整,具体学区划分见附件。各城区中小学要严格按照新划分的学区招生,不得擅自接收学区外的学生。由于办学规模和学校布局原因,造成部分招生区域重合,对于招生范围重合区域,学校可根据学位情况做好宣传解释工作。非招生区域内的择校学生不能享受招生区域内学生校内有关待遇。
1.城区各小学要根据初中招生计划和划定的招生区域,按照入学条件要求和相对就近入学的原则,合理推荐学生到相关初中就读。
2.郓州街道八里河小学、董店小学部分毕业生和蒋庙小学、葛营小学、裕民小学毕业生到南城中学、金河中学就读;八里河小学部分毕业生和东城小学、王沙湾小学、大樊庄小学毕业生到东城中学、金河中学就读;义和路小学部分毕业生和徐屯小学、芦庄科小学、义和里小学毕业生到兴郓学校就读。
3.唐塔街道唐塔小学部分毕业生和三联小学、宋屯小学、汪堤小学、罗庄小学、团柳树小学、粉张庄小学、魏路口小学毕业生到二中初中部就读;七里铺小学毕业生到东城中学或金河中学就读;三联小学部分毕业生根据住址也可到兴郓学校就读,魏路口小学部分毕业生根据住址也可到东城中学或金河中学就读。
4.民办学校初中一年级除招收本校小学六年级在籍毕业生外,在具有空余学位的情况下,可以但仅限于招收城区(含郓州、唐塔)小学六年级应届毕业生,由城区各小学负责做好宣传推荐工作。
5.各初中学校要做好对推荐入学学生资格的审查工作,不合格者退回原户籍所在地初中学校就读。要严格按照省、市规定的班额标准和县教体局下发的招生计划进行招生,严禁计划外自行招生或招收城区以外小学毕业生,否则不予注册学籍。
(二)招生流程
1.网上报名:小学8月16日开始,初中8月18日开始。
家长或监护人下载安装“爱山东”APP,进入“郓城县义务教育学校招生入学服务平台”,根据适龄儿童少年及监护人所具备的条件选择报名类别,进行信息填报并上传相关佐证材料。详细操作流程将在郓城县人民政府网站和“郓教之声”微信公众号上发布。如无法在平台上报名,家长或监护人可直接携带报名材料到报名学校咨询并进行网上报名。
2.网上审核:小学8月20日—22日,初中8月23日—25日。
报名后学校组织审核,网上审核通过后,不再需要到学校现场提供证明材料。如网上填报的信息与大数据对接未通过的,由招生学校通知家长或监护人携带相关证明材料原件和复印件到学校现场审核,凡审核不符合报名学校入学条件的学生,不予录取。
3.网上录取:小学8月24日,初中8月27日。
采取单校划片、联合划片、调剂录取3种方式。符合招生条件的,按照材料审核的顺序依次录取。同类情况,按照户籍迁移时间、房产证办理时间、居住证办理时间、经商务工证件办理时间的先后依次录取。凡是符合入学条件人数不足招生计划的,要全部录取。
部分学校招生实行联合划片,即两所或多所学校在片区共享的基础上进行联合录取。当招生依次录取的某一个环节符合入学条件人数超出本校招生计划时,采取相对就近方式,将这部分学生调剂到招生人数不足计划的其他学校就读。
调剂录取是当以上两种方式仍不能满足片区内学生就读需求时(经县教体局审核),将根据相对就近原则,将剩余学生统筹协调安排到招生人数不足计划的其他学校。
五、工作要求
(一)加强组织领导。各招生学校要周密安排,规范招生工作流程。校长作为招生工作第一责任人,要对招生工作进行全过程监督指导,及时解决招生工作中出现的问题;有关人员要严于律己,端正工作态度,严格执行政策,严密组织招生各项工作。
(二)加强宣传引导。各招生学校要通过学校媒体、网络平台等多种形式做好宣传工作。学区范围、招生时间、招生政策、招生计划、报名办法、咨询方式等要主动向社会公开,广泛提高社会知晓率,并主动释疑,引导家长或监护人理性对待子女入学。
(三)规范招生秩序。各招生学校要完善招生工作制度,严明招生纪律和廉政纪律,确保阳光招生、公平招生。教体局组织工作人员对各学校招生工作进行监督和指导,凡违反有关招生规定的,对学校校长和相关责任人进行严肃处理。各学校要严格审查入学材料,对查出的虚假证件取消其报名资格,通过媒体予以曝光,情节严重的要移交监察、司法机关,追究相关人员的法律责任。
附件:
1.2023年城区中小学招生区域划分



2.2023年城区中小学招生服务咨询电话
正在阅读:
8月16日开始网报!2023年山东菏泽市郓城县幼升小招生条件和入学流程公布08-16
怎么做才能让用户自愿帮助我们发布外链?06-07
笔芯的烦恼作文600字08-23
宝宝生日贺词简短-宝宝生日祝福贺词08-21
17年实用英语翻译大全:寻找面试机会08-19
财务分析经理个人年终总结03-06
高中美国留学怎么选择学校?03-27
初二五一劳动节作文最新04-29
2019甘肃三本大学排名10-27