
一、招生计划
古蔺县第一幼儿园(简称古蔺一幼):计划招生4个小班,1个大班;
古蔺县第二幼儿园(简称古蔺二幼):计划招生2个小班;
古蔺县第三幼儿园(简称古蔺三幼):计划招生3个小班;
古蔺县第四幼儿园(简称古蔺四幼):计划招生4个小班;
古蔺县第五幼儿园(简称古蔺五幼):计划招生4个小班;
古蔺县第六幼儿园(简称古蔺六幼,新建县直属幼儿园,位于蔺州大道凤凰城小区南侧):计划招生4个小班,1个中班,1个大班。
城区适龄幼儿本着自愿的原则可选择城区取得办学许可的民办幼儿园就读。
二、招生对象
(一)年龄要求
小班:2019年9月1日至2020年8月31日;
中班:2018年9月1日至2019年8月31日;
大班:2017年9月1日至2018年8月31日。
(二)招生类型
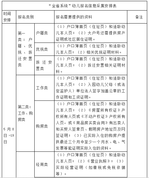
1.第一类:户籍、优抚、拆迁安置类
(1)户籍类:户籍在城区幼儿园招生范围内的适龄幼儿。户籍迁入时间截至网上报名结束之日(2023年5月19日,下同)。
(2)优抚类:符合条件的烈士、现役军人、公安英模、消防救援人员、直接参与抗疫一线医务人员(省上抽调赴疫区参与抗疫人员)、进藏干部职工、见义勇为人员、高层次人才子女。
(3)拆迁安置类:城区幼儿园招生范围内拆迁安置户的适龄幼儿(以拆迁安置协议中界定的适龄幼儿名单为准)。
2.第二类:工作、购房类
(1)工作类:符合入园条件的工作人员随迁子女。工作人员指入园幼儿的父母(或法定监护人)属古蔺县城区幼儿园招生范围内的行政、事业单位在编人员。
(2)购房类:在城区幼儿园招生范围内购房的房屋产权人及产权人子女。购房指幼儿本人、父母(或法定监护人)在城区购买商品房(有房产证或网签证明,不含小产权房、自建房、门面和商业用房。房屋产权属多人共同拥有的,父母或就读子女本人共有房屋产权之和不少于51%)。购房类分已入住和未入住,购房时间截至网上报名结束之日。
3.第三类:经商、务工、居住证类
(1)经商类:符合入园条件的经商人员随迁子女。经商指入园幼儿的父母(或法定监护人)在城区幼儿园招生范围内办理营业执照(2022年12月及以前),有固定经营场所并实际经营。
(2)务工类:符合入园条件的务工人员随迁子女。务工指入园幼儿的父母(或法定监护人)在城区幼儿园招生范围内务工(务工人员与用工企业或单位签有劳动合同,且用工企业或单位在2022年12月起为务工人员购买社保)。
(3)居住证类:持有城区幼儿园招生范围内居住证的适龄幼儿(或父母持有居住证),取得居住证时间截至网上报名结束之日。
4.第四类:其他类
不符合前三类条件但在城区幼儿园招生范围内实际居住,确有入园需求的适龄幼儿。
凡符合上述条件的适龄幼儿,均可参加报名。
三、招生范围划分
四、招生办法
我省所有幼儿园招生均须通过“四川省招生升学管理信息系统”(以下简称“全省系统”)实施统一管理,城区幼儿园适龄幼儿信息采集、报名、录取均通过“全省系统”进行(通过“川教通”APP登录)。
(一)网报信息及初审
1.使用手机下载“川教通”APP并安装,点击“幼儿园入园报名”端口,按照操作流程(“全省系统”家长端操作流程.pdf)报名。完成报名后,请家长及时关注“川教通”APP“我的”消息通知,了解报名初审信息,并按要求完成相关操作。
2.“全省系统”幼儿报名信息采集安排。


报名资料需拍照上传进行系统初审。网报期间如确有操作困难的家长,请咨询幼儿园或由幼儿园协助填报。
(二)现场审核资料
1.审核资料:网报信息初审通过的适龄幼儿家长持网报信息所需资料原件和复印件到所在划片幼儿园进行现场审核(核验原件,上交复印件)。未按时到现场进行资料审核的,后果自负。
2.现场审核资料时间、地点
时间:
(1)5月20日第一类(户籍、优抚、拆迁安置类)第二类(工作、购房类)
(2)5月21日第三类(经商、务工、居住证类)第四类(其他类)
地点:
古蔺一幼、古蔺二幼、古蔺三幼、古蔺四幼、古蔺五幼,古蔺六幼在古蔺一幼进行现场审核。
各幼儿园招生范围内第一类、第二类适龄幼儿现场审核结束后,根据学位剩余情况,由幼儿园依次通知第三类、第四类适龄幼儿是否参加现场审核。
3.审核结果以现场审核为准,审核通过幼儿名单由幼儿园进行公布。
(三)学位分配
1.分配顺序
(1)第一类:招生范围内符合条件的户籍、优抚对象、拆迁安置类。
(2)第二类:招生范围内符合条件的工作、购房类(提供水、电、气等能证明已实际入住资料的购房户子女在购房类中优先)。
(3)第三类:招生范围内符合条件的经商、务工和居住证类。
(4)第四类:招生范围内符合条件的其他类。
2.分配办法
(1)各幼儿园招生范围内第一类审核通过的适龄幼儿人数未超过招生计划数全部录取。如超过招生计划数,通过电脑摇号录取(符合优抚条件的适龄幼儿直接录取)。
(2)各幼儿园招生范围内第一类审核通过的适龄幼儿录取后还剩余学位,启动第二类录取,录取方式和第一类相同;如未剩余学位,则不启动下一类别的录取。第三类、第四类以此类推。
(3)双胞胎(多胞胎)子女可按家长意愿同园派位。
(四)录取:通过“川教通”APP“我的”消息通知查看幼儿录取情况。
(五)入园:录取幼儿根据幼儿园通知办理入园报到手续。
(六)因城区公办幼儿园学位录满后未取得学位的幼儿,可选择城区取得办园许可的民办幼儿园就读。
五、其他事项
(一)户口簿破损、手写涂改、模糊不清的请及时更换。
(二)非常住类户口簿无法证明父母与其子女关系的或父母户籍没有与子女在一起的,需提供出生医学证明或其他有效证明。
(三)每一类符合多项登记条件的幼儿,只能选择其中一项条件在一所幼儿园登记,不得在一所幼儿园以不同条件重复登记或在多所幼儿园登记,否则取消资格。
(四)在规定时间内,申报时间和审核资料的先后顺序与学位分配无关。入园幼儿及其家长提供资料须准确、真实。凡伪造户籍信息或提供虚假证明材料的,取消城区公办幼儿园学位,相关线索移送公安机关。
(五)因不可抗力因素,影响上述时间工作安排,以实际补充通知为准。
(六)请家长务必认真阅读公告,特别注意本公告明确的招生各环节时间节点,并及时关注“川教通”APP信息,按照规定时间参加网报信息采集和现场审核资料,未在规定时间内参加网报信息采集和现场审核资料的,视为自动放弃报名。
(七)招生政策咨询电话
古蔺一幼:0830-7205114
古蔺二幼:0830-7211671
古蔺三幼:0830-2254054
古蔺四幼:0830-7057153
古蔺五幼:0830-7068732
古蔺六幼:0830-7205114
古蔺县教育和体育局:0830-7200775
(咨询时间:工作日8:30-12:00;15:00-18:30)
(八)请家长不要相信任何中介宣传和介绍,防止网络诈骗和招生中介,古蔺县教育和体育局将严厉打击买售学位等行为,设立违规招生举报电话。
古蔺县教育和体育局:0830-7211815
古蔺县纪委监委驻县教育体育局纪检监察组:0830-7205280
(九)本公告解释权属古蔺县教育和体育局。
正在阅读:
速查阅!四川泸州市古蔺县2023年秋期城区公办幼儿园招生计划和办法公布05-09
2016江苏苏州工业园区金鸡湖学校招聘小学语文教师公告02-19
2018年吉林四平市伊通满族自治县事业单位招聘工作人员公告【255人】04-07
2018海南高考专科提前批和高职(专科)批志愿填报:8月3日-5日07-02
新教师培训心得体会800字[汇编版]06-01
黑龙江2019年6月大学英语三级AB级考试成绩查询时间及入口11-22
开业庆典揭牌仪式流程主持词_开业庆典仪式流程主持词范本12-23
那一份深沉的爱作文800字12-31
驰骋作文700字01-26
大学党校培训心得体会大集合【三篇】05-13
2017年寒假日记600字汇总09-28