













文章来源:https://www.zsedu.cn/info/934897.jspx
正在阅读:
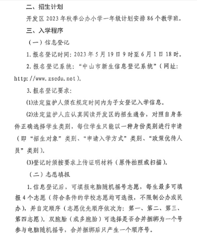
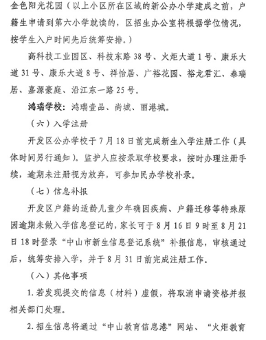
5月19日起报名!2023年广东中山火炬开发区(中山港街道)公办小学一年级招生通告发布05-20
山西2017中西医执业医师报考条件09-14
幼儿园大班老师年度工作个人总结10-27
愚人节祝福语句子(100字)01-22
2020江苏省新沂农村商业银行招聘大学生寒假实习活动公告01-25
天津教师资格证考试今年起实施全国统考04-30
犀利个性怪异的男生搞笑签名05-08
七夕情人节温馨的表白语3篇11-29
高二年级上册班主任工作计划08-01