


点击查看:广西2023年普通高校招生本科提前批艺术类本科第二批第二次征集计划信息表(完整版)
正在阅读:
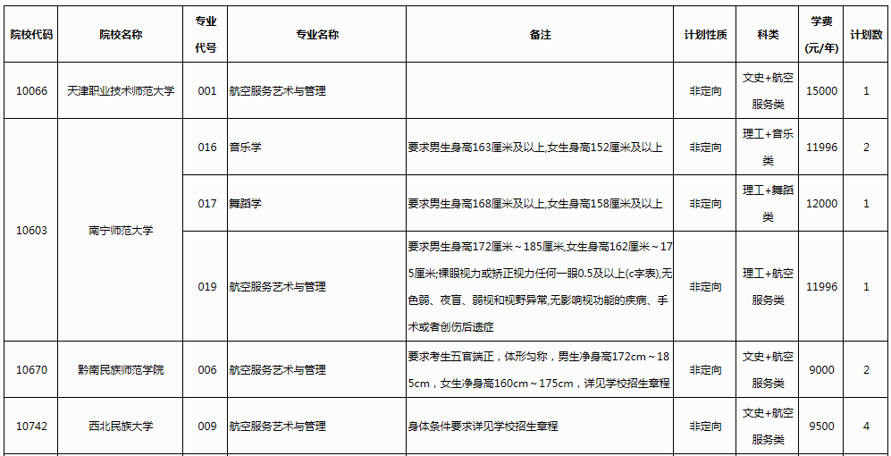
广西2023年普通高校招生本科提前批艺术类本科第二批第二次征集计划信息表公布07-22
小学英语语法顺口溜:数词的规律及读法01-07
村书记述职报告2021年(5篇)09-09
2016年党校培训思想汇报模板1000字05-23
[毕业论文开题报告怎么写]毕业论文开题报告【三篇】11-06
工商管理专业应届生个人简历03-19
高考报名号查询系统如何查询高考报名号08-02
医院实习接收函范本09-10
我的宅家日记作文500字05-22
消防安全提示宣传标语04-07