
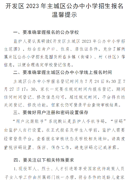
一、招生对象
1.小学:2023年8月31日前(含8月31日)年满六周岁的邢台经济开发区主城区符合条件的适龄儿童及外来务工人员随迁子女。
2.中学:主城区内新七年级学生。
二、报名时间
2023年7月24日8:30—27日17:30,线上报名;7月29日8:30—31日17:30,学校现场审核。
三、报名方式
线上报名审核+线下审核
四、报名流程
使用手机微信扫码、登录邢台市“便利邢”APP或使用浏览器输入网址http://www.kfqzsbmxt.com(见附件2)→选择公办学校报名菜单→阅读报名须知→使用手机号码注册账号→使用手机号码和密码登录→选择初中或小学→选择报名学校→选择批次(只能选择一个批次)→按要求填报信息(学生基本信息、监护人信息、住房信息、资料证明、申报信息)→保存提交→线上审核→审核通过(审核不过的,需修改)→完成登记。
五、登记分类及上传相关资料说明(见附件2)
(一)开发区户籍
1.房户一致:学校服务片区内常住户口(本次报名前迁入)、监护人或适龄儿童有房产(用途必须为住宅),户口、房产、居住一致,且房产为第一监护人或适龄儿童100%产权所有的,需上传户口簿、房产证等相关材料图片。
2.直系三代:学校服务片区内直系三代同户口同居住(房产为一代所有),且适龄儿童第一监护人(父母)无房产的,需上传户口簿、房产证、监护人无房证明等相关材料图片。
3.拆迁户:学校服务片区内拆迁户且未入住新居的,选择户籍地址所属学校登记,需上传拆迁补偿安置协议(不含货币补偿协议)、户口簿、监护人无房证明等相关材料图片。
4.房户不一致:第一监护人及适龄儿童有开发区户口,在学校服务片区内有自购住宅性质房产,且房产为第一监护人或适龄儿童100%产权所有,长期实际居住,但房产、户口不一致,需上传房产证、开发区户口簿等相关材料图片。
注:具备以上四类条件的,属于第一批次,以“开发区主城区2023年公办中小学招生范围(见附件1)为依据选择学校登记(仅限一所)。”
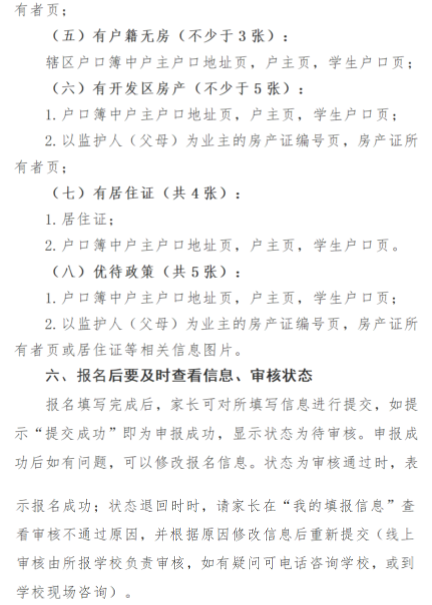
5.有户籍无房产:适龄儿童及其父母凭蓝皮购房合同在开发区主城区落户、尚未交房入住的,需上传户口簿等相关材料图片。
(二)非开发区户籍
6.有开发区房产。学校服务片区内监护人或适龄儿童有房产(用途必须为住宅)、长期实际居住,且房产为第一监护人或适龄儿童100%产权所有。报名需准备房产证、非开发区户口簿等相关材料。
注:具备此类条件的,属第二批次,以“开发区主城区2023年公办中小学招生范围”(见附件1)为依据选择学校登记(仅限一所)。
7.有居住证:外来务工随迁子女监护人有开发区有效期内居住证的,需上传居住证、户口簿等相关材料图片。
注:具备第5有户籍无房产类,属第三批次,第7有居住证类条件的属第三批次,小学可就近从东静庵北街、东华路实验小学、朱田庄小学、旭阳小学、前晋祠小学5所学校中选择1所学校报名;中学在龙兴学校初中部报名。
(三)优待政策:现役军人、烈士、人才引进等享受国家优待政策人员子女随父(母)在开发区实际长期居住,并申请入学的,相关材料请按以下要求准备并提交相关部门(无需上传图片)。
现役军人:军官证、单位证明信、户口本、房产证(或居住证明)、父母身份证、结婚证等相关材料。
其他享受国家优待政策人员:相关证明、户口本、房产证(或居住证明)、父母身份证、结婚证等相关材料。
六、注意事项
1.此次线上报名按照《邢台市教育局关于做好2023年普通中小学招生入学工作的通知》(邢教字〔2023〕9号)及《开发区主城区2023年公办中小学招生范围》执行。
2.各学校要提前做好宣传动员工作,加强《中华人民共和国义务教育法》宣传,同时协调配合村(居)、社区将入学条件及要求广泛宣传告知。在招生前制定学校招生细则,优化审核流程,规范相关材料,确保招生工作平稳进行。
3.各学校要成立招生登记工作领导小组,在学校大门口醒目位置设置咨询处并公开张贴学校咨询时间、咨询电话。家长如有疑惑或困难,可就近到所申报学校咨询解决。
4.开发区主城区内常住人口中符合报名登记条件的适龄儿童要在规定时间内参加线上报名。逾期未报名的由区社会事务局统筹安排入学。
此公告最终解释权归邢台经济开发区社会事务局。
招生咨询电话:0319-3636685、3639222
招生咨询时间:周一至周六
上午8:30-12:00
下午14:30-17:30
监督举报邮箱:jyk03193636685@163.com
信访接待地址:区社会事务局224房间








