为积极策应县委县政府有关城市发展战略部署,优化调整城乡教师编制结构,经研究,决定2023年拟面向全县乡镇公办学校公开选调40名优秀专任教师,安排到县城小学任教。为确保选调工作顺利进行,现将2023年进贤县公开选调教师有关事项公告如下:一、选调对象
符合条件的本县乡镇公办学校在职在编教师。
二、选调人数及学科
选调总人数40人,具体人数及学科详见附件1。
三、选调原则
按照德才兼备的用人标准,坚持“公开、公平、公正”的原则,择优选调。
四、选调条件
(一)选调对象必须同时具备下列条件:
1.遵纪守法,品德优良,热爱教育事业。
2.近五年年度考核合格及以上。
3.年龄要求男50周岁以下即1973年9月1日(含)后出生,女45周岁以下即1978年9月1日(含)后出生。年龄以个人人事档案为准。
4.在本县乡镇学校工作满五年及以上(三支一扶人员及特岗教师服务期包含在内;定向师范毕业生须满服务年限,计算时间截止到2023年8月31日)。
5.学历:须具备大专及以上学历(体育教师须第一学历为体育专业,参照《江西省中小学教师招聘岗位专业要求参照目录》)。
6.教师资格:须具备相应学段及以上学科教师资格证。
(二)有下列情况之一者,不列入选调范围:
1.违反教师职业道德,参与有偿家教、推销教辅资料等被查处的;近五年师德师风考核有一次不合格;
2.受党纪、政纪处分在处分期间内的或正在接受纪律审查、监察调查的人员以及刑事处罚或涉嫌违法犯罪正在接受司法立案调查尚未做出结论的人员;
3.其他违反人事调动有关规定情形的。
五、选调办法和程序
1.信息发布。通过相关公众媒体进行广泛宣传,有关选调事项在进贤县人民政府、进贤县教体局微信公众号等处予以公告。
2.报名。
(1)现场报名时间:2023年8月21日—8月23日(上午9:00—下午17:00前),报名时间截止至2023年8月23日下午17:00,报名时间截止后不再受理,报名地点:县教体局组织人事股109室。
(2)考生网上注册报名:2023年8月21日-2023年8月24日下午16:30止。报考考生通过了现场报名和资格审查后登录江西人才服务网(https://www.jxrcfw.com/),在“2023年进贤县公开选调教师报名栏目”进入报名系统进行网上注册报名。
参加选调人员须持本人人事关系所在学校证明(加盖学校公章)、相关证件、证书的原件及复印件(学历证、身份证、教师资格证)以及个人近期2寸免冠同底照片2张,于规定报名时间到县教体局一楼组织人事股109室报名,逾期不予受理。
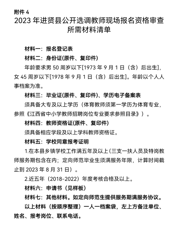
3.资格审查。各乡镇学校对本单位报名选调人员进行资格初审,由报名人员如实填写《2023年进贤县公开选调教师报名登记表》(见附件2),经学校审核符合条件的由学校开具同意报考证明(见附件3),学校主要负责人签署意见并加盖公章。选调教师领导小组组织人员对报名人员的有关材料(见附件4)进行审查,资格审查通过的方可参加选调考试。资格审查贯穿整个选调工作的全过程,如发现在选调过程中弄虚作假,一经查实,即取消其选调资格。
4.考生打印准考证时间:考生于2023年8月26日上午9:00-2023年8月27日上午9:30登录江西人才服务网(https://www.jxrcfw.com/)打印准考证(考试时间和地点详见准考证)。
5.考试。考试形式为笔试,笔试内容为选调岗位各学科专业知识,各学科满分均为100分。参加考试人数与选调人数必须达到2:1的比例,未达到则相应减少该学科选调名额。
6.公示选岗。根据各学科考试成绩从高分到低分按各学科选调人数1:1的比例确定入闱人员。最后一名若成绩并列,则先按照学历高低(学历高者优先),若学历相同,则再按照任教时间长短(教龄长者优先)确定入闱人员。入闱人员进行一周时间公示,公示期内如有因举报查实或资格不符而取消选调资格的,缺额不予递补。公示无异议后,根据考试成绩,选调人员由高分到低分选岗,若成绩并列,参照确定入闱人员方式执行。选调人员一经录用需在新录用学校服务至少三年。
7.办理调动。选调结果报选调工作领导小组研究并报请进贤县机关事业单位人员调配安置工作领导小组同意批复后办理相关调动手续。选调人员办理手续时,需符合事业单位岗位设置和职称相关政策。
六、相关要求
各学校要在本校广泛开展宣传,认真做好报名选调教师把关工作,严格核实参加公开选调人员资格,并出具相关证明材料。参加选调教师,必须严格遵守纪律,提供真实材料,如有弄虚作假行为一经查实除取消选调资格外,还将视情给予党纪政纪处分。工作人员要严格遵守工作纪律,秉公办事,对有徇私舞弊和违规违纪行为者将严肃处理。
七、其他
1.报名人员填写报名登记表内容须完整,所提供材料须符合资格条件并真实有效。
2.报名咨询电话:0791-85672785(县教体局)
0791-85622587(县人社局)
3.网上注册报名咨询电话:0791-86660579
附件:
1.《选调岗位学科人数》
2.《2023年进贤县公开选调教师报名登记表》
3.《同意报考证明》
4.2023年进贤县公开选调教师现场报名资格审查所需材料清单
进贤县公开选调教师工作领导小组办公室
2023年8月19日




正在阅读:
2023江西南昌进贤县公开选调教师40人公告(8月21日-8月23日报名)08-21
学校计划生育工作计划2020_学校计划生育工作计划书例文12-19
苹果手机怎么查询id账号?(图文)06-04
2019年11月山西沃家组网包赠费229-2019年11月山西软考成绩什么时候出来02-22
毕业生送别晚会活动主持词11-05
简单的班干部竞选演讲稿范文05-10
2017山东潍坊昌乐县事业单位招聘教师岗279人公告11-16
二年级小学生暑假生活日记(五篇)11-28
林肯传读后感600字12-25