
一、申请对象
(一)来穗人员需经“广州市来穗人员积分服务管理信息系统”核定有效积分、不在积分异议或积分调整流程中,且其在广州市居住并办理《广东省居住证》满1年(截至提出入学申请当年8月31日,下同),或其申请入学的适龄子女持有效港澳居民居住证满1年。
(二)来穗人员随迁子女申请入读小学一年级的,应于入学当年8月31日前年满6周岁且尚未入学,未取得小学学籍;申请入读初中一年级的,应提供当年在读小学六年级的全国学籍证明。
说明:提出积分制入学申请的来穗人员随迁子女,其父(母)或监护人双方需提前在“广州市来穗人员积分服务管理信息系统”核定有效积分。未取得积分分值的,将不能提出来穗人员随迁子女积分制入学申请。
二、申请流程
(一)积分制入学申请(5月11日-5月17日)
“番禺区来穗人员随迁子女积分制入学申请系统”开通时间为5月11日9:00时-5月17日17:00时。父(母)或监护人可通过以下方式进入:
(1)关注“广州番禺教育”微信公众号,点击菜单栏“公共服务”进入二级菜单“番禺积分入学”;
(2)手机识别以下二维码进入“番禺积分入学”小程序;
(3)关注“番禺来穗”微信公众号,点击菜单栏“服务指南”,进入二级菜单“番禺区积分入学”;
(4)通过电脑PC端登录“番禺区来穗人员随迁子女积分制入学申请系统”,网址:http://218.20.201.214:8088/pyjf/pubpage/common/goJfLogin。
(二)积分制入学审核(5月11日-5月23日)
父(母)或监护人在“番禺区来穗人员随迁子女积分制入学申请系统”按照积分制入学相关指引,以子女姓名注册并上传申请信息,完成积分制入学申请。区相关职能部门对番禺区加分项相应数据进行网上审核、反馈积分。项目呈现积分结果后,父(母)或监护人可通过手机端或电脑PC端登录系统查询。对番禺区加分项审核结果有异议的,可在5月23日17:00时前通过系统提出一次申诉,相关职能部门重审申诉项目(提出申诉请务必在此时间之前,系统关闭后将无法再操作)。
(三)积分制入学专项积分确认(5月24日-5月26日)
在专项积分网上审核结果呈现后,父(母)或监护人须进行专项积分确认。可在手机端直接登录“番禺区来穗人员随迁子女积分制入学申请系统”按照相关指引进行“刷脸”验证并签名确认积分结果,也可在工作时间前往各镇(街)积分制入学申请受理窗口进行现场签名确认积分结果。逾期不确认积分结果的,将视为放弃入学申请。
(四)积分结果公示(5月30日-6月3日)
公示积分批次与排序结果。
(五)填报志愿(6月7日-6月9日)
申请人根据自身的积分条件和实际情况,每人可填报1-4个学校志愿,也可以选择“放弃当前志愿”。
(六)进行分批次录取(6月13日-6月21日)
教育部门以当年公示的积分批次与排序为依据,按照“分批分配,排序优先,遵循志愿”的原则进行学位分配。
(七)入学注册(小学6月24日、中学7月9日)
取得学位分配的申请人请在指定时间内自行打印拟录取通知书,并带齐身份证、户口簿、出生证等材料的原件(与网上提交资料一致)到相应学校进行现场审核,确保所提交材料的真实有效性,并办理入学注册手续。
(以上流程时间如有修改将另行通知,请关注“广州番禺教育”或“番禺来穗”微信公众号相关信息发布)
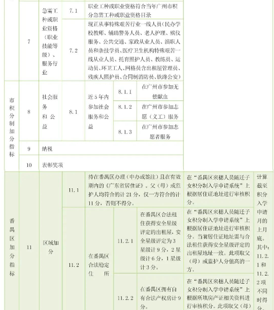
番禺区来穗人员随迁子女积分制申请入读公办学校起始年级积分项目及标准一览表:


本表说明:
1、来穗人员(以下称“父(母)或监护人”)经“广州市来穗人员积分服务管理信息系统”核定有效积分、不在积分异议或积分调整流程中,且其在广州市居住并办理《广东省居住证》(或其申请入学的港澳籍适龄子女持有港澳居民居住证)截至提出入学申请当年8月31日前满1年的,可为随迁子女提出积分申请入学。
2、父(母)或监护人其中一方满足以下条件,即在番禺区居住并连续办理有效居住证满5年(截至积分入学申请月的上月底)、在广州市依法缴纳社会保险费(其中一个险种)满5年(积分结果以“广州市来穗人员积分服务管理信息系统”审定为准)、有稳定职业,为第一批优先批次积分。
3、父(母)或监护人双方同是来穗人员,且其《广东省居住证》符合上述第一款条件的,可累计积分(第11项番禺区加分项除外)。
4、根据《广州市人民政府关于印发广州市来穗人员积分服务管理规定(试行)的通知》及其实施细则要求,各区在广州市来穗人员积分制指标体系之外,补充不超过30分的加分指标。本积分项目第1项至第10项需父(母)或监护人提前在“广州市来穗人员积分服务管理信息系统”上提出积分申请。第11项为番禺区区域加分项,需父(母)或监护人在“番禺区来穗人员随迁子女积分制入学申请系统”上提出加分申请。
番禺区积分服务受理网点一览表:
番禺区义务教育招生工作咨询电话:
正在阅读:
5月11日开始申请!2023年广东广州市番禺区来穗人员随迁子女积分制入学申请办理提醒04-19
跟你一起走作文800字01-18
[带着爱上路作文600字]带着爱上路作文02-03
我学会了静心作文700字08-20
2020公司客服人员工作总结范文11-29
2023年江西咨询工程师报名费用及网上缴费时间:3月5日17:00前02-21
人生也需要节气作文12-19