广东省佛山市华英学校原为佛山市第一中学初中部,是佛山市直属市教育局管理的全寄宿初级中学。学校位于广东珠三角核心区域——佛山市市区中心,校园环境优美,大气典雅。先后被评为网络课程研究实验学校、广东省一级学校、广东省绿色学校、广东省现代教育技术实验学校、广东省书香校园、广东省德育示范学校、广东省依法治校示范校。目前有初一、初二、初三年级共60个班,学生3000多人,教职工210多人。学校各项综合指标均在佛山市初中学校中名列第一。根据《广东省事业单位公开招聘人员办法》(广东省人民政府令第139号),结合学校实际,在华南师范大学等高校设点,面向普通高等院校2023届本科及以上学历学位的应届毕业生,公开招聘从事普通初中教育教学工作的专任教师9人。
注:本次招聘我校计划先到华南师范大学进行首场招聘,如华南师范大学专场招聘未能按计划完成,则再到华中师范大学进行第二轮招聘,届时将会补充第二轮招聘公告。若遇疫情影响不能到相关高校进行现场招聘考试,则改为线上招聘考试,公告调整另行公布。欢迎有意向报考的考生持续关注。
一、招聘岗位及人数
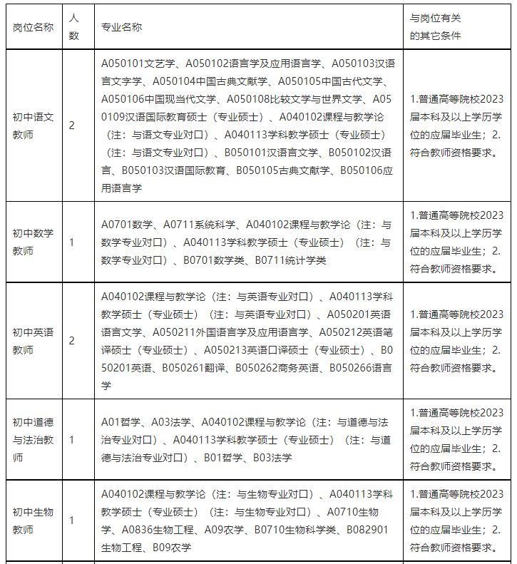
面向普通高等院校2023届本科及以上学历学位的应届毕业生,公开招聘从事普通初中教育教学工作的专任教师9人,其中:初中语文教师2人,初中数学教师1人,初中英语教师2人,初中道德与法治教师1人,初中生物教师1人,初中音乐教师1人,初中美术教师1人。
二、薪酬待遇
获聘人员为事业单位编制教师,享受国家及省政策规定的薪酬待遇。
三、招聘条件
应聘人员应同时具备下列基本条件及岗位任职条件:
(一)基本条件
1.具有中华人民共和国国籍。
2.遵守中华人民共和国宪法和法律。
3.具备良好的品行和职业道德。
4.具备岗位所需的专业或者技能条件。
5.适应岗位要求的身体条件。
(二)岗位任职条件
1.学历要求:
2023年8月31日前取得普通高等院校相应专业的2023届本科及以上学历学位的应届毕业生。
2.专业要求:
专业名称参照《广东省2022年考试录用公务员专业参考目录》。如应聘人员所学专业未列入《广东省2022年考试录用公务员专业参考目录》的,可选择专业要求中相近专业应聘,但所学专业必修课程须与应聘岗位要求的专业主要课程基本一致,并提供原毕业院校出具的认定为相近专业的证明方可应聘。
3.教师资格:
具备与教学岗位相应的学段和学科的教师资格证,如报名时暂无法提供,须于进入体检环节前提交书,于2024年8月31日前取得,否时取消聘用资格并解除聘用合同。
四、公开招聘专任教师计划及专业要求

五、招聘公告发布
在佛山市人力资源和社会保障局、佛山市教育局、佛山市华英学校等网站发布招聘公告。
六、招聘办法
(一)报名
本次招聘考试报名采用网上报名提交资料,并到华南师范大学现场报名确认的方式。
1.网上报名
时间:2022年11月9日8:30-2022年11月11日17:30
应聘人员通过电子邮箱“5702469@qq.com”发送相关资料。要求邮件标题使用“姓名+学校+专业+学历+应聘岗位+电话号码”的格式(附件请使用Word文档,使用相同标题,《广东省事业单位公开招聘人员报名表》、毕业生就业推荐表、成绩证明、简历及身份证、本科及以上学历证、学士及以上学位证、教师资格证或证明、普通话等级证书、获奖证书等相关证明材料的扫描件放在同一个文档中)。
网上报名的应聘者均需要参加现场资格审查。
2.现场资格审查、初试
时间:2022年11月11日15:00-2022年11月11日18:00
地点:嘉逸国际酒店(广东省广州市天河区天河北路468号)
进行宣讲、现场资格审查、初试,应聘人员只能选择一个岗位报名。
提供资料:《广东省事业单位公开招聘人员报名表》、毕业生就业推荐表、成绩证明、简历及身份证、本科及以上学历证、学士及以上学位证、教师资格证或证明(若无此证,须录用后一年内参加中小学教师资格考试并取得资格证书)、普通话等级证书、获奖证书等相关证明材料。
3.确定说课人员
经资格审查、初试后,结合应聘人员学习成绩、思想表现、工作能力、获奖荣誉等综合情况,原则上按招聘岗位1:3比例择优确定入围说课人员名单。如果报名人数达不到比例要求的,可以按实际报名人数确定入围说课人员名单。如有考生自愿放弃说课资格,学校可根据实际进行递补。
考生应践行诚信报考,报名时应确保所填各项信息真实有效并符合招聘条件,违者取消考试及聘用资格。
由招聘学校电话或短信通知参加说课人员到指定地点参加说课。
(二)说课
时间:2022年11月12日8:30开始
地点:嘉逸国际酒店(广东省广州市天河区天河北路468号)
说课时间和地点以通知信息或电话为准。
说课主要考察应聘者的专业能力和素养,由招聘学校组织进行。成绩按100分计算,80分为合格分。以学校招聘领导小组成员的平均分为说课成绩。
说课环节完成后,对说课成绩合格的应聘者,按说课成绩从高到低顺序,以招聘岗位数1:2的比例确定进入综合素养考核人员名单。如果推荐进入综合素养考核人员达不到岗位推荐比例人数,则该岗位不开考或按比例递减指标。
由招聘学校电话或短信通知参加综合素养考核人员到指定地点参加综合素养考核。
(三)综合素养考核
时间:2022年11月12日18:00开始
地点:嘉逸国际酒店(广东省广州市天河区天河北路468号)
综合素养考核时间和地点以通知信息或电话为准。
综合素养考核共两个环节:笔答、面试。
主要考察应聘者的综合素养(包括仪表仪态、语言表达能力、思维能力、应变能力、心理素质等),笔答、面试由招聘学校组织进行。
综合素养期间应当对应聘者实行封闭式管理。笔答成绩按100分计算,80分为合格分。笔答成绩按30%计入总成绩。
面试成绩按100分计算,80分为合格分。以学校招聘领导小组成员的平均分为面试成绩,面试成绩按70%计入总成绩。
(四)总成绩计算
考试完成后,对总成绩合格的应聘者,按综合素养考核总成绩从高到低顺序排序,按招聘岗位数1:1的比例确定进入体检人员名单。
总成绩=笔答成绩×30%+面试成绩×70%。总成绩按四舍五入保留小数点后2位。
若遇疫情影响,不能进行现场招聘,则改为线上招聘,公告调整另行公布。
七、体检
根据拟聘人数,各招聘岗位按照考生成绩从高分到低分确定等额体检人选。根据《广东省事业单位公开招聘人员体检实施细则(试行)》规定,组织体检人选到指定区级以上综合性医院进行体检。体检不合格的,可按成绩高低在具备候选资格人员中依次递补。体检所需费用由我单位支出。
八、考察
对体检合格者,按照《广东省事业单位公开招聘人员考察工作实施细则(试行)》进行组织考察。因考察不合格或放弃聘用的,可在同一岗位中按报考人员总成绩由高分到低分依次递补。
九、确定拟聘人员及公示
体检、考察合格者,经用人单位及其主管部门负责人集体研究确定拟聘人选。拟聘人选在佛山市人力资源和社会保障局、佛山市教育局和佛山市华英学校网站公示7个工作日。
十、办理相关手续
拟聘用人员经公示无异议的,佛山市华英学校按照有关规定办理聘用手续,与聘用人员签订聘用合同,并严格履行合同条款。批准聘用的人员必须在规定的时间内报到,逾期不报到的,取消聘用资格。
十一、其他规定
1.凡犯有严重错误,受过党纪、政纪处分以及正在接受有关部门审查尚未作出结论的人员,或有法律法规规定不得报考情形的,不能应聘。
2.严格执行疫情防控规定的各项要求。
3.对于本次公开招聘中违纪违规行为的认定与处理,严格按照《事业单位公开招聘违纪违规行为处理规定》执行。
4.本次招聘不指定考试教材,不举办、也不委托任何机构举办考试辅导培训。
5.若本《方案》实施有变化,以变化通知为准。
联系人:张老师
联系电话:0757-83969183
监督投诉电话:0757-83969130
附件>>>点击查看
1.广东省事业单位公开招聘人员报名表.doc
2.广东省2022年考试录用公务员专业参考目录.xls
佛山市华英学校
2022年10月26日
原文标题:佛山市华英学校2022年下半年赴高校公开招聘教师公告
文章来源:http://edu.foshan.gov.cn/gg/zhaopinxinxi/content/post_5428618.html
正在阅读:
2022年下半年广东佛山市华英学校赴高校公开招聘教师公告【9人】10-27
周岁生日宴开场主持人台词08-24
2016年湖南长沙市人民政府外事侨务办公室招聘政府雇员公告03-08
那一次我哭了作文600字12-23
就这样,慢慢成长作文550字12-06
2023年山东潍坊高密市中小学教师资格认定的通告[报名时间3月22日起]03-23
法国留学租房的捷径有哪些?10-12
高中语文《游褒禅山记》课文原文及教案10-08