
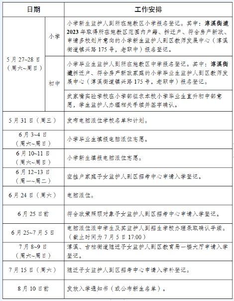
答:小学、初中一年级新生报名登记时间为5月27日至28日(周六、周日)。
报名截止后,如有特殊情况未报名的适龄儿童少年,由招生学校安排补报名,并对外公布补报名时间。
2.儿童入小学的年龄有何要求?
答:儿童入小学年龄应满6周岁(2016年9月1日至2017年8月31日期间出生)。
3.新生报名入学应具备哪些条件?
答:适龄儿童少年应在户籍地施教区学校报名入学,报名条件为:具有所在施教区户口,其户口原则上应与父母(或其法定监护人)在同一户籍,且户籍与实际常住地、房产证(房屋所有权证,持有者为适龄儿童少年的法定监护人,下同)一致。今年秋季入学的适龄儿童少年及其监护人须在2022年12月31日前取得所在施教区范围内的家庭正式常住户籍。
4.新生入学报名需要携带哪些材料?
答:新生入学报名时应携带户口簿、房产证的原件、复印件到施教区学校报名登记;初中一年级新生报名还须提供学籍卡。
5.今年我区多校划片是如何实施的?
答:(1)芜太路以北的花奔村适龄儿童可选择施教区学校新城小学报名入学,也可申请淳溪中心小学报名入学。
(2)薛城村、临城村、邢丰村和荣复村适龄儿童可选择施教区学校薛城小学报名入学,也可申请新城小学报名入学。
(3)宝塔小学、新城小学、淳溪中心小学施教区内适龄儿童可申请南师附中高淳学校(小学部)报名入学(总计划数100,申请人数未超过计划数时,一次性全部录取;申请人数超过计划数时,按照随机派位规则录取,未派中的回原施教区学校入学)。
5月27日至28日,以上多校划片区域内有申请意向的适龄儿童父母(或其法定监护人)携户口簿、房产证到区教师发展中心(淳溪街道镇兴路175号,老职中)办理申请登记,区招考中心将在施教区范围内学生学位派定后,根据学位空余情况统筹安排入学。
6.民办学校如何报名、录取?
答:民办学校实行免试按计划招生。当民办学校报名人数超过招生计划数时,所有报名人员全部实行电脑派位录取。报名人数未超过招生计划数的,一次性全部录取。民办九年一贯制学校初中部招生计划小于其小学部直升需求时,仅面向校内采取电脑派位方式录取;在保证小学部直升需求后仍有余额且多余名额少于报名数的,也要采取电脑派位方式录取。
7.对我区和全市招生的民办小学如何报名?
答:有入学意愿的适龄儿童家长须于6月10~11日(周六、周日)携户口簿在区宝塔小学(励志路校区)填报电脑派位志愿,参加电脑派位(具体参照“第10条、如何参加电脑派位”),不参加电脑派位的将无法被录取。地址:淳溪街道励志路6号。
8.武家嘴实验学校小学毕业生如何直升本校初中?
答:5月27日至28日(周六、周日),武家嘴实验学校6年级直升初中部的家长在武家嘴实验学校小学部向学校提出直升本校初中申请,办理相关手续并签字确认。
9.对我区和全市招生的民办中学如何报名?
答:有入学意愿的适龄学生家长(武家嘴实验学校6年级直升初中的除外)须于6月3~4日(周六、周日)携户口簿和学籍卡,在户籍所在街镇中心小学(淳溪、古柏街道的学生在就读学校)填报电脑派位志愿。
10.如何参加电脑派位?
答:符合条件并有参加电脑派位意向的适龄学生,可在民办学校和热点公办学校中最多选2所报名。报名后,学生如果被电脑随机派中(报名人数小于招生计划数时,报名的学生视同派中),需在6月25日-7月5日期间到学校现场确认,截止时间为7月5日17:00,完成录取相关手续。如果被2所学校同时派中,则需明确选择其中1所学校。逾期未到现场确认的,视为放弃。录取确认后的学生不得被其他学校再次录取,也不得回施教区学校就读;参加报名但未被电脑随机派中的可回施教区学校报名入学;派中后选择放弃的,由区教育局统筹安排入学。
《高淳区2023年义务教育学校电脑派位实施办法》另行制定,将通过高淳教育网(www.gcjy.info)、高淳教育发布微信公众号(gcjyfb)、高淳区招生考试微信公众号(gcqzsks)等媒体公布。
11.南师附中高淳学校今年哪些年级招生?
答:今年南师附中高淳学校小学部和初中部分别招收一年级和初一新生。
12.宝塔小学一年级在哪里报名?在哪里就读?
答:宝塔小学一年级新生在宝塔小学(励志路校区)报名登记,在宝塔小学(康乐路校区)就读。
13.2022年出台的《高淳区促进房地产市场健康发展有关政策(一)》中与入学有关的具体内容是什么?符合该政策的适龄幼儿怎么办理入学登记?
答:高淳区业主购买新建商品住房(不含二手商品住房),在每年我区招生政策方案发布之前取得《不动产权证书》的,从2023年起,其子女学前教育、义务教育阶段新生可申请到房产所在施教区(或服务区)学校入园入学(无需迁入户籍),由区教育局统筹安排;购房业主户籍在省外的,由区教育局统筹安排。
符合该政策的适龄学生家长携带家庭户口簿、《不动产权证书》、学籍卡(仅初一新生需要),在5月27、28日到区教师发展中心(淳溪街道镇兴路175号,老职中)办理申请登记,区招考中心将在施教区范围内学生学位派定后,根据学位空余情况统筹安排入学。
14.持老人房屋所有权证能否报名?
答:适龄儿童少年在老人处落户,持老人(孩子的爷爷、奶奶或外公、外婆)的房产证报名须同时具备二个条件:一是孩子的父母确实没有房产(须提供无房证明);二是孩子出生后父母与孩子的户口一直都与老人在同一户籍,且从未迁移过。
15.如何办理房产证明(无房证明)?
答:方法一:关注微信公众号“南京不动产”,点击“办事大厅”,点击“不动产查询”。
方法二:携身份证到高淳市民中心(地址:高淳区创新大道9号)办理房产证明(无房证明)。
16.特殊儿童少年如何入学?
答:我区的智障儿童少年可到高淳区特殊教育学校就读,视障儿童少年可到南京市盲人(低视力)学校就读,听障儿童少年可到南京市聋人学校就读。上述儿童少年经教育评估诊断、具备随班就读能力的,也可申请到施教区普通学校随班就读。
17.拆迁户家庭子女如何入学?
答:(1)没有分配安置房且没有房产的,孩子父母(或其法定监护人)凭拆迁证明材料原件、复印件和房产部门出具的无房证明在家庭户籍施教区学校报名登记。
(2)有安置房但未交付的,孩子父母(或其法定监护人)携拆迁安置证明材料、家庭户口簿、孩子父母(或其法定监护人)身份证等材料原件和复印件在5月27日至28日到区教师发展中心(淳溪街道镇兴路175号,老职中)申请在户籍所在地施教区学校入学登记。
(3)有安置房且已交付的,孩子父母(或其法定监护人)凭拆迁安置证明材料和户口簿原件、复印件在5月27日至28日到区教师发展中心(淳溪街道镇兴路175号,老职中)申请在安置房所在地施教区学校入学登记。
提醒:户口在拆迁后迁移的,不享受拆迁户家庭子女入学政策。
18.外来务工人员随迁子女在我区入学条件是什么?
答:跟随父母(或其法定监护人)来我区暂住的非我区户籍适龄儿童少年,须同时具备以下两个条件:
(1)由公安部门出具的监护人在我区居住满一年(至2023年5月31日止)的暂住证或居住证;
(2)监护人在高淳缴纳社会保险连续且满一年(至2023年5月31日止)凭证,或市场监督管理部门颁发的在高淳连续且满一年(至2023年5月31日止)的有效营业执照。
19.来务工人员随迁子女何时入学?
答:(1)开发区企业的随迁子女:随迁子女父母(或其法定监护人)向企业提交申请材料,经开发区汇总后将申请名单和相关材料在7月上旬交区招考中心,区招考中心审核后统筹安排。
(2)淳溪、古柏街道的随迁子女:7月8至9日到区招考中心办理入学申请登记,7月15日到区招考中心补报名。
(3)其他六个街镇的随迁子女:7月中旬,其他六个街镇的随迁子女父母(或其法定监护人)持申请材料到居住证所在街镇中心小学或初中办理入学申请登记。
20.我区义务教育学校招生入学工作日程是什么?
答:具体安排见下表:
21.我区各个义务教育阶段学校的招生咨询电话是多少?
答:具体安排见下表:
未尽事宜由南京市高淳区招生考试中心负责解释,咨询电话:57338627、57338626,地址:淳溪街道镇兴路229号区教育局二楼。也可通过高淳教育网(www.gcjy.info)、高淳教育发布微信公众号、高淳区招生考试微信公众号(gcqzsks)等媒体查询。
正在阅读:
请收好!2023年江苏南京高淳区中小学招生入学工作热点问答正式出炉05-18
2022年上半年湖北孝感普通话考试时间、地点及费用【7月2日起附准考证打印入口】06-21
《绿山墙的安妮》读后感900字09-27
小学三年级中秋节主题班会教案怎么写07-31
经典五分钟演讲稿【5篇】12-22
物理知识点看这里2018中考物理所有章节知识导图全解05-20
英语作文我的姐姐五句话带翻译_小学六年级英语作文:我的姐姐03-10
2017年天津东疆商服商务秘书服务有限公司招聘公告10-22
2018年卫生资格考试成绩什么时候公布?06-29
蓝天下,守候那朵梦想花开作文1000字01-11
八年级奥数知识点:抽样调查05-28