【#少儿升学# 导语】2023年河南郑州市惠济区幼升小报名时间和招生政策公布,据悉,今年线上报名成功的适龄儿童,不再参加现场报名。更多本次招生方面的信息,敬请关注©文档大全网为您整理的以下内容。
根据郑州市义务教育阶段招生政策相关要求,今年,惠济区小学入学依然坚持属地管理、免试相对就近入学的原则,确保辖区内符合入学条件的每一名适龄儿童“应入尽入”。
一、基本情况
惠济区2023年秋季共有48所小学招生,计划招收218个班。
二、入学年龄
惠济区东风路小学(含兴隆校区)、惠济区实验小学(含纪元校区)、惠济区艺术小学入学年龄为6周岁2个月(2017年6月30日前出生);其他学校入学年龄均为6周岁(2017年8月31日前出生)。
三、报名方式及时间
(一)公办小学报名
线上报名时间:
8月6日8:00—8月8日23:59
线上报名条件及方式:
凡年满6周岁2个月,具有惠济区常住户口、且父母在惠济区有房产的适龄儿童,以及父母一方持有惠济区居住证的进城务工人员随迁子女,可登录郑好办APP“教育一件事”,通过确认户籍、房产、居住证等信息,填写并上传相关资料,按照系统提示进行报名。
现场报名时间:
8月20日—8月21日
上午8:30—12:00
下午14:30—18:00
现场报名条件及方式:
具有惠济区常住户口的适龄儿童,报名时须提供户口簿、父母身份证、房屋所有权证;进城务工人员随迁子女入学,报名时须提供惠济区居住证、父母一方与用人单位签订的劳动合同或工商行政部门颁发的营业执照、户籍所在地的户口簿、父母身份证;按照实际居住地到惠济区教育局规定的报名点履行报名手续,经审查同意,统筹安排到相关学校就读。
(二)民办小学报名
报名时间:8月8日—8月9日
报名条件及方式:
具有惠济区常住户口或父母一方持有惠济区居住证的进城务工人员随迁子女,有报民办小学意愿且愿意承担民办学校费用的,家长携带相关材料到各民办小学进行现场报名。
四、温馨提醒
1.线上报名成功的适龄儿童,不再参加现场报名;线上报名不成功或线上报名审核未通过、以及未进行线上报名的适龄儿童,需进行现场报名。
2.选报民办小学且被民办小学录取的适龄儿童不再参加公办小学报名。
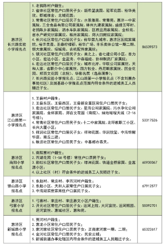
3.现场报名期间,惠济区共设置42个现场报名点,其中包含16个随迁子女报名点(见下表),凡在惠济区区域内居住的适龄儿童(含惠济区常住户口适龄儿童及进城务工人员随迁子女),均可在各报名点履行报名手续。
4.报名期间,惠济区教育局、各报名点会通过热线电话接受家长咨询,家长如有疑问可拨打电话咨询。
惠济区教育局电话:
63639270、63291676
报名点、咨询电话见下表。
五、常见问题说明
1、郑好办APP报名时为什么不能选择学校?
郑好办APP报名只是小学入学报名的一种便捷方式,线上报名和现场报名全部结束后,区教育局工作人员会根据家长报名时提供的户籍、房产、家庭实际住址等相关材料统一进行分配。
2、部分家长认为线上报名或现场报名越早就越能保证学位,报名晚了担心没有学位?
根据惠济区小学入学工作安排,分配去向是要在线上报名和现场报名工作全部结束后,由区教育局统一进行分配的,与入学报名方式、报名时间早晚没有关系,请家长合理安排报名时间,惠济区教育局会确保每一名符合条件的适龄儿童全部入学。
3、线上报名不成功,怎么办?
如果登陆郑好办APP根据所属类别进行报名时,系统提示报名不成功或无法匹配房产、户籍、居住证等正确信息,家长可以在8月20日—21日到惠济区规定报名点进行现场报名。
4、报名时防疫本是必须提供的吗?
防疫本不作为孩子入学报名的前置条件,疫苗没有接种完的不影响报名,孩子入学后尽快补种即可。
5、孩子8岁,没上过小学,能报上名吗?
只要孩子确实没有入一年级,没有建立过学籍,家长可以携带相关证件到规定报名点进行报名。
6、现场报名时是不是去哪个报名点报名就能分到哪所学校?
不是。报名点是为了方便家长报名,作为辖区内适龄儿童入学资格审验、集中信息录入的一个地方,分配去向是要在线上报名和现场报名工作全部结束后,由区教育局统一进行分配的。只要家长报名成功,惠济区教育局会确保每一名符合条件的适龄儿童全部入学。
惠济区教育局2023年小学入学报名点及咨询电话:





正在阅读:
速查收!2023年河南郑州市惠济区幼升小报名时间和招生政策公布08-07
我的数学老师作文550字10-26
关于个性的议论文08-22
2018年9月海南公共英语四级考试成绩查询入口【已开通】08-24
关于狗的作文800字07-22
2020山东济宁嘉祥县疾病预防控制中心招聘简章【6人】11-27
海南热带海洋学院(原琼州学院)网站:www.qzu.edu.cn01-03
高考语文必背古诗词精选五篇12-25
演讲稿开头怎么写吸引人?【6篇】04-25