【#少儿升学# 导语】2023年福建泉州市安溪县秋季城区幼升小招生方案公布。据了解,该地区将加强对招生过程的监管,确保公平公正。©文档大全网提醒家长们可以通过相关渠道获取更多信息,为孩子的教育选择做出明智决策。
《安溪县2023年秋季城区小学一年级招生工作方案》已正式出台,城区各小学一年级招收年满6周岁(2017年8月31日前出生)适龄儿童入学。今年招生方案总体上与往年保持稳定。
一、招生办法
(一)就近入学原则
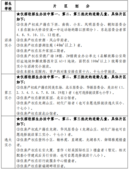
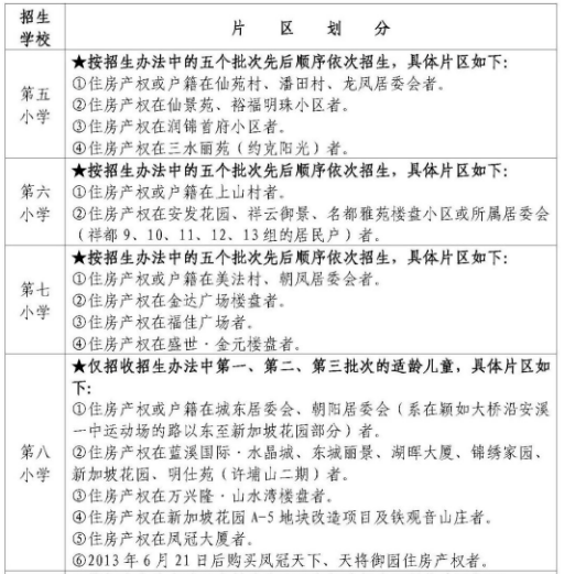
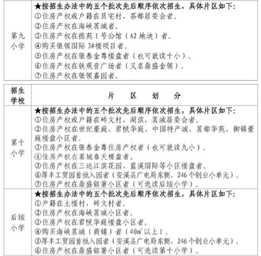
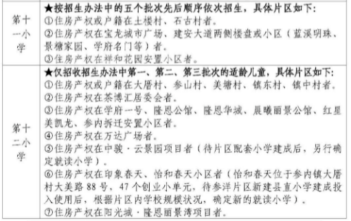
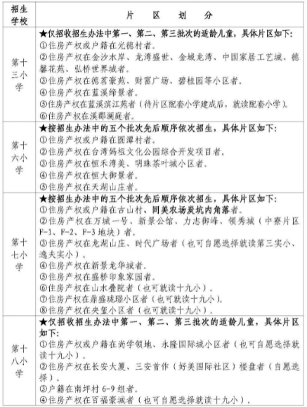
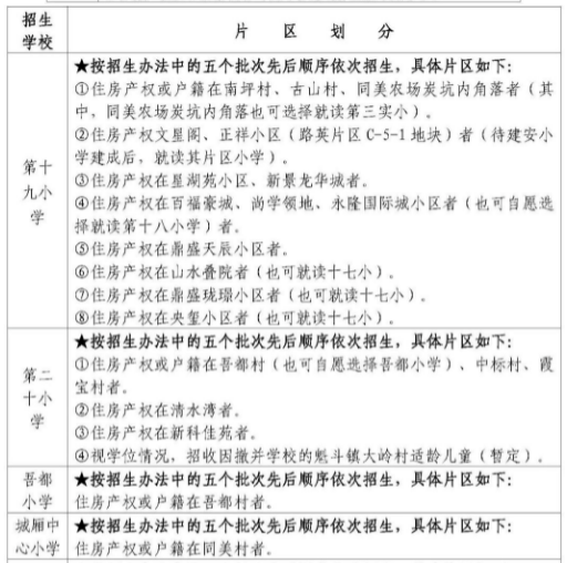
按照城区学校位置就近划分相应招生片区(详见附件1),适龄儿童在其户籍或住房产权所在地的学校就近入学。
(二)分批依次安排
1.城区各小学按以下五个批次先后顺序依次安排符合条件的适龄儿童就读:
第一批次:2021年3月1日前(不含3月1日,下同)在学校招生片区内落户或有住房产权,或原住民家庭的适龄儿童。
其中,申请就读实验小学、沼涛实小的适龄儿童,若其家庭系招生片区内无住房产权家庭,则其父母户籍应在2013年6月20日前落户在学校招生片区,且该适龄儿童户籍系出生申报或补报往年出生。户籍在2013年6月20日后至2021年3月1日前迁入的,需同时在学校招生片区内有住房产权。
第二批次:2021年3月1日后(含3月1日,下同)在学校招生片区内落户且有住房产权家庭的适龄儿童。
其中,2021年3月1日以后新购房的,适龄儿童的父母(或祖父母、外祖父母)拥有该住房产权比例应超过50%(不含50%,产权证或不动产登记证上未注明共有产权人产权比例的,视为平均分配,下同)。
第三批次:2021年3月1日后,在学校招生片区内有住房产权但户籍未迁入学校招生片区的适龄儿童。
第四批次:2021年3月1日后,在学校招生片区内落户但无住房产权家庭的适龄儿童。
第五批次:外来务工人员适龄随迁子女。
2.根据我县招生惯例,以上第一批次、第二批次、第三批次适龄儿童原则上均安排在片区学校就读,如学校确系无学位可供就读,县教育局将提前通告。
3.若学校在安排完以上第一至第三批次适龄儿童就读后,仍有学位者,则依次先行安排第四批次适龄儿童就读(若能容纳该批次所有申请对象就读,则全部安排就读;若无法全部容纳,则以电脑派位方式确定就读)。第五批次适龄儿童依此类推安排就读。
4.第四批次、第五批次适龄儿童的就读安排方案由相关学校根据实际招生情况自行提前通告。
二、报名方式
符合城区小学招生条件的适龄儿童,家长可根据自身实际情况选择网上申请报名或到片区小学现场申请报名两种方式进行。其中,网上报名流程为:关注微信公众号“安溪县教育局”,选择“招生报名”栏目,点击“小学报名”,选择“学校”,按要求填报相关信息,上传户口本、住房产权等报名材料原件的电子照片,进行网上在线报名。
三、报名规定
1.报名时间
5月24日,各小学向社会发出招生通告;5月25日-6月9日,由学生家长进行网上报名;6月10日至11日,未进行网上报名或网上报名没成功的学生到城区各小学现场报名;7月5日前,各小学公布一年级新生名单;8月26-27日,各小学完成招生扫尾工作。
2.需提供材料
(1)第一批次至第三批次适龄儿童:户口本、住房产权材料[房产证,或购房合同及缴款额达房价总金额20%以上的购房税务发票等,2021年3月1日以后购房的,适龄儿童的父母(或祖父母、外祖父母)拥有该住房产权比例应超过50%(不含50%,产权证或不动产登记证上未注明共有产权人产权比例的,视为平均分配)。如户口本中“户主”一栏或房产证业主系其祖父母(或外祖父母)的,申请就读儿童须与其祖父母(或外祖父母)同一户口本。
(2)第四、第五批次适龄儿童:户口簿或居住证。
四、其他事项
1.特殊类型住房产权(即“二手房”、单身公寓等)及特殊类型户籍(非亲属、大陆境外户籍)的就读规定与往年一样。
2.今年仍同往年一样,中心城区县直小学若学位不足,将优先招收在公办幼儿园、小学附设班和普惠性民办幼儿园就读的适龄儿童,在无证民办幼儿园就读的适龄儿童原则上回原户籍地就读,乡镇小学原则上不得跨片区接收在无证民办幼儿园就读的适龄儿童入学。







正在阅读:
5月25日起网报!2023年福建泉州市安溪县秋季城区幼升小招生方案公布05-19
[小学生二年级关于元宵节的作文]小学生二年级五一的作文01-15
四年级国庆日记400字【三篇】03-09
2021年澳洲移民的新政策介绍09-10
二年级我爱妈妈作文200字11-23
【太古主宰 紫宇流星】主宰,流星青春作文02-07
2021下半年河北英语六级分数线【附CET6查分入口】03-13
2020年北京中西医助理医师报名入口:国家医学考试网【已开通】01-09
八年级喜迎新年作文300字:春节的夫子庙05-26
感恩那一抹阳光作文600字01-17
唯美伤感2019毕业寄语感言大全11-07