
一、招生对象
2017年8月31日(含8月31日)前出生的具有浈江区户籍或流动人口中符合入学条件的适龄儿童。因疾病或特殊情况,需延缓入学的,其父母或者其他法定监护人应当提出申请,由户籍所在地的教育行政部门备案,延缓期满,应即入学。
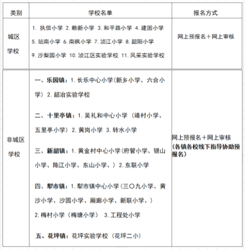
二、报名方式
报名网址:https://rxbm.sgzj.gov.cn/
先注册后登陆并填写相关信息和上传相关证照。
注意啦!注意啦!各家长根据自己的实际固定住所,选择相应的学校类别所在报名窗口注册登入报名,选择需谨慎每个学生只能选择其中一个报名窗口注册报名,一旦注册无法更改哦。
新韶镇、十里亭镇、乐园镇、犁市镇、花坪镇中心学校、特殊学校的小学一年级招生入学工作方案需向浈江区教育局备案。取得同意后须及时向社会公布。
三、报名时间
四、报名需提供的证件材料及要求
按学生户籍类型提供。
(一)适龄儿童为本市浈江区户籍的提供:
1.浈江区一年级网上报名信息表(登入报名平台填写);
2.儿童出生证;
3.户口簿;
4.合法稳定住房证明(根据实际情况提交一种):
①购买商品房:法定监护人有效房产证或购房合同(购房合同超过2年须出具房屋查档证明);
②租房:符合有关规定的房屋租赁合同,承租人必须是儿童的法定监护人;
③自建房、集体户等其他类合法住房的有效证明及交款收据等,集体户需同时提供户口地址页。
(二)适龄儿童为非浈江区户籍的(流动人口)提供:
1.浈江区一年级新生报名信息表(登入报名平台填写);
2.儿童出生证;
3.户口簿;
4.合法稳定住房证明(根据实际情况提交一种):
①购买商品房:法定监护人有效房产证或购房合同;
②租房:符合有关规定的房屋租赁合同,承租人必须是儿童的法定监护人,合同在有效期内且合同期不少于一年;
③自建房、集体户等其他类合法住房的有效证明及交款收据等,集体户需同时提供户口地址页。
5.法定监护人浈江区务工单位证明或工商营业执照等。
6.韶关市居住地公安部门签发的有效期内的法定监护人居住证(非韶关市户籍者要提供)。
其他特殊情况者,例如烈士子女、符合条件的现役军人子女、公安英烈和因公牺牲伤残公安民警子女、有效期内的丹霞英才A、B卡等其他符合市、区有关优待政策的人员子女。由监护人在4月15日前向浈江区教育局提供相关证件、证明等材料,核实后根据有关政策和实际情况安排入学,逾期视为自动放弃申请。
五、其他注意事项及有关说明
1.监护人一般是指适龄儿童的父母,或者是由法律规定的自然人。适龄儿童父母离异的,须出具离异判决书,以便根据判决书判定适龄儿童的监护人。适龄儿童属于领养的,监护人需要提供领养证明。
2.审核的资料须是上述各有关证件的真实资料,对证件资料提供不齐者将不受理其报名。已接受义务教育的学生一律不得报名重读,如有弄虚作假者退回原学籍所在学校。审核先后次序不影响学位分配。
3.划片招生根据生源分布情况和学校招生计划,按照“在户籍所在地学校就近免试入学”的原则,由教育部门进行学位分配。“就近入学”是指相对就近入学。
4.划片认定依据按学生与其父母居住的、与户籍相一致的实际家庭住址安排入学,挂户口、寄住不能作为划分认定依据(户口簿中适龄儿童与户主关系一栏为“其他亲属”),流动人口(指外来务工人员随迁子女,含进城务工人员子女,下同)根据学位情况统筹安排。
对“人、户一致”的适龄儿童,即本人拥有浈江区城区户籍,且户籍地址与法定监护人的合法房产地址一致,教育部门将其学位派在户籍所在学区的学校;
对“人、户不一致”的适龄儿童,即拥有浈江区城区内户籍,且本人或法定监护人在浈江区城区内拥有合法房产,但户籍与房产地址不一致,教育部门将视其户籍地址与房产地址实际情况统筹安排学校;
对流动人口子女及市内跨县域流动人员子女入学,按有关政策由教育部门视学位情况统筹安排;对未依时按规定办理网上报名及审核又符合我区招生条件的适龄儿童,由教育部门视学位情况统筹安排。
5.特殊儿童报名招生和普通小学生报名招生同步进行,报名资料除上述资料外,还需提供适龄儿童的残疾证。特殊儿童入学前还须经浈江区特殊儿童入学鉴定委员会的现场鉴定,为特殊教育学校、普通学校随班就读、送教上门等多种教育形式实施提供参考依据。现场鉴定时间另行通知。
6.录取名单将在网上及各小学公布,公布时间待定。届时,家长可登录浈江区小学招生报名系统查询孩子所分配学校,并持户口本到适龄儿童所分配的学校领取入学通知,逾期未领取入学通知的适龄儿童,视为自动放弃所分配的学位并不予保留其公办学位。
招生咨询电话:
浈江区教育局:0751-8897019
浈江区特殊学校:0751-8608779
十里亭镇片区:0751-8852816
新韶镇片区:0751-8938933
乐园镇片区:0751-8291126
犁市镇片区:0751-6521119
花坪镇片区:0751-6551997
正在阅读:
3月20日起报名!2023年广东韶关市浈江区秋季幼升小报名入学登记即将开始03-17
忘不了,那雨中的清晨作文400字11-28
顺德的春天作文800字09-06
失败的攀岩作文600字10-18
2023年中共四川省委宣传部考调直属事业单位工作人员公告(报名时间3月8日-15日)03-10
高中作文指导:任务驱动型作文指导05-14
2019年安徽铜陵执业药师证书领取通知11-27
小学生寒假生活作文400字左右01-05
2019年12月上海英语四级准考证打印入口【已开通】02-20
5.4青年节祝福语短句202204-28