
1.招生原则
(二)线上报名,严格审核,阳光招生。
2.服务区划分
2.根据我县办学实际,城东小学暂时在西汾阳学校招生入学。
3.为帮助家长解决小学生中午“接送难”的实际问题,我县开展城区小学“放心午餐”工程试点,确定西街小学为“放心午餐”试点学校,配备可折叠午休座椅,有需求的家长可为学生选择填报西街小学。
4.统筹做好进城务工人员随迁子女入学工作,确保进城务工人员随迁子女按时入学。今年原则上继续确定东关初中、城西初中、城北小学、西街小学、城东小学为进城务工人员子女集中接收学校,不得择校。
5.保障适龄残疾儿童接受九年义务教育的权利,具备普通学校就读条件的适龄残疾儿童可到服务区内学校随班就读,任何学校不得以任何理由拒绝接受残疾适龄儿童。对不具备随班就读条件的,去交城县特殊教育学校就读。特殊教育学校报名时间为2023年8月26日,报名地点:交城县特殊教育学校(县医院旧址西)。
3.招生报名对象
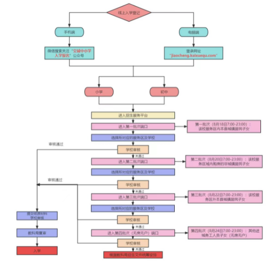
4.招生流程
(一)报名(8月18日-8月24日)
1.报名端口
手机端:微信搜索并关注“交城中小学入学报名”公众号
电脑端:登录网址http://jiaocheng.kaixuequ.com
2.报名方法
适龄儿童父母(或其他法定监护人)需在规定时间内,通过手机或电脑端进行实名注册账号后,点击进入。根据提示进行填报相关信息,并提交相关佐证资料;经审核通过后,将所上传的纸质材料装入档案袋交到所报名学校。
3.时间安排
8月18日7:00-23:00,第一批次(该校服务区内本县城镇居民子女)网上报名。
8月19日审核第一批次,审核通过的次日上午8:00-12:00将所上传的纸质材料装入档案袋交到所报名学校;审核未通过的重新选择批次报名。
8月20日7:00-23:00,第二批次(该校服务区域内购房的非城镇居民子女)网上报名。
8月21日审核第二批次,审核通过的次日上午8:00-12:00将所上传的纸质材料装入档案袋交到所报名学校;审核未通过的重新选择批次报名。
8月22日7:00-23:00,第三批次(该校服务区外本县城镇居民子女)网上报名。
8月23日审核第三批次,审核通过的次日上午8:00-12:00将所上传的纸质材料装入档案袋交到所报名学校;审核未通过的重新选择批次报名。
8月24日7:00-23:00,第四批次(其他进城务工人员子女(无房无户))报名并审核,审核通过的次日上午8:00-12:00将所上传的纸质材料装入档案袋交到所报名学校。
注:上一批次招录满额的学校,不参与下一批次招录。报名后家长请及时关注招生平台推送的信息。
4.上传资料清单
(1)户口信息证件:父母(或其他法定监护人)及入学子女《居民户口簿》首页、户主页、父母页、子女本人页;入学子女不是和父母同户的,还需提供父母的户口本、结婚证和子女的《出生医学证明》。
(2)房产资料:有房产证(不动产证)的,提交《房屋所有(产)权证》(房产证的编号页、所有权人房屋坐落页、登记日期页;不动产证编号页、权利人共有情况坐落页);无房产证(不动产证)的需提供正规购房合同的合同备案编号页、房屋坐落小区楼号楼层页、购买人页、购买人签字及售楼部盖章页、购房大额交款收据;无房产证(不动产证)或未经房产部门备案的正规购房合同的,购房者姓名必须与县教育科技局核实的小区购房名字一致。房地产开发公司出具的购房合同、购房收据以及民间契约、协议及相关单位证明均不予承认。
(3)进城务工人员及随迁子女报名需提供相关佐证材料:公安机关颁发的居住证或用人单位出具的务工证明或营业执照、租房合同及近6个月内的工资证明材料(工资条、银行卡流水等)。
5.注意事项
(1)注册手机号用于接收后续招生相关信息,在招生期间,请家长保持手机畅通并及时关注手机信息。如果注册信息错误,会影响孩子入学,请家长认真核对,注册后不可更改。
(2)家长要根据自己孩子对应服务区学校,按时报名,报名时间截止,系统不再受理报名。每位新生入学只能申请报名登记一次,重复申请无效。如果信息填报有误,可在信息填报过程中或信息保存状态时更改,请家长或监护人认真填写信息,核对无误后再提交,提交后系统不支持更改。恶意扰乱报名工作秩序的,将依法追究其相关责任。
(3)报名登记期间,网上登记时间的先后与能否入学无关,家长可在规定时间内错时错峰进行报名登记。
(4)学生父(母)和祖父母(外祖父母)与学生同一户籍的,祖父母(外祖父母)房产可以作为入学依据。
(5)已提交资料,但无法体现房产所有人与学生关系的,不予认定为有房。
(6)租房协议不作为入学依据。
(7)因特殊情况,无法自行进行入学登记的,学生家长或其他法定监护人可携带相关证件和材料,到所在服务区学校,请工作人员协助办理入学登记。
(8)所上传证件要求原件扫描(拍照),内容完整,图片清晰,信息真实,特别是适龄儿童少年的个人关键信息,比如姓名、身份证号、户籍住址及家长的手机号码等要真实有效。
6.报名流程
(二)复审并录取(8月25日-8月26日)
审核过程中凡提供虚假资料的,一经查实,取消其所报学校入学资格,县教育科技局选择有空学位的学校安排入学,并记入其监护人不良诚信记录,按有关规定追究出具虚假材料的有关单位和责任人的责任。
复审通过的,系统将向报名登记时家长或监护人预留的手机号码推送录取信息,请家长务必在招生期间保持手机畅通。
当该批次报名人数小于学校剩余招生计划数时,全部录取;当该批次报名人数大于学校剩余招生计划数时,实行电脑摇号录取,录满计划数即止,不再进行下一批次录取。所有经电脑摇号未被录取的适龄儿童少年,由县教育科技局根据各学校学位剩余情况统筹安排到相对就近的学校就读。
5.招生要求
(二)严格控辍保学。适龄儿童少年因身体状况等需延缓入学的,其父母或监护人应当提供有关证明材料,向县教育科技局普教股备案,各学校对所录取但未按时报到的学生,要及时督促家长履行《义务教育法》,父母或者法定监护人无正当理由未送适龄儿童少年入学接受义务教育,情节严重的依法追究其法律责任。同时要将未按时报到的学生情况报县教育科技局普教股备案。
(三)严格控制班额。各学校要严格按照省市消除大班额专项规划和山西省义务教育均衡发展“二十条”底线整改要求,必须在限定的班容量内接收新生,坚决杜绝产生新的大班额。严格规范学籍管理,严禁人籍分离、空挂学籍等问题,对未在录取学校就读的,同时追究“借读”学校、录取学校双方责任。
(四)落实责任追究。严格执行教育部中小学招生入学工作“十项严禁”要求,坚决查处扰乱招生秩序的违规违纪行为。对未按规定随意接收学生的学校负责人予以严肃问责;通过全国户籍联网系统、房产联网系统查验核对,对招生工作中出具虚假证明、虚假证件等弄虚作假扰乱招生秩序的行为,取消录取资格,涉嫌违法行为的移送司法机关依法处理。
本方案如有未尽事宜,由县教育科技局负责解释。
>>>点击查看附件